11月6日,2025四川民营企业100强发布会暨知名川商泸州行活动在泸州举办。会上,四川省工商联发布了“2025四川民营企业100强”榜单和《2025四川民营企业100强调研分析报告》。
据微成都统计,成都共有42家企业上榜,数量位居全省首位,其中通威集团有限公司荣登榜首。
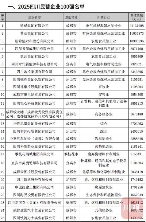
榜单显示,2025四川民营企业100强榜单前10位的分别是:通威集团有限公司、其亚集团有限公司、新希望六和股份有限公司、四川省川威集团有限公司、蓝润集团有限公司、四川时代新能源科技有限公司、四川冶控集团有限公司、四川德胜集团钒钛有限公司、四川德康控股集团有限公司、成都京东世纪贸易有限公司。
入围门槛增至39.45亿元
通威集团首次登顶
相较于2024年榜单,今年上榜民企排名出现较大变化。
通威集团首次登顶,较去年排名上升一位。长期位列四川民企首位的新希望集团,今年改由旗下企业新希望六和股份有限公司申报参评,排名居第三位。其亚集团去年营收首次突破千亿元,达1103.59亿元,较上年增加378亿元,排名从去年的第五位提升至今年的第二位。
微成都注意到,在日前四川省企业联合会发布的“2025四川企业100强”榜单中,成都共有64家企业上榜,通威集团同样以约2413.8亿元营收,首次登顶该榜榜首。
据《2025四川民营企业100强调研分析报告》,今年四川民营企业100强榜单以2024年度企业营业收入为入围门槛,榜单入围门槛为39.45亿元,较上年提升近2亿元;营业收入总额1.74万亿元,61家企业实现营收增长;净利润总额达520.4亿元,有43家企业净利润提升,12家企业净利润规模突破10亿元。
同步发布三大榜单
此外,省工商联当天还发布了2025四川制造业民营企业100强、2025四川服务业民营企业50强、2025四川民营企业研发投入100家三个榜单。
其中,制造业民企前5强分别是:通威集团有限公司、其亚集团有限公司、新希望六和股份有限公司、四川省川威集团有限公司、蓝润集团有限公司。
服务业民企前5强分别是:成都京东世纪贸易有限公司、成都蛟龙港、华侨凤凰集团股份有限公司、四川海天投资有限责任公司、成都建国汽车贸易有限公司。
2025四川民营企业研发投入100家榜单前5位的是:通威集团有限公司、四川科伦药业股份有限公司、四川百利天恒药业股份有限公司、四川渠心科技集团有限公司、成都倍特药业股份有限公司。




2025四川民营企业100强名单,图据川观新闻