• 最近访问:
发表于 2025-11-06 23:27:10 股吧网页版
茅台放大招!300亿分红+30亿回购 打响年内第二轮市值管理组合拳
来源:国际金融报 作者:水芙蓉


K图 600519_0

  11月5日晚间,龙头酒企茅台打响了年内第二套市值管理组合拳,300亿元中期分红与30亿元注销式回购计划同步落地,引发市场高度关注。

  具体来看,根据《2025年中期利润分配方案》,茅台拟以实施权益分派股权登记日公司总股本为基数,实施2025年中期利润分配,本次利润分配方案为每股派发现金红利23.957元(含税),合计拟派发现金红利300.01亿元(含税)。按当前股价计算,股息率达2.5%。

  Wind数据显示,贵州茅台上市以来累计现金分红次数为29次,累计现金分红3661.13亿元,上市以来平均分红率为61.38%。值得关注的是,这一分红方案是公司《2024—2026年度现金分红回报规划》的具体落地,该规划明确未来三年每年度现金分红不低于当年净利润的75%,并保持“年度+中期”两次分红节奏。

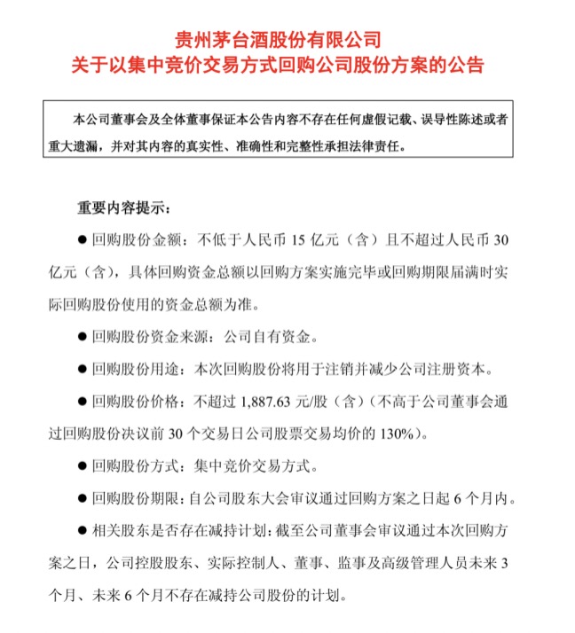
  不仅如此,此次茅台还拟以自有资金实施新一轮股份回购,具体金额区间15亿-30亿元,回购价格上限1887.63元/股,较上一轮回购价格上限提升91.85元/股,回购期限缩短至6个月。此次回购股份将全部用于注销并减少注册资本,预计可回购79.46万股至158.93万股,占公司总股本的0.06%至0.13%。

  这也是茅台今年启动的第二轮回购。

  此前8月,茅台首轮60亿元回购宣告完成,回购股份392.76万股,占总股本0.31%,提升每股收益约1.2%。

  两轮回购形成了有效衔接。有行业人士直言,这一动作的目的在于减少公司总股本,增厚每股收益,与现金分红形成互补,有利于从资产负债表优化和股东回报两个维度提升公司价值。

  上述行业人士认为,此次“分红+回购”并非孤立举措,而是与控股股东茅台集团正在推进的30亿-33亿元增持计划形成协同,构建起“分红回报+股份回购+大股东增持”的市值管理体系。

  这一体系对于长期投资者而言,可以锁定高股息收益,强化“类债券”配置价值;对短期市场而言,可实现回购托底股价、减少波动,此次对冲白酒板块景气下行带来的估值压缩。

郑重声明:用户在财富号/股吧/博客等社区发表的所有信息(包括但不限于文字、视频、音频、数据及图表)仅代表个人观点,与本网站立场无关,不对您构成任何投资建议,据此操作风险自担。请勿相信代客理财、免费荐股和炒股培训等宣传内容,远离非法证券活动。请勿添加发言用户的手机号码、公众号、微博、微信及QQ等信息,谨防上当受骗!
作者:您目前是匿名发表   登录 | 5秒注册 作者:,欢迎留言 退出发表新主题
温馨提示: 1.根据《证券法》规定,禁止编造、传播虚假信息或者误导性信息,扰乱证券市场;2.用户在本社区发表的所有资料、言论等仅代表个人观点,与本网站立场无关,不对您构成任何投资建议。用户应基于自己的独立判断,自行决定证券投资并承担相应风险。《东方财富社区管理规定》

扫一扫下载APP

扫一扫下载APP
信息网络传播视听节目许可证:0908328号 经营证券期货业务许可证编号:913101046312860336 违法和不良信息举报:021-61278686 举报邮箱:jubao@eastmoney.com
沪ICP证:沪B2-20070217 网站备案号:沪ICP备05006054号-11 沪公网安备 31010402000120号 版权所有:东方财富网 意见与建议:4000300059/952500