• 最近访问:
发表于 2025-11-07 22:52:40 股吧网页版
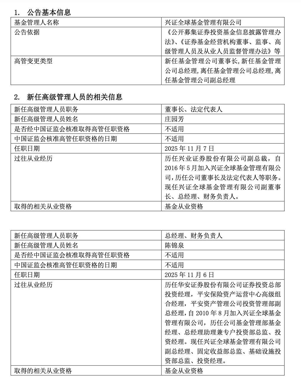
兴证全球基金:庄园芳任董事长 陈锦泉升任总经理
来源:中国证券报·中证金牛座

  11月7日晚间,兴证全球基金发布高级管理人员变更公告称,原公司总经理庄园芳任公司董事长、法定代表人,公司副总经理陈锦泉升任公司总经理,并兼任财务负责人。

图片来源:基金公告

  资料显示,庄园芳是有逾33年从业经验的资管老将。1992年,庄园芳加入兴业证券;2005年任兴业证券副总裁,分管公司自营投资、研究、机构、固定收益等业务板块;2016年任兴证全球基金董事长,2017年兼任公司总经理,后转任公司总经理。在掌舵兴证全球基金经营管理的十年间,庄园芳推动公司在投研能力、团队建设、产品线布局、管理规模方面实现稳步发展。

  庄园芳任公司董事长后,公司总经理由陈锦泉接任。陈锦泉,1999年进入证券行业,是国内较早一批证券金融专业科班出身的投资人,2010年加入兴证全球基金,曾任公司副总经理、固定收益部总监、专户投资部总监等。陈锦泉拥有超26年投研经验,覆盖全资管机构、全资产类别、全产品类型。

  兴证全球基金成立于2003年,公司股东结构及管理层相对稳定,兴业证券持股51%,荷兰全球人寿保险国际公司持股49%。兴证全球基金表示,庄园芳和陈锦泉均在公司任职十年及以上,非常尊重专业,坚守责任文化,也有多年合作的默契,公司管理层的平稳更迭为公司持续稳定发展创造了良好的条件。

郑重声明:用户在财富号/股吧/博客等社区发表的所有信息(包括但不限于文字、视频、音频、数据及图表)仅代表个人观点,与本网站立场无关,不对您构成任何投资建议,据此操作风险自担。请勿相信代客理财、免费荐股和炒股培训等宣传内容,远离非法证券活动。请勿添加发言用户的手机号码、公众号、微博、微信及QQ等信息,谨防上当受骗!
作者:您目前是匿名发表   登录 | 5秒注册 作者:,欢迎留言 退出发表新主题
温馨提示: 1.根据《证券法》规定,禁止编造、传播虚假信息或者误导性信息,扰乱证券市场;2.用户在本社区发表的所有资料、言论等仅代表个人观点,与本网站立场无关,不对您构成任何投资建议。用户应基于自己的独立判断,自行决定证券投资并承担相应风险。《东方财富社区管理规定》

扫一扫下载APP

扫一扫下载APP
信息网络传播视听节目许可证:0908328号 经营证券期货业务许可证编号:913101046312860336 违法和不良信息举报:021-61278686 举报邮箱:jubao@eastmoney.com
沪ICP证:沪B2-20070217 网站备案号:沪ICP备05006054号-11 沪公网安备 31010402000120号 版权所有:东方财富网 意见与建议:4000300059/952500