• 最近访问:
发表于 2025-11-11 11:29:00 股吧网页版
工信部:2026年度、2027年度新能源汽车积分比例要求分别为48%和58%
来源:中国新闻网

  中新网11月11日电据“工信微报”微信公众号消息,为适应节能与新能源汽车产业发展需要,按照《乘用车企业平均燃料消耗量与新能源汽车积分并行管理办法》等要求,工业和信息化部近日印发《关于2026—2027年度乘用车企业平均燃料消耗量与新能源汽车积分管理有关事项的通知》,明确2026—2027年度新能源汽车积分比例、新能源汽车车型积分计算方法等要求。

  通知主要调整如下:一是明确新能源汽车积分比例和分值要求,2026年度、2027年度的新能源汽车积分比例要求分别为48%和58%,新能源乘用车标准车型分值较上一阶段平均下调50%;二是调整新能源车型技术指标要求;三是其他顺应产业发展新形势的调整,具体包括提高低油耗车型奖励幅度、延续小规模企业核算优惠、延续循环外技术核算优惠。

关于2026—2027年度乘用车企业平均燃料消耗量与新能源汽车积分管理有关事项的通知

工信部通装函〔2025〕294号

  各乘用车企业:

  为适应节能与新能源汽车产业发展需要,根据《乘用车企业平均燃料消耗量与新能源汽车积分并行管理办法》(工业和信息化部财政部商务部海关总署质检总局令第44号)、《关于修改〈乘用车企业平均燃料消耗量与新能源汽车积分并行管理办法〉的决定》(工业和信息化部财政部商务部海关总署市场监督管理总局令第53号)、《关于修改〈乘用车企业平均燃料消耗量与新能源汽车积分并行管理办法〉的决定》(工业和信息化部财政部商务部海关总署市场监督管理总局令第64号)等规定,现就2026—2027年度乘用车企业平均燃料消耗量和新能源汽车积分管理有关事项通知如下:

  一、2026年度、2027年度的新能源汽车积分比例要求分别为48%和58%。

  二、对核算年度生产量2000辆以下并且生产、研发和运营保持独立的境内乘用车生产企业,进口量2000辆以下的获境外乘用车生产企业授权的进口乘用车供应企业,企业平均燃料消耗量较上一年度下降达到4%以上的,其达标值在《乘用车燃料消耗量评价方法及指标》(GB 27999)规定的企业平均燃料消耗量要求基础上放宽60%;下降2%以上不满4%的,其达标值放宽30%。

  三、乘用车企业核算新能源汽车积分达标值时,低油耗乘用车生产量或者进口量按照其数量的0.1倍计算。

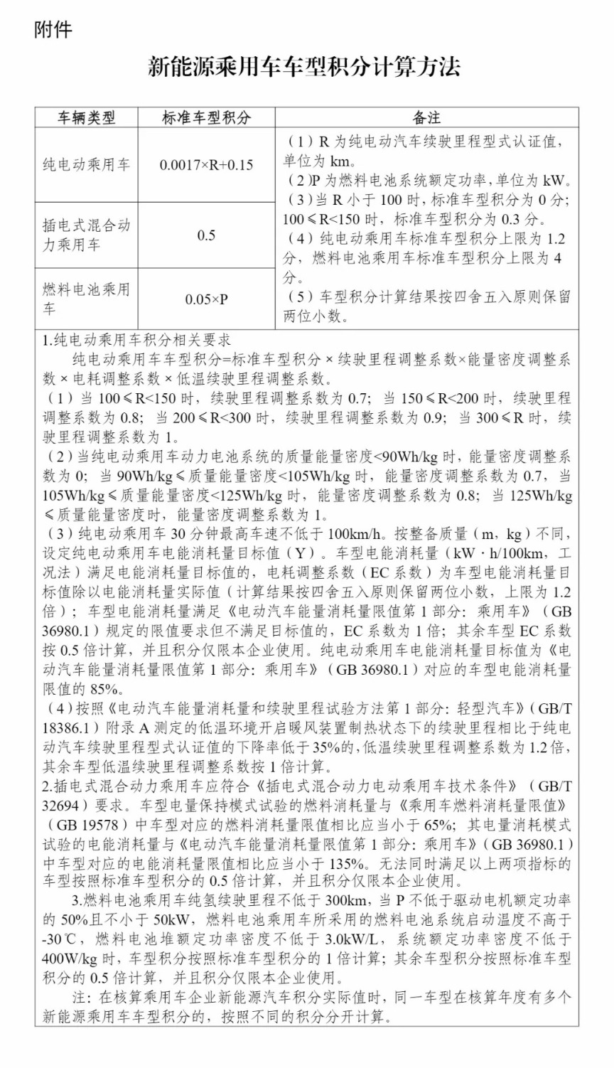
  四、2026—2027年度的新能源乘用车车型积分按照《新能源乘用车车型积分计算方法》(见附件)确定。

  五、2026—2027年度企业平均燃料消耗量积分核算中,对标准配置循环外技术且具有循环外节能效果的车型,继续给予其燃料消耗量减免一定额度。新的循环外技术/装置积分核算规定发布前,按《关于2024—2025年度乘用车企业平均燃料消耗量与新能源汽车积分管理有关事项的通知》执行。

  特此通知。

  附件:新能源乘用车车型积分计算方法

  工业和信息化部

  2025年11月7日

  图源:“工信微报”微信公众号

郑重声明:用户在财富号/股吧/博客等社区发表的所有信息(包括但不限于文字、视频、音频、数据及图表)仅代表个人观点,与本网站立场无关,不对您构成任何投资建议,据此操作风险自担。请勿相信代客理财、免费荐股和炒股培训等宣传内容,远离非法证券活动。请勿添加发言用户的手机号码、公众号、微博、微信及QQ等信息,谨防上当受骗!
作者:您目前是匿名发表   登录 | 5秒注册 作者:,欢迎留言 退出发表新主题
温馨提示: 1.根据《证券法》规定,禁止编造、传播虚假信息或者误导性信息,扰乱证券市场;2.用户在本社区发表的所有资料、言论等仅代表个人观点,与本网站立场无关,不对您构成任何投资建议。用户应基于自己的独立判断,自行决定证券投资并承担相应风险。《东方财富社区管理规定》

扫一扫下载APP

扫一扫下载APP
信息网络传播视听节目许可证:0908328号 经营证券期货业务许可证编号:913101046312860336 违法和不良信息举报:021-61278686 举报邮箱:jubao@eastmoney.com
沪ICP证:沪B2-20070217 网站备案号:沪ICP备05006054号-11 沪公网安备 31010402000120号 版权所有:东方财富网 意见与建议:4000300059/952500