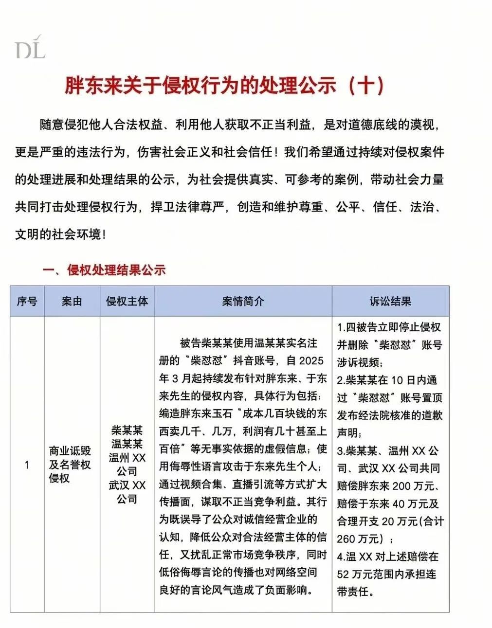
11月11日,胖东来发布关于侵权行为的处理公示,公布了柴怼怼案的诉讼结果。
公示称,被告柴某某使用温某某实名注册的“柴怼怼”抖音账号,自2025年3月起持续发布针对胖东来、于东来先生的侵权内容,具体行为包括:编造胖东来玉石“成本几百块钱的东西卖几千、几万,利润有几十甚至上百倍”等无事实依据的虚假信息;使用侮辱性语言攻击于东来先生个人;通过视频合集、直播引流等方式扩大传播面,谋取不正当竞争利益。其行为既误导了公众对诚信经营企业的认知,降低公众对合法经营主体的信任,又扰乱正常市场竞争秩序,同时低俗悔辱言论的传播也对网络空间良好的言论风气造成了负面影响。
诉讼结果是:
1.四被告立即停止侵权并删除“柴怼怼”账号涉诉视频;
2.柴某某在10日内通过“柴怼怼”账号置顶发布经法院核准的道歉声明;
3.柴某某、温州XX公司、武汉XX公司共同赔偿胖东来200万元、赔偿于东来40万元及合理开支20万元(合计260万元);
4.温XX对上述赔偿在52万元范围内承担连带责任。

图片来源:胖东来抖音账号
今年4月,在短视频平台拥有20余万粉丝的“柴怼怼”公开称,胖东来高价销售低成本玉石获取暴利,并造谣胖东来偷税漏税。一时引发舆论关注。

4月25日,胖东来以“商业诋毁、侵犯名誉权”为由,在许昌市中级人民法院起诉“柴怼怼”。被起诉后,“柴怼怼”很快进行公开道歉。
据央视新闻,5月,许昌中院作出裁定,要求柴怼怼立即删除所有平台上的侵权视频,抖音平台下架了相关视频。

7月2日,网信中国微信公号发文称,因“无事实依据蓄意抹黑某企业的产品质量,恶意诋毁某企业和企业家形象声誉,并借机吸粉引流带货”。涉及柴怼怼的相关账号已被依法依约关闭。
7月22日,柴怼怼妻子肖某为法定代表人的平阳县小丫茶饮有限公司,因虚假宣传“祛湿护肝”等功效、销售无标签产品及未建立进货查验制度,被浙江温州平阳县市场监督管理局罚款22万元。柴怼怼关联的温州市柴氏酒业有限公司,也因发布含有虚假内容的广告等行为,被罚款6000元。
温州平阳警方根据消费者报案调查发现,柴怼怼这位以“打假”自居的博主,在成功吸引流量后,与妻子肖某涉嫌通过旗下直播间销售伪劣玉石产品。9月8日,柴怼怼等人因涉嫌生产、销售伪劣产品被温州市平阳县公安局立案侦查,并于10月17日被正式逮捕。目前,相关案件仍在进一步侦办中。
每日经济新闻综合胖东来抖音、央视新闻