• 最近访问:
发表于 2025-11-12 08:39:00 股吧网页版
“湘财+大智慧”突遭变数!大智慧被自然人王功伟起诉,要求撤销重组相关股东大会决议
来源:深圳商报·读创


K图 601519_0

  深圳商报·读创客户端记者宁可坚

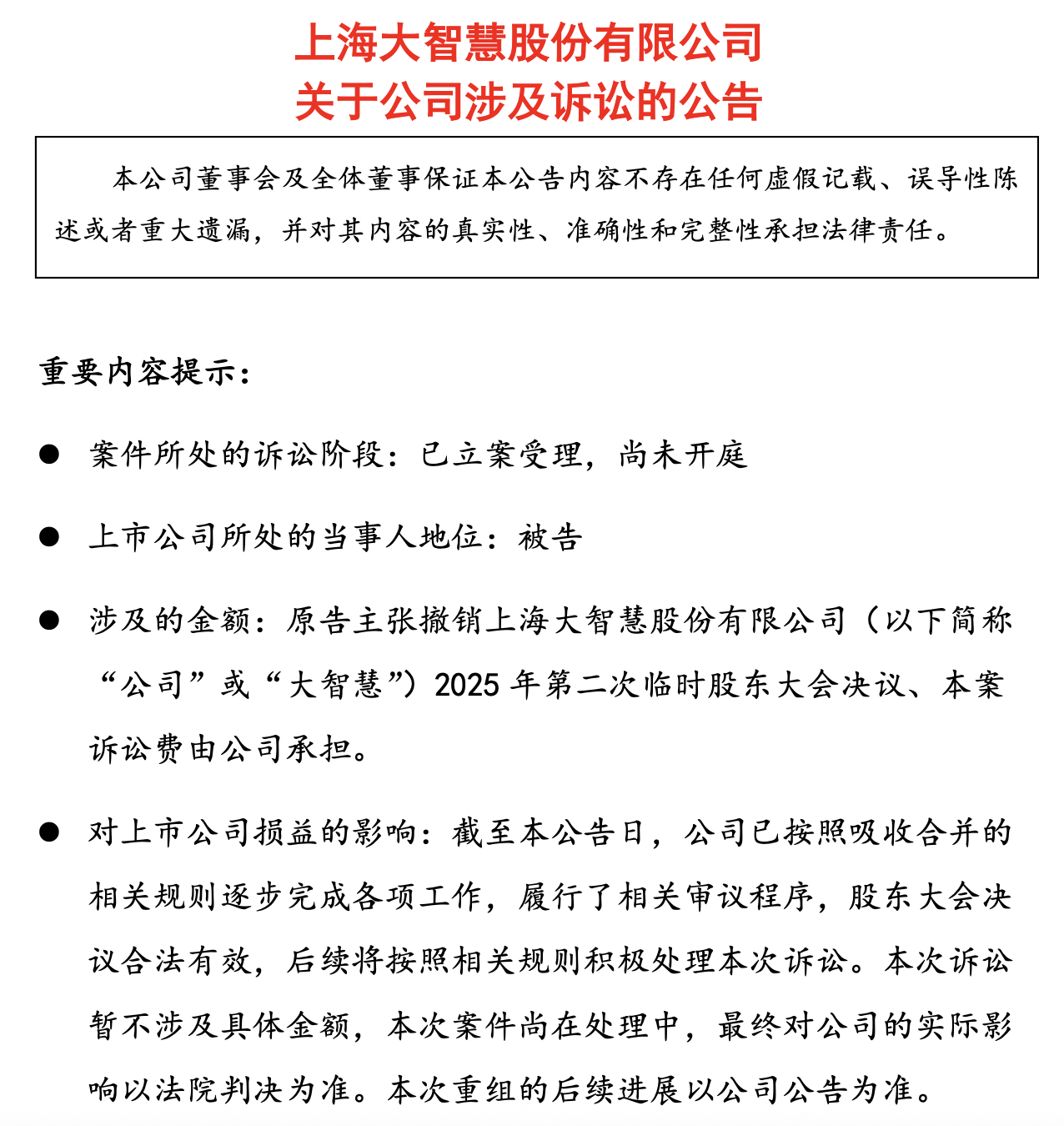
  11月11日晚,大智慧(601519)发布诉讼相关公告,公司因2025年第二次临时股东大会决议事项被自然人王功伟提起诉讼,目前案件已被上海市浦东新区人民法院立案受理,尚未开庭审理。

  据悉,大智慧目前正在推进由湘财股份有限公司(简称“湘财股份”)通过向公司全体A股换股股东发行A股股票的方式换股吸收合并大智慧并发行A股股票募集配套资金。

  公司于10月13日召开2025年第二次临时股东大会,审议通过了本次重组相关议案。

  公告显示,原告王功伟于10月15日向上海市浦东新区人民法院提起诉讼,主张撤销公司2025年第二次临时股东大会决议;公司于2025年11月10日收到上海市浦东新区人民法院送达的《应诉通知书》等相关诉讼材料。

  记者注意到,大智慧2025年第二次临时股东大会决议包括通过了《关于湘财股份有限公司换股吸收合并上海大智慧股份有限公司并募集配套资金暨关联交易方案的议案》等。

  王功伟认为:由于公司与湘财股份存在关联关系。湘财股份换股吸收合并公司构成重大关联交易。根据公司股东大会议事规则规定,公司与关联方发生的交易(公司获赠现金资产和提供担保除外)金额在3000万元以上,且占公司最近一期经审计净资产绝对值5%以上的关联交易,应当聘请具有从事证券、期货相关业务资格的中介机构,对交易标的进行评估或者审计,并将该交易提交股东大会审议。该等审计和评估是股东会审议关联交易事项的前置程序。

  王功伟称,公司并没有聘请证券服务机构对交易标的湘财股份的整体资产进行审计或评估,公司股东大会也没有审议该等审计报告或者评估报告。

  公司2025年第二次临时股东会决议违反了《上海大智慧股份有限公司股东大会议事规则》和《上海证券交易所股票上市规则》的规定,依法应当撤销。

  大智慧表示,截至公告日,公司已按照吸收合并的相关规则逐步完成各项工作,履行了相关审议程序,股东大会决议合法有效,后续将按照相关规则积极处理本次诉讼。此次诉讼暂不涉及具体金额,此次案件尚在处理中,最终对公司的实际影响以法院判决为准。

  同时,对于王功伟提出的质疑,此次重组的财务顾问粤开证券、法律顾问北京国枫律师事务所及股东大会见证律所国浩律师(上海)事务所均出具专项意见,一致认为大智慧就本次吸收合并履行的股东大会审议程序合法合规,决议有效,此次交易不涉及大智慧“购买或出售资产”的情形,无需对湘财股份进行相关审计或评估,不存在违反相关法律法规及公司规章制度的情况。

  此前,“湘财+大智慧”事项已进入监管审核阶段。10月24日,湘财股份和大智慧同步发布公告称,公司于10月23日收到上交所出具的《关于受理湘财股份有限公司发行股份购买资产并募集配套资金申请的通知》。上交所认为申请文件齐备,符合法定形式,决定予以受理并依法进行审核。

  根据重组草案,此次交易采用换股吸收合并的方式,核心换股比例定为1:1.27,即每1股大智慧股票,可兑换1.27股湘财股份新发行的A股股票。

  交易完成后,湘财股份的总股本将增至51.41亿股,而大智慧将终止上市并注销法人资格,其全部资产、负债、业务及人员均由湘财股份全面承继。与此同时,湘财股份还计划募集不超过80亿元的配套资金,资金用途明确指向金融大模型建设、大数据工程、财富管理一体化平台搭建,以及补充流动资金与偿还债务。

  今年前三季度,大智慧实现营业总收入5.64亿元,同比增长8.78%;归母净利润亏损2956.24万元,上年同期亏损2.01亿元;扣非净利润亏损6316.46万元,上年同期亏损1.95亿元;经营活动产生的现金流量净额为-8872.91万元,上年同期为-2.61亿元。

郑重声明:用户在财富号/股吧/博客等社区发表的所有信息(包括但不限于文字、视频、音频、数据及图表)仅代表个人观点,与本网站立场无关,不对您构成任何投资建议,据此操作风险自担。请勿相信代客理财、免费荐股和炒股培训等宣传内容,远离非法证券活动。请勿添加发言用户的手机号码、公众号、微博、微信及QQ等信息,谨防上当受骗!
作者:您目前是匿名发表   登录 | 5秒注册 作者:,欢迎留言 退出发表新主题
温馨提示: 1.根据《证券法》规定,禁止编造、传播虚假信息或者误导性信息,扰乱证券市场;2.用户在本社区发表的所有资料、言论等仅代表个人观点,与本网站立场无关,不对您构成任何投资建议。用户应基于自己的独立判断,自行决定证券投资并承担相应风险。《东方财富社区管理规定》

扫一扫下载APP

扫一扫下载APP
信息网络传播视听节目许可证:0908328号 经营证券期货业务许可证编号:913101046312860336 违法和不良信息举报:021-61278686 举报邮箱:jubao@eastmoney.com
沪ICP证:沪B2-20070217 网站备案号:沪ICP备05006054号-11 沪公网安备 31010402000120号 版权所有:东方财富网 意见与建议:4000300059/952500