一审败诉 *ST岩石需连带清偿高酱酒业千万余元债务 公司前三季度营收跌85%、亏损扩至超亿元
来源:深圳商报·读创
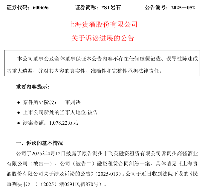
11月11日,*ST岩石(600696)发布公告,涉及公司作为被告的融资租赁合同纠纷案件的诉讼进展。该案件的涉案金额为1078万元,目前处于一审判决阶段。

法院裁定,被告一贵州高酱酒业有限公司需向原告湖州市飞英融资租赁有限公司支付租金1068万元及违约金,支付留购价款1元,且需支付保全保险费6123.65元和律师费1.23万元,所有款项须在判决生效之日起十日内清偿。
公告指出,公司作为被告二,对贵州高酱酒业有限公司的上述债务承担连带清偿责任。案件的受理费和财产保全费合计为9.66万元,由原告负担7800元,两被告连带负担8.88万元。公司已确认租金并计提了相应利息,预计此次诉讼将对公司本期利润产生影响。
2025年前三季度,*ST岩石实现营业收入为3476万元,同比下降84.9%;归母净利润自去年同期亏损7556万元变为亏损1.12亿元,亏损额进一步扩大;扣非归母净利润自去年同期亏损7378万元变为亏损6696万元,亏损额有所减少;经营现金流净额为726万元;EPS(全面摊薄)为-0.3345元。
其中第三季度,公司营业收入为651万元,同比下降83.5%;归母净利润亏损4412万元;扣非归母净利润亏损2563万元;EPS为-0.1319元。
截至三季度末,公司总资产19.58亿元,较上年度末下降3.7%;归母净资产为2.87亿元,较上年度末下降28.0%。
公司对业绩表现解释称,报告期内各项业务受到多重因素影响,因此业绩表现不佳。公司主要经营酒类产品,受市场环境和内部管理的双重压力,销售收入大幅下降,导致净利润持续亏损。
来源:读创财经
郑重声明:用户在财富号/股吧/博客等社区发表的所有信息(包括但不限于文字、视频、音频、数据及图表)仅代表个人观点,与本网站立场无关,不对您构成任何投资建议,据此操作风险自担。请勿相信代客理财、免费荐股和炒股培训等宣传内容,远离非法证券活动。请勿添加发言用户的手机号码、公众号、微博、微信及QQ等信息,谨防上当受骗!
评论该主题
帖子不见了!怎么办?作者:您目前是匿名发表 登录 | 5秒注册 作者:,欢迎留言 退出发表新主题
温馨提示: 1.根据《证券法》规定,禁止编造、传播虚假信息或者误导性信息,扰乱证券市场;2.用户在本社区发表的所有资料、言论等仅代表个人观点,与本网站立场无关,不对您构成任何投资建议。用户应基于自己的独立判断,自行决定证券投资并承担相应风险。《东方财富社区管理规定》