套现超4亿元!永辉超市董事长减持永辉,公司前三季度亏损7.1亿元
来源:每日经济新闻
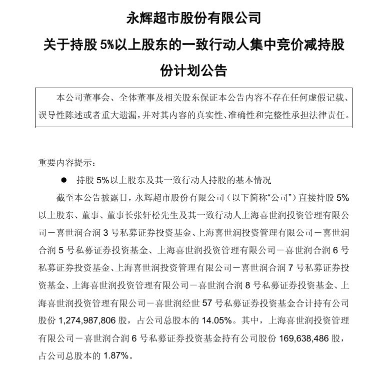
11月11日晚,永辉超市公告称,该公司近日收到董事长张轩松及其一致行动人出具的《股份减持计划告知函》 ,因自身资金需求拟通过集中竞价交易方式减持公司股份合计不超过9075万股,即不超过公司总股本的1%。减持价格视市场情况确定。减持期间为2025年12月4日-2026年3月3日。
如果按照11月11日收盘价4.74元/股计算,本次减持金额约为4.3亿元。截至2025年6月30日,张轩松及其一致行动人合计持股永辉超市12.75亿股,占比14.05%。张轩松为永辉超市法定代表人、董事长、董事等,持有该公司8.72%股份。

今年前三季度,永辉超市实现营业收入424.34亿元,同比下降22.21% ;归母净亏损约7.10亿元,同比下降811.60%。去年同期,其归母净亏损为7786.57万元。
每日经济新闻综合公开信息
郑重声明:用户在财富号/股吧/博客等社区发表的所有信息(包括但不限于文字、视频、音频、数据及图表)仅代表个人观点,与本网站立场无关,不对您构成任何投资建议,据此操作风险自担。请勿相信代客理财、免费荐股和炒股培训等宣传内容,远离非法证券活动。请勿添加发言用户的手机号码、公众号、微博、微信及QQ等信息,谨防上当受骗!
评论该主题
帖子不见了!怎么办?作者:您目前是匿名发表 登录 | 5秒注册 作者:,欢迎留言 退出发表新主题
温馨提示: 1.根据《证券法》规定,禁止编造、传播虚假信息或者误导性信息,扰乱证券市场;2.用户在本社区发表的所有资料、言论等仅代表个人观点,与本网站立场无关,不对您构成任何投资建议。用户应基于自己的独立判断,自行决定证券投资并承担相应风险。《东方财富社区管理规定》