• 最近访问:
发表于 2025-11-12 21:09:01 股吧网页版
000788,董事长被批准逮捕!
来源:中国基金报

K图 000788_0

  【导读】北大医药董事长徐晰人被批准逮捕

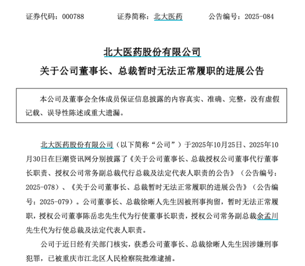
  11月12日,北大医药发布消息称,此前被刑事拘留的董事长、总裁徐晰人已被批准逮捕。

  此前于10月24日,北大医药发布公告称,徐晰人因个人原因暂时无法履职,授权公司董事陈岳忠代为行使董事长职责,授权公司常务副总裁余孟川代为行使总裁及法定代表人职责。10月29日,北大医药公告称,徐晰人被刑事拘留,正在配合相关部门调查,暂时无法正常履职。

  据北大医药最新披露,公司于近日经有关部门核实,获悉公司董事长、总裁徐晰人因涉嫌刑事犯罪,已被重庆市江北区人民检察院批准逮捕。

  北大医药表示,目前公司控制权未发生变化,公司董事会运作正常,公司财务及生产经营管理情况正常。

  北大医药前身是始建于1965年的西南合成制药厂,1997年于深交所上市。2022年,中国平安通过平安人寿控股新方正集团,北大医药成为旗下成员企业。公司主营业务为药品研发、生产及销售。

  去年12月,新优势国际以1元收购方正商业管理所持有的西南合成医药集团有限公司100%股权,从而间接取得北大医药控股权。徐晰人成为北大医药实际控制人,今年4月,徐晰人当选公司董事长。

  公开资料显示,徐晰人,1979年4月出生,曾任渣打银行(中国)有限公司上海浦西支行浙江业务部主任,目前除在北大医药任职外,还任新优势产业集团有限公司董事长兼总经理。

  今年三季度,北大医药实现营业收入12.31亿元,同比下降19.76%;归母净利润为1.36亿元,同比增长4.31%。

  截至11月12日收盘,北大医药每股报6.68元,总市值为40亿元。

郑重声明:用户在财富号/股吧/博客等社区发表的所有信息(包括但不限于文字、视频、音频、数据及图表)仅代表个人观点,与本网站立场无关,不对您构成任何投资建议,据此操作风险自担。请勿相信代客理财、免费荐股和炒股培训等宣传内容,远离非法证券活动。请勿添加发言用户的手机号码、公众号、微博、微信及QQ等信息,谨防上当受骗!
作者:您目前是匿名发表   登录 | 5秒注册 作者:,欢迎留言 退出发表新主题
温馨提示: 1.根据《证券法》规定,禁止编造、传播虚假信息或者误导性信息,扰乱证券市场;2.用户在本社区发表的所有资料、言论等仅代表个人观点,与本网站立场无关,不对您构成任何投资建议。用户应基于自己的独立判断,自行决定证券投资并承担相应风险。《东方财富社区管理规定》

扫一扫下载APP

扫一扫下载APP
信息网络传播视听节目许可证:0908328号 经营证券期货业务许可证编号:913101046312860336 违法和不良信息举报:021-61278686 举报邮箱:jubao@eastmoney.com
沪ICP证:沪B2-20070217 网站备案号:沪ICP备05006054号-11 沪公网安备 31010402000120号 版权所有:东方财富网 意见与建议:4000300059/952500