• 最近访问:
发表于 2025-11-12 22:36:30 股吧网页版
光伏龙头 深夜辟谣
来源:上海证券报


K图 002459_0

  11月12日,受相关传闻影响,光伏板块大跌。

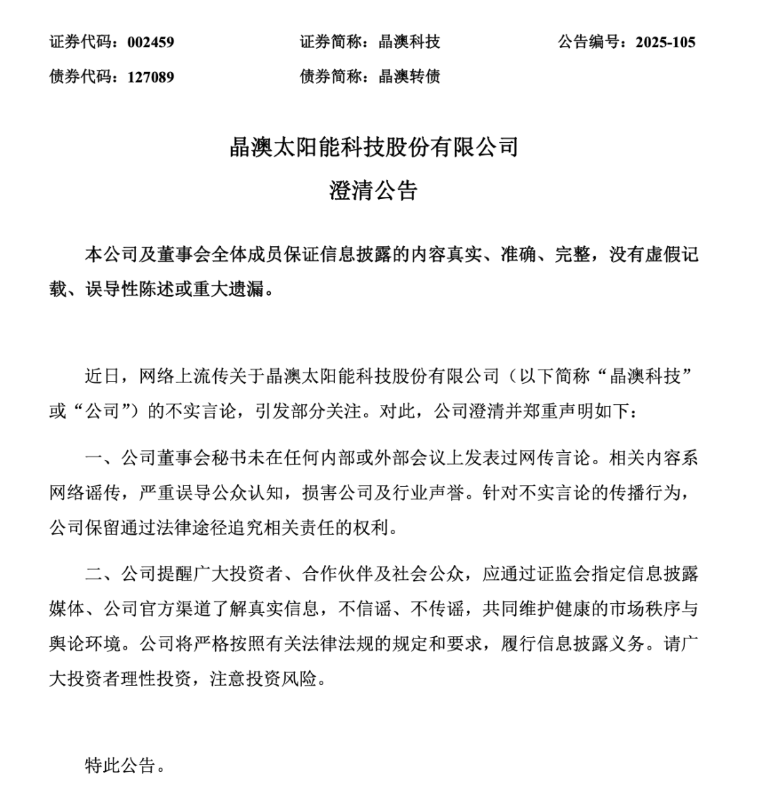
  11月12日晚间,晶澳科技发布澄清公告称,近日,网络上流传关于晶澳科技的不实言论,引发部分关注。对此,公司澄清并郑重声明:公司董事会秘书未在任何内部或外部会议上发表过网传言论。相关内容系网络谣传,严重误导公众认知,损害公司及行业声誉。针对不实言论的传播行为,公司保留通过法律途径追究相关责任的权利。

  同时,晶澳科技相关人士向上海证券报记者表示,晶澳科技坚决拥护国家“反内卷”政策,坚决践行行业自律,积极履行企业社会责任,与行业各方携手推动“反内卷”和行业自律工作落地见效,为行业高质量发展贡献力量。

  稍早前,中国光伏行业协会于11月12日下午在其微信公众号发布《关于网络不实消息的声明》称,网络流传的小道消息均为不实信息,望请各位注意甄别,慎重决策。

  协会表示,协会坚定维护国家利益、行业利益,针对妄图通过造谣抹黑、恶意做空光伏行业牟取利益的恶劣行为,将与之斗争到底。

  协会表示,在相关部委的坚强指导下,光伏行业正努力推进行业自律和“反内卷”工作:从供需两端共同发力,市场化、法制化地推动相关工作。当下,协会和行业内各企业正一道努力,相关工作正在稳步推进。

郑重声明:用户在财富号/股吧/博客等社区发表的所有信息(包括但不限于文字、视频、音频、数据及图表)仅代表个人观点,与本网站立场无关,不对您构成任何投资建议,据此操作风险自担。请勿相信代客理财、免费荐股和炒股培训等宣传内容,远离非法证券活动。请勿添加发言用户的手机号码、公众号、微博、微信及QQ等信息,谨防上当受骗!
作者:您目前是匿名发表   登录 | 5秒注册 作者:,欢迎留言 退出发表新主题
温馨提示: 1.根据《证券法》规定,禁止编造、传播虚假信息或者误导性信息,扰乱证券市场;2.用户在本社区发表的所有资料、言论等仅代表个人观点,与本网站立场无关,不对您构成任何投资建议。用户应基于自己的独立判断,自行决定证券投资并承担相应风险。《东方财富社区管理规定》

扫一扫下载APP

扫一扫下载APP
信息网络传播视听节目许可证:0908328号 经营证券期货业务许可证编号:913101046312860336 违法和不良信息举报:021-61278686 举报邮箱:jubao@eastmoney.com
沪ICP证:沪B2-20070217 网站备案号:沪ICP备05006054号-11 沪公网安备 31010402000120号 版权所有:东方财富网 意见与建议:4000300059/952500