• 最近访问:
发表于 2025-11-14 14:17:00 股吧网页版
中小银行与助贷机构“密集分手”?助贷合作百日剧变:银行白名单从“广撒网”到“急收缩”
来源:每日经济新闻

  距离2025年10月1日助贷新规正式实施已过月余,一场静默而迅速的合作关系重构正在商业银行与助贷机构之间上演。

  颇具戏剧性的是,就在新规实施前的三个多月,多家银行公布的助贷合作白名单曾多达数十家,而如今却悄然收缩合作规模。乌鲁木齐银行、龙江银行等多家区域性银行近期相继压缩或终止互联网助贷合作,部分银行甚至将合作机构名单清零。

  为何出现这种从“广纳合作”到“密集分手”的急速转变?在24%利率红线与资本充足率考核的双重压力下,银行的风险逻辑发生了怎样的根本转变?头部助贷平台如何在这场洗牌中巩固优势,而中小机构又该如何寻求差异化生存?合规框架下,银行和助贷机构的未来之路又在何方?

  监管红线划定,银行合作策略急速转向

  2025年10月1日,《关于加强商业银行互联网助贷业务管理提升金融服务质效的通知》(即助贷新规)正式实施。

  助贷新规实施前后,银行对助贷机构的态度发生了显著变化。新规要求商业银行对合作机构实行名单制管理,且不得与名单外机构开展互联网助贷业务合作。这一规定促使银行在新规实施前纷纷公布合作白名单。

  以亿联银行为例,该行在2025年6月公布的白名单数量较2024年11月骤减84%,显示出银行在新规正式落地前已开始主动收缩合作范围。

  部分区域性银行更是直接选择“切割”助贷业务,停止新增合作类个人互联网消费贷款。

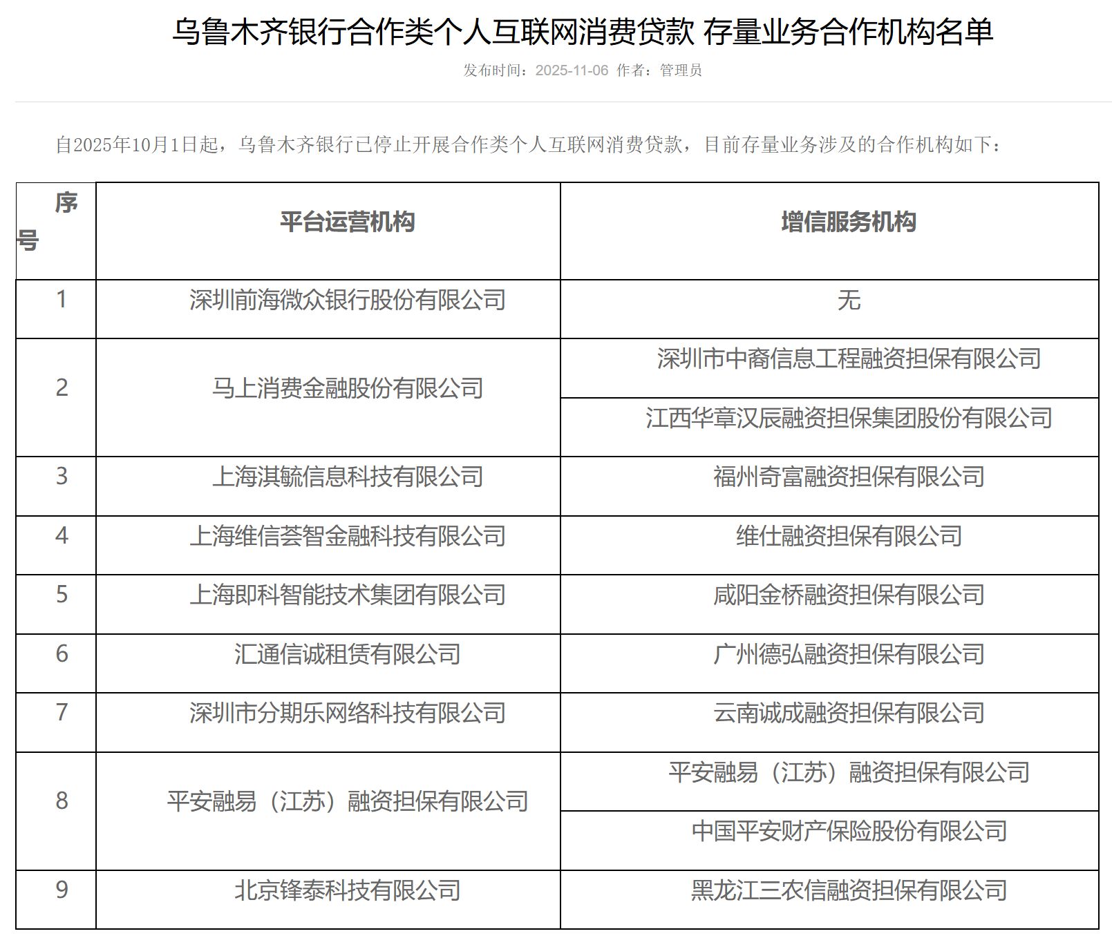
  11月6日,乌鲁木齐银行发布公告称,自10月1日起,该行已停止开展合作类个人互联网消费贷款。

截图来源:乌鲁木齐银行官网

  11月5日,龙江银行虽按新规要求公布了合作机构名单,但名单中唯一的助贷机构的状态标注为“已停止合作”。

截图来源:龙江银行官网

  这与数月前银行积极拓展助贷合作的态势形成鲜明对比。而这种转变不仅体现在合作数量上,亦反映在合作模式的重构上。

  此前,珠海华润银行采取“项目制”白名单,细化合作边界。而在9月16日助贷新规即将实施之际,该行重新披露了个人互联网贷款合作机构名单。名单显示,该行合作机构主要分为平台运营机构与增信服务机构。其中,平台运营机构包括马上消金、度小满等“助贷类”机构以及前海微众银行、重庆美团三快小贷公司等“共同出资类”机构。

  此外,承德银行仅披露与蚂蚁、京东旗下部分公司的合作,显示出银行对合作方的选择日趋谨慎。

  除了公布合作机构名单,更有银行公告提醒消费者警惕不法贷款中介。

  11月11日,重庆银行发布声明,称未与任何不法贷款中介机构或个人开展贷款业务合作,谨防金融诈骗。

  重庆银行表示,从未与任何不法贷款中介机构及个人开展小微企业贷款、个人贷款业务合作,未委托任何不法贷款中介机构或个人代收贷款资料、代为开展贷款调查审批等行为,亦未授权任何机构或个人以重庆银行名义开展贷款资信评估、贷款审批、签订合同等任何形式的贷款业务活动。此外,贷款业务不收取任何合同外费用。

  “银行从‘求量’转向‘求质’,是新规下最显著的变化。”一位银行业分析师指出,这背后,是银行在监管压力、风险考量与商业利益之间的艰难平衡。

  助贷新规载明,商业银行应当加强平台运营机构、增信服务机构准入管理,审慎制定准入标准,有效实施尽职调查,从严审批。总行应当与平台运营机构、增信服务机构签订要素完整、分工清晰、权责对等、公平合理的合作协议。

  “值得注意的是,这种收缩并非均匀分布在各类型银行之间。国有大行和部分股份制银行凭借自身较强的风控能力和资金成本优势,在与头部助贷平台合作中或保持较强议价能力。”他表示,区域银行则面临更大压力,不少选择退出助贷市场,转向本地化、场景化的自主信贷业务。

  从合作到切割,银行风险逻辑为何转变?

  银行对助贷业务态度的转变,源于对风险认知的深化和监管要求的严格落实。新规要求银行将增信服务费计入综合融资成本,明确综合融资成本区间,且确保借款人就单笔贷款支付的综合融资成本符合司法保护要求。

  “这一规定直接触及了助贷业务的核心盈利模式。”前述分析人士表示,此前,部分助贷机构通过服务费、咨询费等形式变相提高融资成本,使得实际利率突破24%的监管红线。新规实施后,银行必须对这些潜在风险承担主体责任。

  “即使合作机构名义利率低于24%,但过去某些机构通过捆绑销售、隐性收费等方式,实际成本可能远超这一水平。银行难以持续监控每一家合作机构的具体操作,因此选择收缩合作范围成为最稳妥的选择。”他分析道。

  资本充足率压力也是银行考虑的重要因素。根据新规,银行需将增信服务机构增信余额纳入统一授信管理,并定期评估其代偿能力。

  这意味着,助贷业务的快速发展可能对银行的资本充足率造成压力。特别是对于资本实力相对较弱的中小银行而言,过度依赖助贷业务可能带来资本充足率考核的压力。

  “将增信余额纳入统一授信管理后,银行需更严格监控助贷相关风险敞口,这会占用银行的资本资源。如果助贷业务规模过大或风险集中度高,银行需要持有更多资本以满足监管要求,从而对资本充足率形成压力。”分析人士表示,部分中小银行资本实力较弱、风险吸收能力有限。新规实施后,它们可能面临更高的合规成本,例如加强风险评估和资本配置。如果助贷业务不良贷款率上升或代偿赔付增加,会直接侵蚀银行资本,进一步加大资本充足率考核压力。

  此外,银行自身战略定位的调整也是重要考量。分析人士表示,部分中小银行正从依赖外部流量转向构建自主风控和能力建设,例如发展自主数字信贷能力。

  行业格局重构:头部平台巩固优势,中小机构寻求差异化生存

  助贷市场的洗牌不仅发生在银行端,也同样深刻地影响着助贷机构的发展策略。随着银行合作门槛的提高,助贷行业呈现出明显的“马太效应”,头部平台凭借其合规能力、数据积累和资本实力进一步巩固市场地位。

  统计数据显示,在已披露的白名单中,合作机构主要集中在蚂蚁、京东、度小满等头部平台,这些机构凭借其较强的生态布局和技术实力,成为银行首选的合作对象。

  与此同时,中小助贷机构面临生存挑战。这些机构往往缺乏足够的数据积累和风控能力,难以满足银行日益严格的合作要求。部分机构开始寻求差异化发展路径,如深耕垂直场景、强化技术输出或转向区域化经营。分析人士指出:“中小机构需要在特定领域建立比较优势,才可能在这场洗牌中存活下来。”

  值得注意的是,助贷机构的商业模式也在发生变革。从单纯追求规模扩张转向注重质量提升,从依赖利差收入转向技术服务和数据赋能。一些机构开始探索与银行更深度的合作模式,如联合风控、数据共享等,试图在合规框架下找到新的增长点。

  合规框架下,银行和助贷机构路向何方?

  助贷新规的实施标志着行业进入规范发展的新阶段,但如何在合规与创新之间找到平衡,仍是各方面临的长期挑战。

  对银行而言,构建自主风控能力是关键任务。“过度依赖外部助贷机构可能导致银行自身风控能力空心化,难以应对复杂多变的市场环境。”分析人士表示,部分银行开始加大科技投入,通过自建团队或与科技公司合作,提升数字化风控水平。这一转变可能促使银行重新思考其互联网业务的发展路径。

  对助贷机构来说,合规能力将成为核心竞争力。未来,助贷机构不仅需要关注业务规模和市场拓展,更需重视合规体系建设和风险管理能力提升。“那些能够帮助银行实现合规经营并保持业务效率的机构,将更受市场青睐。”他直言。

  此外,分析人士建议,监管层面也需要持续优化政策框架。助贷新规为行业划定了基本红线,但如何在此基础上支持金融创新、促进普惠金融发展,仍需监管智慧的持续投入。特别是在数据使用、风控模型等领域,需要更清晰的规则指引。

郑重声明:用户在财富号/股吧/博客等社区发表的所有信息(包括但不限于文字、视频、音频、数据及图表)仅代表个人观点,与本网站立场无关,不对您构成任何投资建议,据此操作风险自担。请勿相信代客理财、免费荐股和炒股培训等宣传内容,远离非法证券活动。请勿添加发言用户的手机号码、公众号、微博、微信及QQ等信息,谨防上当受骗!
作者:您目前是匿名发表   登录 | 5秒注册 作者:,欢迎留言 退出发表新主题
温馨提示: 1.根据《证券法》规定,禁止编造、传播虚假信息或者误导性信息,扰乱证券市场;2.用户在本社区发表的所有资料、言论等仅代表个人观点,与本网站立场无关,不对您构成任何投资建议。用户应基于自己的独立判断,自行决定证券投资并承担相应风险。《东方财富社区管理规定》

扫一扫下载APP

扫一扫下载APP
信息网络传播视听节目许可证:0908328号 经营证券期货业务许可证编号:913101046312860336 违法和不良信息举报:021-61278686 举报邮箱:jubao@eastmoney.com
沪ICP证:沪B2-20070217 网站备案号:沪ICP备05006054号-11 沪公网安备 31010402000120号 版权所有:东方财富网 意见与建议:4000300059/952500