• 最近访问:
发表于 2025-11-14 14:57:10 股吧网页版
虚列宣传费套取费用,太平财险雅安中心支公司被罚款10万元
来源:深圳商报·读创

  日前,国家金融监督管理总局雅安监管分局披露的行政处罚信息公开表显示,因虚列宣传费套取费用,太平财产保险有限公司雅安中心支公司被罚款10万元。

  同时,丁奎丽〔时任太平财产保险有限公司雅安中心支公司副总经理(主持工作)、总经理〕被警告并处罚款1万元。

  资料显示,太平财产保险有限公司,简称“太平财险”,隶属于中央金融企业中国太平保险集团,前身是太平水火保险公司,1929年创立于上海,1956年按照国家统一部署停办国内业务,移师境外经营,2001年在深圳复业,2009年更名为太平财险。

  今年以来,太平财产保险有限公司多家分支机构受处罚,反映出公司在内部控制、合规管理等方面存在的系统性问题。

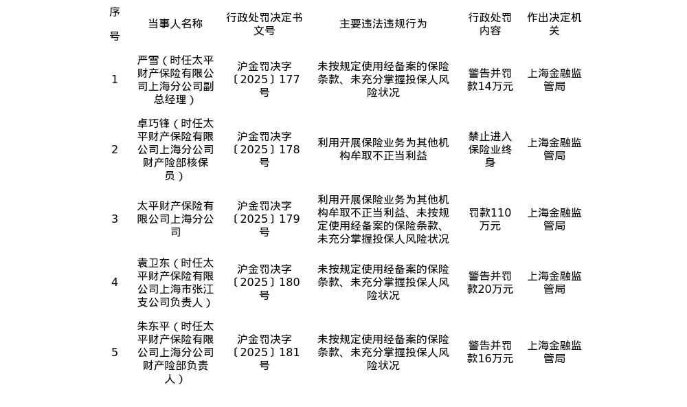
  此前,国家金融监督管理总局上海监管局对太平财产保险有限公司上海分公司及相关责任人开出了5张罚单。

  罚单显示,太平财产保险有限公司上海分公司的主要违法违规行为包括:利用开展保险业务为其他机构牟取不正当利益、未按规定使用经备案的保险条款、未充分掌握投保人风险状况。上海金融监管局对其处以110万元罚款。

  公司时任副总经理严雪,被警告并处以14万元罚款;时任财产险部核保员卓巧锋,被禁止进入保险业终身;时任太平财产保险有限公司上海市张江支公司负责人袁卫东、时任财产险部负责人朱东平,分别被警告并罚款20万元、16万元。

  来源:读创财经

郑重声明:用户在财富号/股吧/博客等社区发表的所有信息(包括但不限于文字、视频、音频、数据及图表)仅代表个人观点,与本网站立场无关,不对您构成任何投资建议,据此操作风险自担。请勿相信代客理财、免费荐股和炒股培训等宣传内容,远离非法证券活动。请勿添加发言用户的手机号码、公众号、微博、微信及QQ等信息,谨防上当受骗!
作者:您目前是匿名发表   登录 | 5秒注册 作者:,欢迎留言 退出发表新主题
温馨提示: 1.根据《证券法》规定,禁止编造、传播虚假信息或者误导性信息,扰乱证券市场;2.用户在本社区发表的所有资料、言论等仅代表个人观点,与本网站立场无关,不对您构成任何投资建议。用户应基于自己的独立判断,自行决定证券投资并承担相应风险。《东方财富社区管理规定》

扫一扫下载APP

扫一扫下载APP
信息网络传播视听节目许可证:0908328号 经营证券期货业务许可证编号:913101046312860336 违法和不良信息举报:021-61278686 举报邮箱:jubao@eastmoney.com
沪ICP证:沪B2-20070217 网站备案号:沪ICP备05006054号-11 沪公网安备 31010402000120号 版权所有:东方财富网 意见与建议:4000300059/952500