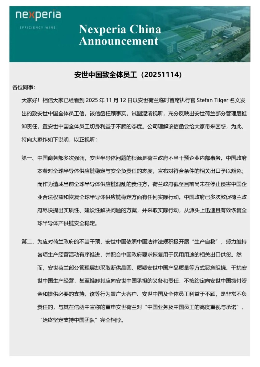
安世中国:仍有能力、有信心发放全体员工足额工资和福利
来源:财联社
财联社11月14日讯,安世中国发布全员信,信中称,尽管面临荷兰政府的不当干预和安世荷兰部分管理层的恶意阻挠和推卸责任,安世中国仍然有能力、有信心、有担当来发放安世中国全体员工的足额工资和福利。目前安世中国所有员工薪酬福利一切正常。


郑重声明:用户在财富号/股吧/博客等社区发表的所有信息(包括但不限于文字、视频、音频、数据及图表)仅代表个人观点,与本网站立场无关,不对您构成任何投资建议,据此操作风险自担。请勿相信代客理财、免费荐股和炒股培训等宣传内容,远离非法证券活动。请勿添加发言用户的手机号码、公众号、微博、微信及QQ等信息,谨防上当受骗!
评论该主题
帖子不见了!怎么办?作者:您目前是匿名发表 登录 | 5秒注册 作者:,欢迎留言 退出发表新主题
温馨提示: 1.根据《证券法》规定,禁止编造、传播虚假信息或者误导性信息,扰乱证券市场;2.用户在本社区发表的所有资料、言论等仅代表个人观点,与本网站立场无关,不对您构成任何投资建议。用户应基于自己的独立判断,自行决定证券投资并承担相应风险。《东方财富社区管理规定》