• 最近访问:
发表于 2025-11-14 20:01:11 股吧网页版
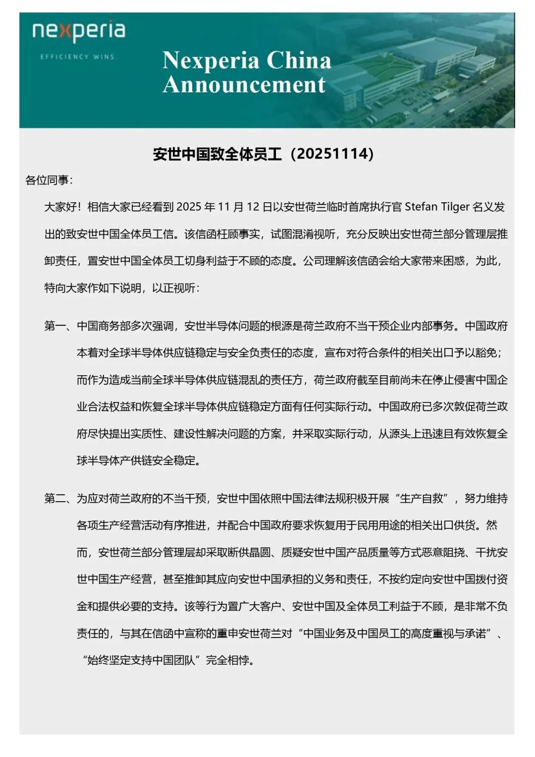
安世中国,最新发声
来源:证券时报

K图 600745_0

  安世中国最新发声。

  11月14日,安世半导体中国有限公司公众号发布《安世半导体致全体员工(20251114)》。安世中国表示,尽管面临荷兰政府的不当干预和安世荷兰部分管理层的恶意阻挠和推卸责任,安世中国仍然有能力、有信心、有担当来发放安世中国全体员工的足额工资和福利。目前安世中国所有员工薪酬福利一切正常。

  今年10月12日,闻泰科技(600745)发布公告披露,公司旗下贡献百亿元营收的核心半导体资产——安世半导体(Nexperia),突遭荷兰政府与法院的双重限制。荷兰经济事务与气候政策部下达部长令,要求安世半导体及其全球30个主体对其资产、知识产权、业务及人员等进行为期一年的“冻结”,不得进行任何调整。紧随其后,荷兰当地法院应安世半导体三位外籍高管的紧急请求,裁决暂停闻泰科技创始人、董事长张学政在安世半导体的董事职务,并任命一名拥有“决定性投票权”的独立董事,同时将闻泰科技方面持有的几乎全部股权交由第三方管理。

  11月8日,就荷兰经济大臣卡雷曼斯在个人社交媒体账户发布关于安世半导体问题的声明,商务部新闻发言人表示,中方注意到荷兰经济大臣卡雷曼斯于11月6日发表的声明,但截至目前尚未见到荷方在停止侵害中国企业合法权益和恢复全球半导体供应链稳定方面的实际行动。中方本着对全球半导体供应链稳定与安全的负责任态度,已于11月1日宣布对符合条件的相关出口予以豁免,而造成当前全球半导体供应链混乱的源头和责任在荷方。中方希望,荷方表态不能只停留在口头上,应尽快实质性提出建设性方案并采取实际行动,从源头上迅速且有效恢复全球半导体供应链稳定,以及停止用行政手段介入并干涉企业内部事务,推动安世半导体问题早日解决。中方同意荷经济部派员来华磋商的请求。

  综合自:安世半导体中国有限公司公众号、商务部网站、证券时报此前报道

郑重声明:用户在财富号/股吧/博客等社区发表的所有信息(包括但不限于文字、视频、音频、数据及图表)仅代表个人观点,与本网站立场无关,不对您构成任何投资建议,据此操作风险自担。请勿相信代客理财、免费荐股和炒股培训等宣传内容,远离非法证券活动。请勿添加发言用户的手机号码、公众号、微博、微信及QQ等信息,谨防上当受骗!
作者:您目前是匿名发表   登录 | 5秒注册 作者:,欢迎留言 退出发表新主题
温馨提示: 1.根据《证券法》规定,禁止编造、传播虚假信息或者误导性信息,扰乱证券市场;2.用户在本社区发表的所有资料、言论等仅代表个人观点,与本网站立场无关,不对您构成任何投资建议。用户应基于自己的独立判断,自行决定证券投资并承担相应风险。《东方财富社区管理规定》

扫一扫下载APP

扫一扫下载APP
信息网络传播视听节目许可证:0908328号 经营证券期货业务许可证编号:913101046312860336 违法和不良信息举报:021-61278686 举报邮箱:jubao@eastmoney.com
沪ICP证:沪B2-20070217 网站备案号:沪ICP备05006054号-11 沪公网安备 31010402000120号 版权所有:东方财富网 意见与建议:4000300059/952500