今日晚间,合富中国(603122.SH,股价23.80元,市值94.74亿元)发布公告称,自2025年10月28日至2025年11月14日期间,公司股票连续十四个交易日中有十二个交易日以涨停价收盘,并5次触及股价异常波动、3次触及严重异常波动情形,期间累计涨幅高达256.29%,已明显高于同期行业及上证指数涨幅。
公告提示,股价短期内连续上涨,存在市场情绪过热、非理性炒作风险,随时存在快速下跌风险可能。公司股票流通换手率亦出现较大波动情形,击鼓传花效应明显,投资者参与交易可能面临较大风险。
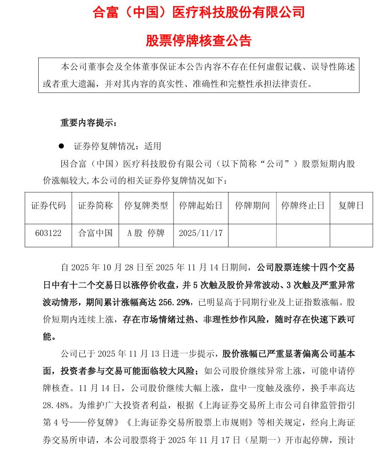
公告还指出,公司已于2025年11月13日进一步提示,股价涨幅已严重显著偏离公司基本面,投资者参与交易可能面临较大风险;如公司股价继续异常上涨,可能申请停牌核查。11月14日,公司股价继续大幅上涨,盘中一度触及涨停,换手率高达28.48%。公司股票将于2025年11月17日(星期一)开市起停牌,预计停牌时间不超过3个交易日,公司股票将自披露核查公告后复牌。公司提醒广大投资者注意二级市场交易风险。

公告称,公司主营业务未发生重大变化,且处于亏损状态。公司2025年第三季度归属上市公司股东的净利润为-504.8万元,较上年同期下降225.26%,公司短期经营业绩面临一定压力,存在业绩波动的风险,目前股价涨幅与公司经营情况严重偏离。敬请广大投资者注意经营业绩风险。
公司最新市盈率水平显著高于同行业上市公司水平,当前股价存在明显泡沫化特征。截至2025年11月14日,公司静态市盈率为343.67倍,根据同日中证指数有限公司网站发布的行业数据,公司所属的批发业的行业静态市盈率为30.94 倍,存在公司股价严重偏离同行业上市公司合理估值的风险。
公开资料显示,合富中国主营业务是以体外诊断相关的医疗设备及其耗材为主的国际贸易、售后服务,贸易代理,医院信息管理系统的咨询服务以及相关配套服务。
自10月末至今半个月时间,合富中国股价累计涨幅超250%。
每日经济新闻综合公开信息