• 最近访问:
发表于 2025-11-15 15:59:40 股吧网页版
三季度18家境外非政府组织国内开设代表机构 5家落沪
来源:新华财经

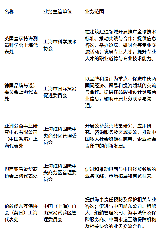
  新华财经上海11月15日电(杨子华) 根据公安部境外非政府组织管理办公室官方账号信息,2025年第三季度,18家境外非政府组织(Non-Governmental Organization)在国内登记设立代表机构。据新华财经梳理,其中5家落地上海,涉及建筑、设计、航运、慈善等领域。

edb548ce3d5e49a8b675d925e613b997.png

  另据上海市公安局境外非政府组织管理办公室官方网站显示,境外非政府组织联合中方合作单位三季度在沪举办14个临时活动。

  公开资料显示,《中华人民共和国境外非政府组织境内活动管理法》自2017年1月实施以来,共有来自80多个国家和地区的境外非政府组织在我境内依法登记备案,其中设立代表机构800多个。

  境外非政府组织在国内依法开设代表机构,是我国对外开放和推进国际交流合作的积极体现。业内认为,这些组织在科技、教育、文化、卫生、环保等领域的专业知识和丰富经验,为我国相关事业的发展提供了有益补充。它们的活动有助于促进中外民间友好往来,加深相互理解,对推动社会主义现代化建设、服务国家经济社会发展大局具有积极意义。

  同时,多数境外非政府组织在国内开设机构时青睐上海,体现了对上海城市竞争力的认可。上海优越的营商环境、高度的国际化程度、坚实的产业基础以及高效服务为相关组织开展活动提供了保障与便利,境外非政府组织的活动和国际网络,进一步助推上海提升其全球资源配置能级和国际影响力。

郑重声明:用户在财富号/股吧/博客等社区发表的所有信息(包括但不限于文字、视频、音频、数据及图表)仅代表个人观点,与本网站立场无关,不对您构成任何投资建议,据此操作风险自担。请勿相信代客理财、免费荐股和炒股培训等宣传内容,远离非法证券活动。请勿添加发言用户的手机号码、公众号、微博、微信及QQ等信息,谨防上当受骗!
作者:您目前是匿名发表   登录 | 5秒注册 作者:,欢迎留言 退出发表新主题
温馨提示: 1.根据《证券法》规定,禁止编造、传播虚假信息或者误导性信息,扰乱证券市场;2.用户在本社区发表的所有资料、言论等仅代表个人观点,与本网站立场无关,不对您构成任何投资建议。用户应基于自己的独立判断,自行决定证券投资并承担相应风险。《东方财富社区管理规定》

扫一扫下载APP

扫一扫下载APP
信息网络传播视听节目许可证:0908328号 经营证券期货业务许可证编号:913101046312860336 违法和不良信息举报:021-61278686 举报邮箱:jubao@eastmoney.com
沪ICP证:沪B2-20070217 网站备案号:沪ICP备05006054号-11 沪公网安备 31010402000120号 版权所有:东方财富网 意见与建议:4000300059/952500