【导读】多家航空公司发布通知:涉日航线客票可免费退改签
根据外交部近期发布的出行提醒,为协助受影响旅客更好地安排出行,多家航空公司发布涉及日本航线进出港航班客票的特殊处置方案。
11月15日,中国南方航空、中国国际航空和中国东方航空在官网先后发布了“关于日本航线客票特殊处理的通知”,对于出行日期在12月31日之前且符合相关条件的客票,可予以免费退改处理。
中国南方航空表示,2025年11月15日12:00(含)前购买或换开的南航784开头的客票,且客票未使用行程涉及旅行日期在2025年11月15日(含)至2025年12月31日(含)之间的日本进、出港(含经停)南航实际承运航班或使用CZ航班号的代码共享航班。航班起飞前取消已订妥座位的旅客,可在客票有效期内按以下规则办理退改手续。首次变更至相同航程的南航实际承运航班,免收变更费,如发生票价价差按规定收取。在客票有效期内申请退票,免收退票费。

中国国际航空在通知中明确,对于在今年11月15日12时(含)前购买或换开产生新票号的国航999开头的客票(包括里程奖励客票);客票未使用行程涉及旅行日期为2025年11月15日(含)至2025年12月31日(含)之间东京、大阪、名古屋、福冈、仙台、广岛、札幌、冲绳进出港的国航实际承运航班和挂CA航班号的代码共享航班;在2025年11月15日0时(含)以后申请客票变更或退票(以取消客票订座时间为准)。在客票有效期内,首次变更免收变更手续费,但需收取子舱位差价及淡旺季差价,再次变更需依据客票使用条件办理。在客票有效期内,可以办理未使用航段退票,免收退票手续费。
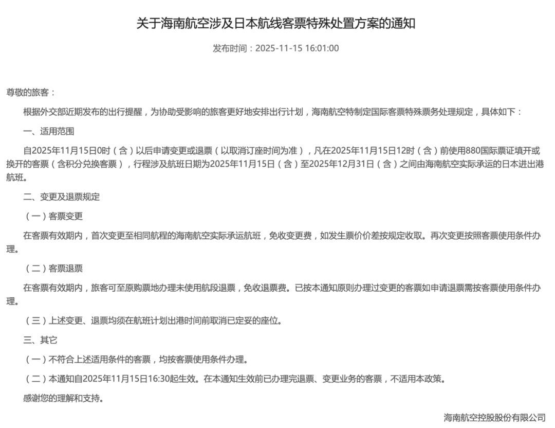
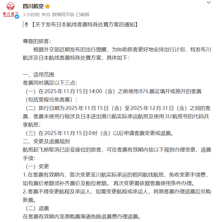
继中国南方航空、中国国际航空、中国东方航空三大航司后,四川航空、厦门航空、海南航空等多家航司发出通知,公布了涉及日本航线客票的特殊处置方案,对于出行日期在12月31日之前且符合相关条件的客票,可予以免费退改处理。



11月14日晚间,外交部领事司发文,提醒中国公民近期避免前往日本。文中指出,今年以来,日本社会治安不靖,针对中国公民违法犯罪案件多发,发生多起在日中国公民遇袭事件,部分案件迄未侦破,中国公民在日本安全环境持续恶化。近日,日本领导人公然发表涉台露骨挑衅言论,严重恶化中日人员交流氛围,给在日中国公民人身和生命安全带来重大风险。
外交部和中国驻日本使领馆郑重提醒中国公民近期避免前往日本,在日中国公民密切关注当地治安形势,提高安全防范意识,加强自我保护。如遇紧急情况,请及时报警并联系驻日使领馆寻求协助。