• 最近访问:
发表于 2025-11-16 19:30:10 股吧网页版
广汽集团管理层大换班:閤先庆任总经理,王丹任总会计师,聘任五位副总
来源:深圳商报·读创


K图 601238_0


K图 02238_0

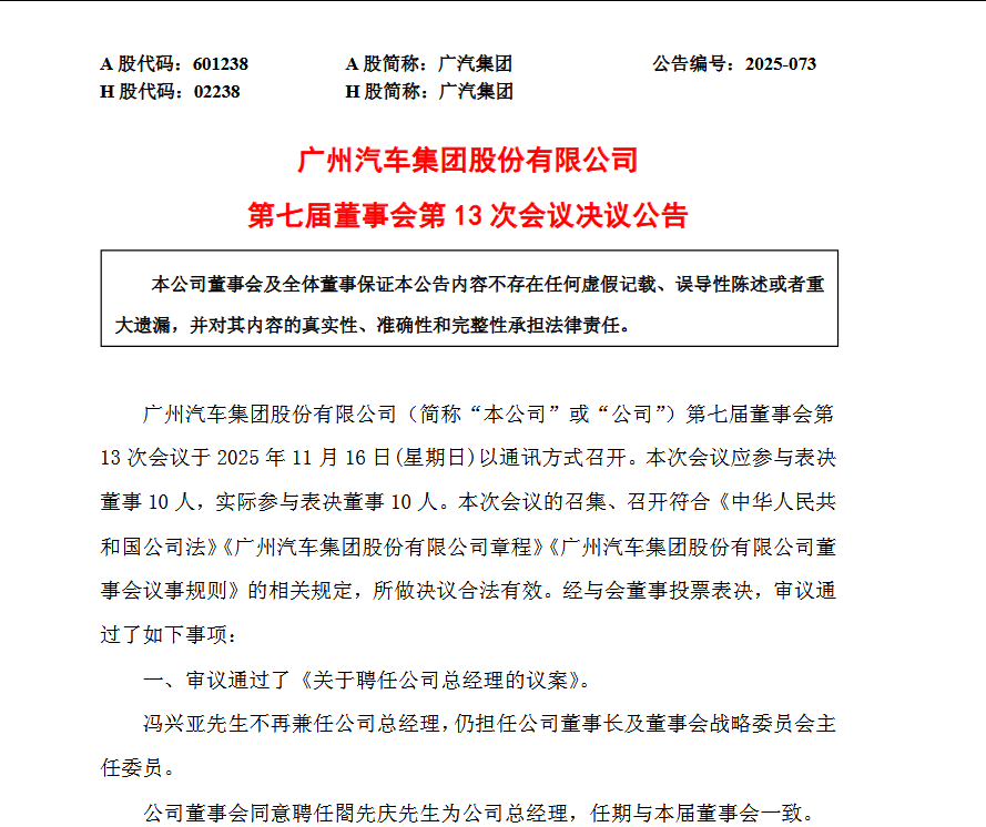
  11月16日晚间,广汽集团公告,宣布完成核心管理层全面换班。冯兴亚不再兼任总经理,专职担任董事长及董事会战略委员会主任委员;閤先庆正式接掌总经理一职,同时聘任王丹担任总会计师,高锐、江秀云、郑衡、黄永强、陈家才等5人为副总经理。

  公告显示,閤先庆,1973 年 12 月生,大学本科,现任本公司总经理、执行委员会委员,兼任广汽丰田汽车有限公司董事长、广汽传祺汽车有限公司董事长、广汽埃安新能源汽车股份有限公司董事长、华望汽车技术(广州)有限公司董事长、广汽丰田发动机有限公司副董事长、广汽国际汽车销售服务有限公司董事。曾任本公司副总经理、战略发展本部本部长,广汽商贸有限公司董事长、总经理,广汽本田汽车有限公司副总经理、销售本部本部长,五羊-本田摩托(广州)有限公司董事。

  王丹,1970 年 7 月生,高级管理人员工商管理硕士(EMBA),高级会计师,非执业注册会计师,现任本公司副总经理、总会计师(财务负责人)、执行委员会委员,兼任广州汽车集团财务有限公司董事长、广汽传祺汽车有限公司董事、广汽国际汽车销售服务有限公司董事。于 1999 年 3 月加入广州汽车集团,自 2005 年出任本公司的财务负责人及财务部部长。曾任广州骏达汽车企业集团财审处科员、广州汽车集团有限公司财审处副处长、广汽传祺汽车有限公司监事会主席、广汽埃安新能源汽车股份有限公司监事会主席、广州广悦企业管理服务有限公司董事长、广州智诚实业有限公司董事长、广汽汇理汽车金融有限公司董事长、广州汽车集团股份有限公司副总经理。

  公告显示,广汽集团董事会同时聘任五位副总经理,形成专业化分工:

  高锐先生:1979 年 12 月生,工商管理硕士,现任本公司副总经理、执行委员会委员、战略发展本部本部长,兼任广汽本田汽车有限公司董事长、五羊-本田摩托(广州)有限公司董事长、广州宸祺出行科技有限公司董事长、广州宸祺汽车服务有限公司董事长。曾任本公司资产管理部部长,中隆投资有限公司董事长、总经理,骏威汽车有限公司总经理,广汽集团(香港)有限公司董事长、总经理。

  江秀云女士:1968 年 3 月生,大学本科,现任本公司副总经理、总法律顾问、执行委员会委员、合规本部本部长、数据信息本部本部长,兼任广汽丰田汽车有限公司董事、大圣科技股份有限公司董事长。曾任本公司总会计师、职工代表监事、合规本部副本部长、风险控制部部长、审计部部长(总助级),广汽三菱汽车有限公司董事长、广州智诚实业有限公司监事会主席、广州广悦资产管理有限公司监事会主席、广州市审计局财政税务审计处处长。为广州市越秀区第十七届人大代表。

  郑衡先生:1970 年 8 月生,大学本科,现任本公司副总经理、执行委员会委员,兼任优湃能源科技(广州)有限公司董事长、广汽传祺汽车有限公司董事,广汽国际汽车销售服务有限公司董事;曾任广汽丰田汽车有限公司副总经理,广汽商贸有限公司董事,广汽汇理汽车金融有限公司董事,广汽埃安新能源汽车股份有限公司董事,广汽本田汽车有限公司董事、执行副总经理,广汽本田汽车销售有限公司董事、执行副总经理。

  黄永强先生:1974 年 10 月生,大学本科,现任本公司副总经理、执行委员会委员、公关宣传本部本部长,兼任广汽国际汽车销售服务有限公司副董事长,曾任广汽传祺汽车有限公司党委副书记、副董事长、总经理,广汽商贸有限公司董事,广汽汇理汽车金融有限公司董事,大圣科技股份有限公司董事,广汽丰田汽车有限公司副总经理。

  陈家才先生:1982 年 10 月生,工商管理硕士。现任本公司副总经理,曾任赛力斯汽车集团海外 BU 轮值总裁、集团 EMT 成员,奇瑞汽车捷途国际公司总经理,奇瑞商用车国际公司总经理,奇瑞汽车河南有限公司管理部部长。

  据悉,2025年以来,广汽集团紧扣“番禺行动”战略对高水平人才的需求,已面向社会公开开放多个中高端核心岗位。新一届职业经理人的招聘更聚焦多元背景人才吸纳,成功吸引了知名汽车品牌的顶尖人才加盟。

郑重声明:用户在财富号/股吧/博客等社区发表的所有信息(包括但不限于文字、视频、音频、数据及图表)仅代表个人观点,与本网站立场无关,不对您构成任何投资建议,据此操作风险自担。请勿相信代客理财、免费荐股和炒股培训等宣传内容,远离非法证券活动。请勿添加发言用户的手机号码、公众号、微博、微信及QQ等信息,谨防上当受骗!
作者:您目前是匿名发表   登录 | 5秒注册 作者:,欢迎留言 退出发表新主题
温馨提示: 1.根据《证券法》规定,禁止编造、传播虚假信息或者误导性信息,扰乱证券市场;2.用户在本社区发表的所有资料、言论等仅代表个人观点,与本网站立场无关,不对您构成任何投资建议。用户应基于自己的独立判断,自行决定证券投资并承担相应风险。《东方财富社区管理规定》

扫一扫下载APP

扫一扫下载APP
信息网络传播视听节目许可证:0908328号 经营证券期货业务许可证编号:913101046312860336 违法和不良信息举报:021-61278686 举报邮箱:jubao@eastmoney.com
沪ICP证:沪B2-20070217 网站备案号:沪ICP备05006054号-11 沪公网安备 31010402000120号 版权所有:东方财富网 意见与建议:4000300059/952500