新能源汽车免征购置税政策结束,倒计时不足2个月。
“家里有购车计划,看了几款后也有了目标车型,原本打算等等元旦的促销活动,但销售说明年就不免购置税了,我们打算近期就把车买了。”计划添置一辆新能源车的许先生对新京报贝壳财经记者说。
这段时间调整购车计划的消费者不在少数,为的是赶上新能源汽车购置税减免政策的末班车。2026年1月1日起至2027年底,新能源汽车购置税将从全额减免调整至减半征收,同时每辆新能源乘用车减税额不超过1.5万元。
消费者的购车需求加速释放,纷纷将购车计划提前。与此同时,冲刺年终销售目标,东风奕派、长安汽车等超20家车企密集推出购置税“兜底”促销政策,以抢占市场窗口期。
一场由政策切换与车企冲量共同驱动的年末购车热潮,正在加速形成。
4S店忙推销,“晚买多花好几万”
进入第四季度,比亚迪销售人员小贾在朋友圈不定期更新免征购置税的倒计时天数。“2026年新能源汽车购置税征收50%,2025年免税政策只剩55天。晚买多花好几万。”小贾告诉新京报贝壳财经记者,近期在为客户介绍时都会提醒明年新能源汽车购置税即将调整。
新京报贝壳财经记者走访环京地区以及北京多家新能源汽车品牌4S店发现,购置税调整已成为现阶段4S店销售人员在介绍车型时必会提及的内容,也有4S店直接将明年即将调整购置税的海报放至店内。个别销售人员则在朋友圈发布对比图片,为今年买车能省多少钱算一笔账。
环京地区一家理想汽车4S店的销售人员称,自己会更直接地跟消费者说现在买车省多少钱,结合厂家推出的购置税补贴,向消费者传递现在买车比明年更划算的概念。
“有很多消费者并不清楚明年购置税调整,在了解政策变动后,不少人都将购车计划提前了。”北京朝阳区一家极氪汽车4S店的销售人员这段时间忙着用优惠打动潜在买家。他介绍,日前极氪出台了购置税“兜底”政策,现在购车比明年最高能省1.5万元。
新能源汽车购置税政策优惠倒计时,无疑为年底促销加了一把火。环京地区一家东风奕派4S店销售人员预计,年底这两个月订单会增多,店里已经加足马力应对这波热潮,想要年底冲量。新京报贝壳财经记者走访期间,多位正在看车的消费者坦言,“购车肯定要首先考虑优惠,原本就有购车计划,既然现在买车能比明年省不少钱,会考虑近期就把车定了。”
车企“兜底”抢单,有品牌仅针对个别车型
自2026年1月1日起,新能源汽车购置税政策开始减半征收。有销售人员向新京报贝壳财经记者计算了一笔账。车辆购置税税率为10%。在2024年新能源汽车免征购置税政策下,若车辆开票价格在30万元(不含增值税)以内是免征购置税的。如果车辆开票价格是40万元(不含增值税),应纳购置税是4万元,但2024年政策下有3万元的免税限额,因此需缴纳1万元的购置税。
在2026年新能源汽车购置税政策下,如果车辆开票价格是15万元(不含增值税),购置税需缴纳7500元;如果车辆开票价格是30万元(不含增值税),需缴纳购置税1.5万元。如果车辆开票价格是40万元(不含增值税),应纳购置税是4万元,但因超过1.5万元的减税限额,则需要缴纳购置税2.5万元。
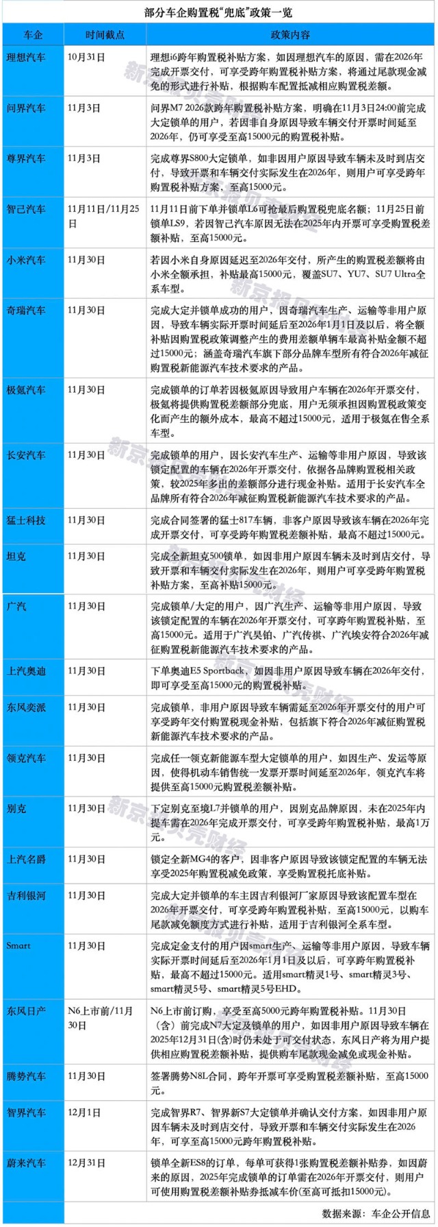
面对即将调整的购置税优惠政策,不少车企抛出补贴橄榄枝。新京报贝壳财经记者不完全梳理发现,理想汽车、蔚来汽车、奇瑞汽车、问界汽车、智界汽车、小米汽车、极氪汽车等22家车企推出了购置税“兜底”补贴方案。
从各家车企的“兜底”政策来看,大部分截止至11月30日,个别车企也将优惠卡在10月底、11月11日前。此外,车企的“兜底”方案普遍约定消费者在11月底前完成锁单,若因车企生产、运输等非用户原因导致车辆延迟至2026年交付开票,车企将以尾款减免或现金补贴的形式,全额承担购置税差额,单辆车最高补贴金额可达1.5万元。
“兜底”政策也有所不同,理想汽车、别克等将车企购置税“兜底”政策围绕在个别车型,比如理想i6、别克至境L7车型。相比之下,长安汽车、东风奕派、小米汽车等企业“兜底”政策则覆盖全品牌所有符合2026年减征购置税新能源汽车技术要求的产品。
东风奕派相关负责人对新京报贝壳财经记者表示,推出购置税补贴延续方案主要基于三个层面的考虑,第一,核心是回馈用户,切实降低消费者的购车门槛;第二,关键是稳定市场预期,传递品牌信心;第三,根本是推动技术普惠,加速绿色出行普及。“政策的变动期容易引发市场的观望情绪。我们希望通过这个清晰、果断的举措,向市场传递一个明确的信号:无论外部政策如何变化,我们都会积极作为,保障用户权益,维护市场的稳定和信心。”
深蓝汽车相关负责人对新京报贝壳财经记者表示,这也是响应国家购置税政策的有序退坡,希望通过企业补贴形成平稳过渡,避免政策变化给消费者购车带来不稳定因素。临近年末购车旺季,深蓝汽车多款车型,如L06、S05都是热销状态,部分车型提车周期有所延长,主动推出跨年交付购置税现金补贴方案,确保用户在购车过程中权益不受影响。
年底冲刺,蔚来、极氪、理想汽车销量目标仅完成一半
“消费者购车一般都会存在观望和比较的想法,购置税也是一笔不小的支出,在这样的情况下能够让消费者尽快下单。”上述理想汽车销售人员如是说。
车企密集推出阶段性购置税“兜底”政策,背后是汽车市场正处于年底冲刺期。“在行业优惠政策退出前、政策交接过程中厂家都会出台阶段性的补贴政策,这也是为了年底冲量和明年的开门红。”中国汽车流通协会专家委员会委员颜景辉对新京报贝壳财经记者分析,未来如果购置税减半征收政策也退出,到时候还会出现一波车企阶段性的优惠政策。
也有车企内部人士认为,由于产能等多方面因素,目前很多热门车型交付周期较长,部分存在以销定产的情况。
这也是车企会出台购置税“兜底”政策的原因之一,避免因车辆延期交付,消费者无法在年内享受减免购置税政策。
新京报贝壳财经记者梳理车企前10个月的销量目标完成率发现,部分车企销量目标完成承压。其中,小鹏汽车已完成年度销量目标,前10个月零跑汽车销量目标完成率为93.2%,比亚迪和上汽集团的目标完成率均超80%。按照300万辆销量目标来看,今年1-10月长安汽车的销量目标完成率为79.1%。此外,今年前10个月,智己汽车的销量目标完成率为56%,蔚来汽车的销量目标完成率为54.5%,极氪汽车销量目标完成率为51.6%。
不过,也有观点认为,年底的冲量可能透支明年一季度的购车需求。“政策对于新能源汽车的支持应该是多方面的,例如指标、充电桩、路权等各个方面。”颜景辉分析,新能源汽车的发展从政策驱动到政策和市场双轮驱动,逐渐过渡到现在市场单轮驱动的状态,当前新能源汽车市场占有率已超过50%,购置税的减半或退出不会影响车企对新能源的布局和投入。
