河北志晟信息技术被出具警示函,涉违反《上市公司信息披露管理办法》
来源:蓝鲸新闻
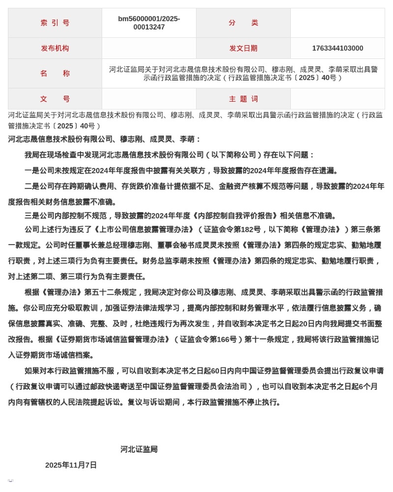
蓝鲸新闻11月17日讯,近日,河北证监局发布行政监管措施决定书,剑指河北志晟信息技术股份有限公司(以下简称公司)及相关责任人。
决定书指出,河北志晟信息技术在2024年年度报告中存在以下问题:
一是公司未按规定在2024年年度报告中披露有关关联方,导致披露的2024年年度报告存在遗漏。
二是公司存在跨期确认费用、存货跌价准备计提依据不足、金融资产核算不规范等问题,导致披露的2024年年度报告相关财务信息披露不准确。
三是公司内部控制不规范,导致披露的2024年年度《内部控制自我评价报告》相关信息不准确。
公司上述行为违反了《上市公司信息披露管理办法》相关规定。时任董事长兼总经理穆志刚、董事会秘书成灵灵、财务总监李萌对以上行为负有主要责任。
针对以上问题,河北证监局决定对河北志晟信息技术及穆志刚、成灵灵、李萌采取出具警示函的行政监管措施。

郑重声明:用户在财富号/股吧/博客等社区发表的所有信息(包括但不限于文字、视频、音频、数据及图表)仅代表个人观点,与本网站立场无关,不对您构成任何投资建议,据此操作风险自担。请勿相信代客理财、免费荐股和炒股培训等宣传内容,远离非法证券活动。请勿添加发言用户的手机号码、公众号、微博、微信及QQ等信息,谨防上当受骗!
评论该主题
帖子不见了!怎么办?作者:您目前是匿名发表 登录 | 5秒注册 作者:,欢迎留言 退出发表新主题
温馨提示: 1.根据《证券法》规定,禁止编造、传播虚假信息或者误导性信息,扰乱证券市场;2.用户在本社区发表的所有资料、言论等仅代表个人观点,与本网站立场无关,不对您构成任何投资建议。用户应基于自己的独立判断,自行决定证券投资并承担相应风险。《东方财富社区管理规定》