376.12元/股!55家机构抢筹宁德时代
来源:上海证券报
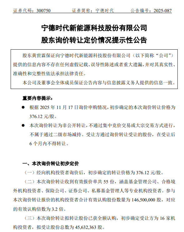
11月17日晚,宁德时代(300750)公告称,根据2025年11月17日询价申购情况,初步确定的本次询价转让价格为376.12元/股。本次询价转让拟转让股份已获全额认购,初步确定受让方为16家机构投资者,拟受让股份总数为45632363股。

宁德时代今日收盘价为390.78元/股,此次询价转让价格较收盘价折价约3.75%。
宁德时代表示,本次询价转让为非公开转让,不通过集中竞价交易或大宗交易方式进行,不属于通过二级市场减持。受让方通过询价转让受让的股份,在受让后6个月内不得转让。
据公告,本次询价转让收到有效报价单共55份,涵盖基金管理公司、合格境外机构投资者、保险公司、证券公司、私募基金管理人等专业机构投资者。参与本次询价转让报价的机构投资者合计有效认购股份数量为146500000股,对应的有效认购倍数为3.2倍。

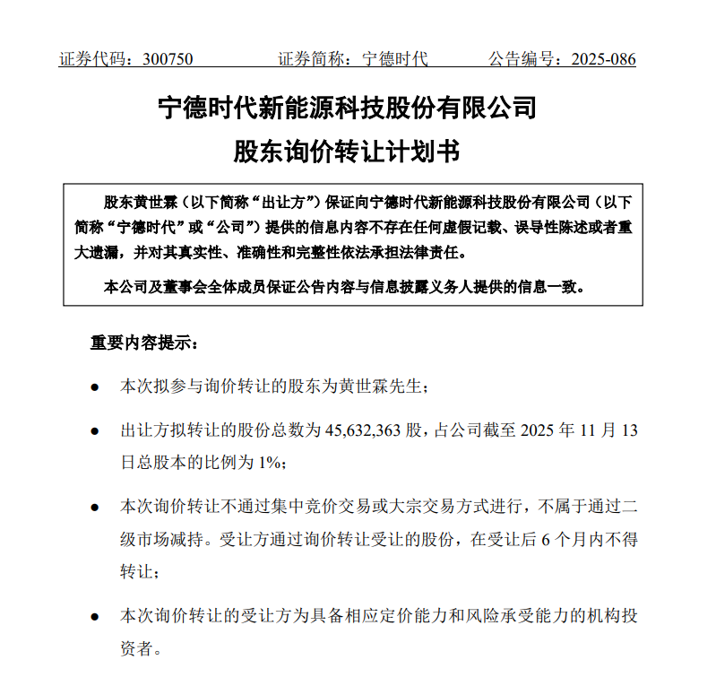
11月14日晚,宁德时代公告称,公司重要股东、联合创始人黄世霖因自身资金需求,拟通过询价转让方式出让公司4563.24万股股份,占公司总股本的1%。
以本次初步确定的询价转让价格376.12元/股计算,上述股份转让价格达171.63亿元。
郑重声明:用户在财富号/股吧/博客等社区发表的所有信息(包括但不限于文字、视频、音频、数据及图表)仅代表个人观点,与本网站立场无关,不对您构成任何投资建议,据此操作风险自担。请勿相信代客理财、免费荐股和炒股培训等宣传内容,远离非法证券活动。请勿添加发言用户的手机号码、公众号、微博、微信及QQ等信息,谨防上当受骗!
评论该主题
帖子不见了!怎么办?作者:您目前是匿名发表 登录 | 5秒注册 作者:,欢迎留言 退出发表新主题
温馨提示: 1.根据《证券法》规定,禁止编造、传播虚假信息或者误导性信息,扰乱证券市场;2.用户在本社区发表的所有资料、言论等仅代表个人观点,与本网站立场无关,不对您构成任何投资建议。用户应基于自己的独立判断,自行决定证券投资并承担相应风险。《东方财富社区管理规定》