又有绩优公募老将升任公司高管。
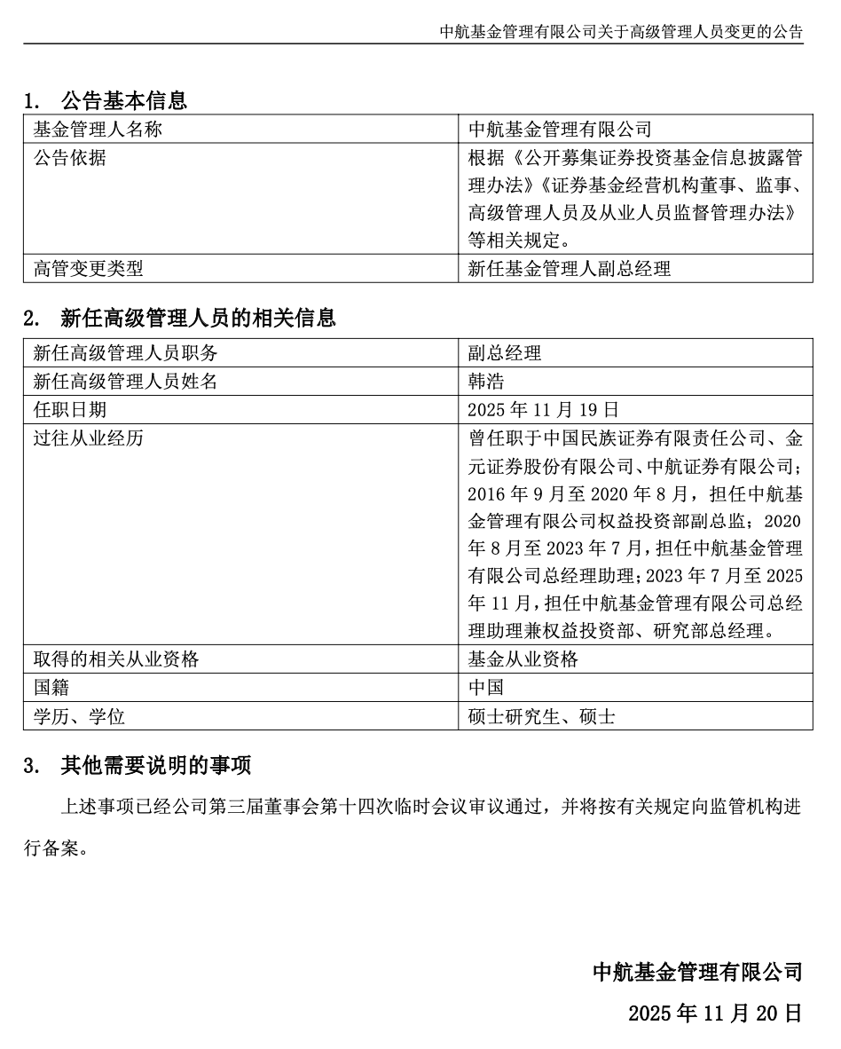
11月20日,中航基金管理有限公司(下称“中航基金”)公告称,新任韩浩为公司副总经理,任职日期为2025年11月19日。
公开履历显示,韩浩是一位拥有深厚证券基金从业经验的投资“老将”。在加入中航基金前,他曾先后在中国民族证券、金元证券及中航证券任职。2016年9月,他正式加入中航基金,至今已超9年时间,历任权益投资部副总监、总经理助理等职;2023年7月至2025年11月,担任中航基金总经理助理兼权益投资部、研究部总经理。

另据Wind数据,截至今年二季度末,韩浩旗下在管规模仅17.88亿元,而到了三季度末,其管理规模已飙升至155.89亿元,环比增幅达771.87%,晋升百亿基金经理行列。
目前,韩浩在管基金数量共4只,分别为中航机遇领航、中航新起航、中航军民融合精选、中航华证商飞高端制造产业主题。其中,除了中航华证商飞高端制造产业主题外,均为韩浩独自一人管理。
梳理后发现,韩浩旗下在管规模的暴增主要归功于旗下“中航机遇领航”这一只产品。该基金规模从二季度末的10.61亿元急剧膨胀至三季度末的132.31亿元,成为拉动整体规模的绝对主力。
据Wind数据统计,在全市场4750只主动权益基金中(包括普通股票型基金、偏股混合型基金、灵活配置型基金以及QDII普通股票型基金、QDII偏股混合型基金、QDII灵活配置型基金,仅计算初始基金,下同),中航机遇领航业绩表现突出,其前三季度收益率达127.17%,年内截至11月19日的收益率为123.30%,两项指标均位列全市场第五名。
截至三季度末,中航机遇领航的前十大重仓股分别为英维克(002837.SZ)、新易盛(300502.SZ)、中际旭创(300308.SZ)、胜宏科技(300476.SZ)、源杰科技(688498.SH)、天孚通信(300394.SZ)、沪电股份(002463.SZ)、光库科技(300620.SZ)、德科立(688205.SH)、东山精密(002384.SZ)。
另从韩浩独自管理的两只基金业绩情况来看,Wind数据显示,截至11月19日,中航新起航A的年内收益率为77.29%,位居同类产品前2%;而中航军民融合精选A则在同类型基金中排名均较为靠后,年内收益率分别为7.55%,大幅跑输同期业绩比较基准。
韩浩在三季报中表示,虽然以英伟达、OpenAI为代表的AI算力基本面维持着高景气度,但是经过三季度的上涨,该板块接连兑现了部分2026年业绩预期和估值修复的逻辑,预计四季度波动率开始升高,板块对催化利好相对反应或将钝化。
“而从长期看,AI算力的成长空间依然很高,中航机遇领航依然聚焦于寻找具备高成长潜力的个股投资机会,深耕新技术的迭代,如关注3.2T光模块、OCS、薄膜铌酸锂、芯片级液冷等细分领域。”韩浩称。
此前11月13日,中航基金知名经济学家邓海清离任公司副总经理职务,并因个人原因辞职。有市场消息指出,其职业生涯下一站指向银行系公募中加基金。不过,据中国基金业协会信息公示,截至11月20日,中加基金的人员信息中暂时还没有邓海清的相关记录。
整体来看,澎湃新闻记者据Wind数据统计,截至11月19日,今年以来公募基金行业已发生392起高管变更(包括代任人数),涉及基金公司150家(包括有公募牌照的券商及券商资管)。其中,副总经理变更人数与变动家数分别为147人、95家,已超2024年全年水平。
一方面,多位“投研系”基金经理为“更聚焦于投研业务”而卸任副总,如易方达基金旗下基金经理张坤、陈皓、萧楠、张清华,信达澳亚基金旗下基金经理王建华、宋加旺;另一方面,仍有基金经理因“绩优则仕”,如中泰资管权益公募投资部总经理姜诚升任副总经理,公募老将贾成东升任申万菱信基金副总经理。
“一般而言,中小基金公司会通过提拔核心人才至高管层,以职位晋升作为留人策略,避免优秀基金经理被竞争对手挖角。此外,管理规模大、业绩突出的基金经理对公司收入贡献显著,晋升可强化其资源调配权,助力业务拓展。”公募内部人士表示,大公司则更注重综合影响,既认可基金经理的投资能力,也需其统筹投研团队,提升公司整体竞争力。