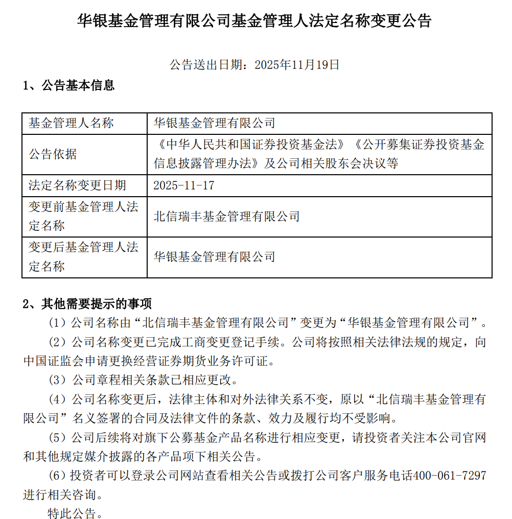
11月19日,原北信瑞丰基金发布更名公告称,自11月17日起,该公司名称由此前的“北信瑞丰基金管理有限公司”变更为“华银基金管理有限公司”。

据公告,目前公司名称变更已完成工商变更登记手续,后续将对旗下公募基金产品名称进行相应变更。公司名称变更后,法律主体和对外法律关系不变,原以“北信瑞丰基金管理有限公司”名义签署的合同及法律文件的条款、效力及履行均不受影响。
与此同时,华银基金的高管团队近期呈现密集调整态势。
11月18日,华银基金集中发布三条高级管理人员变更公告,披露多项人事变动:公司原副总经理王乃力、首席信息官魏红生因工作原因离任;此前由董事长刘彦雷代为履行的督察长职责,由赵伟婧接任,王博新任公司首席信息官。
这并非华银基金年内首次高管调整。8月,公司原总经理刘晓玲同样因工作原因离任,接任者为宣学柱。据公告,宣学柱拥有丰富的金融行业从业经历,曾在招商银行总分行金融市场与投行条线工作,后任华夏银行广州分行党委委员、中山分行行长及总行金融市场部副总经理等职。
公开资料显示,华银基金(原北信瑞丰基金)成立于2014年3月17日,由北京国际信托有限公司与莱州瑞海投资有限公司共同发起设立,分别持股60%和40%。
Wind数据显示,截至11月19日,华银基金的基金管理总规模为207.9亿元,在基金公司中排名第117位。其中,华银基金非货币型基金管理规模为206.2亿元,货币型基金为1.7亿元,股票型、混合型以及债券型基金管理规模分别为1.04亿元、2.93亿元及202.23亿元。

记者注意到,截至发稿,华银基金的官方网站仍暂时显示“北信瑞丰基金”这一旧称,相关系统更新工作或在推进中;而在部分平台上,其账号名称已完成切换,更新为“华银基金”,新旧名称过渡期的特征较为明显。