亚太财险再收罚单!因虚列费用等,陕西分公司合计被罚22万元
来源:深圳商报·读创
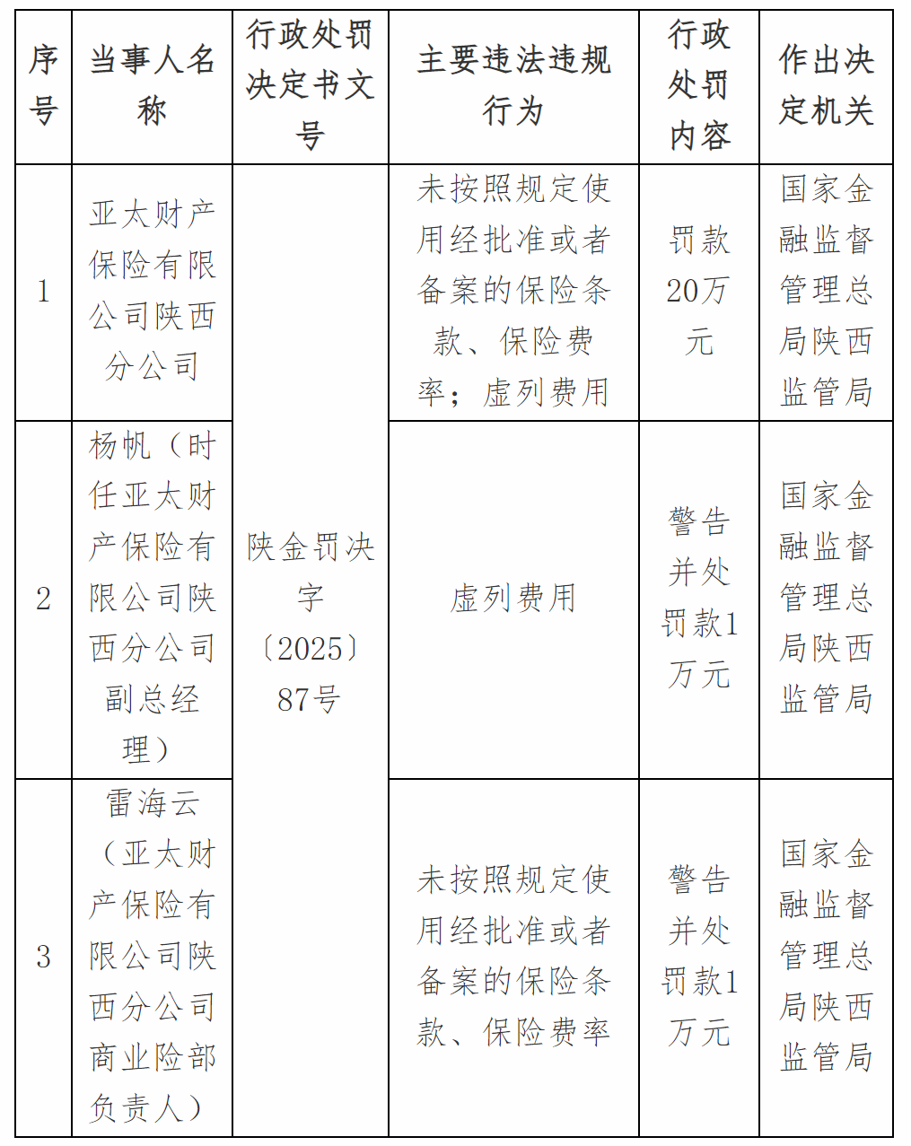
11月19日,国家金融监督管理总局陕西监管局披露的行政处罚信息显示,亚太财产保险有限公司陕西分公司及相关责任人收到罚单。
罚单显示,因未按照规定使用经批准或者备案的保险条款、保险费率;虚列费用,亚太财产保险有限公司陕西分公司被罚款20万元。
此外,杨帆(时任亚太财产保险有限公司陕西分公司副总经理)因虚列费用,被警告并处罚款1万元;雷海云(亚太财产保险有限公司陕西分公司商业险部负责人)因未按照规定使用经批准或者备案的保险条款、保险费率,被警告并处罚款1万元。

亚太财险是经中国银保监会批准成立的全国性综合财产保险公司,成立于2005年1月,由“民安财产保险有限公司”更名而来。公司注册资本为40亿元,拥有220余家分支机构,服务网络覆盖内地和香港地区。
今年以来,亚太财险多家分支机构被罚。
5月,因未取得任职资格人员实际履行高管职责、编制虚假报表,国家金融监督管理总局鄂尔多斯监管分局对亚太财险鄂尔多斯中心支公司合计罚款18万元。
6月,因编制虚假财务资料,国家金融监督管理总局云南监管局对亚太财险云南分公司处以罚款24万元。
7月,亚太财产保险有限公司徐州中心支公司因给予投保人合同约定以外利益被徐州金融监管分局处以罚款6万元;
9月,亚太财产保险有限公司许昌中心支公司因虚列费用、虚挂代理人业务被许昌金融监管分局处以罚款27万元。
值得一提的是,亚太财险偿付能力“亮红灯”。
近日,保险公司三季度偿付能力报告陆续披露,亚太财险的风险综合评级为C类。
事实上,亚太财险已连续多个季度评级为C,偿付能力拉响风险警报。
来源:读创财经
郑重声明:用户在财富号/股吧/博客等社区发表的所有信息(包括但不限于文字、视频、音频、数据及图表)仅代表个人观点,与本网站立场无关,不对您构成任何投资建议,据此操作风险自担。请勿相信代客理财、免费荐股和炒股培训等宣传内容,远离非法证券活动。请勿添加发言用户的手机号码、公众号、微博、微信及QQ等信息,谨防上当受骗!
评论该主题
帖子不见了!怎么办?作者:您目前是匿名发表 登录 | 5秒注册 作者:,欢迎留言 退出发表新主题
温馨提示: 1.根据《证券法》规定,禁止编造、传播虚假信息或者误导性信息,扰乱证券市场;2.用户在本社区发表的所有资料、言论等仅代表个人观点,与本网站立场无关,不对您构成任何投资建议。用户应基于自己的独立判断,自行决定证券投资并承担相应风险。《东方财富社区管理规定》