• 最近访问:
发表于 2025-11-22 01:16:10 股吧网页版
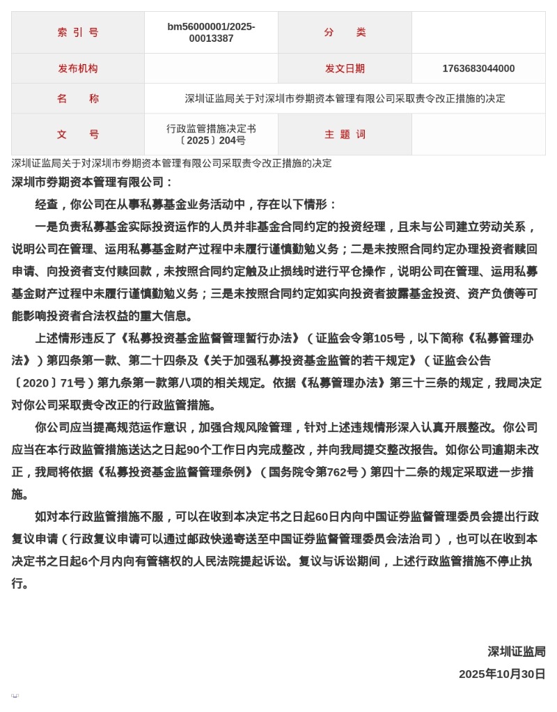
深圳市券期资管被责令改正,涉未按合同约定办理投资者赎回申请等
来源:蓝鲸新闻

  蓝鲸新闻11月21日讯,近日,深圳证监局发布了行政监管措施决定书,剑指深圳市券期资本管理有限公司。

  根据决定书,深圳市券期资本管理有限公司在从事私募基金业务活动中存在以下问题:

  一是负责私募基金实际投资运作的人员并非基金合同约定的投资经理,且未与公司建立劳动关系,说明公司在管理、运用私募基金财产过程中未履行谨慎勤勉义务;

  二是未按照合同约定办理投资者赎回申请、向投资者支付赎回款,未按照合同约定触及止损线时进行平仓操作,说明公司在管理、运用私募基金财产过程中未履行谨慎勤勉义务;

  三是未按照合同约定如实向投资者披露基金投资、资产负债等可能影响投资者合法权益的重大信息。

  这些行为违反了《私募投资基金监督管理暂行办法》和《关于加强私募投资基金监管的若干规定》的相关规定。

  针对以上问题,深圳证监局决定对深圳市券期资本管理有限公司采取责令改正的行政监管措施。

郑重声明:用户在财富号/股吧/博客等社区发表的所有信息(包括但不限于文字、视频、音频、数据及图表)仅代表个人观点,与本网站立场无关,不对您构成任何投资建议,据此操作风险自担。请勿相信代客理财、免费荐股和炒股培训等宣传内容,远离非法证券活动。请勿添加发言用户的手机号码、公众号、微博、微信及QQ等信息,谨防上当受骗!
作者:您目前是匿名发表   登录 | 5秒注册 作者:,欢迎留言 退出发表新主题
温馨提示: 1.根据《证券法》规定,禁止编造、传播虚假信息或者误导性信息,扰乱证券市场;2.用户在本社区发表的所有资料、言论等仅代表个人观点,与本网站立场无关,不对您构成任何投资建议。用户应基于自己的独立判断,自行决定证券投资并承担相应风险。《东方财富社区管理规定》

扫一扫下载APP

扫一扫下载APP
信息网络传播视听节目许可证:0908328号 经营证券期货业务许可证编号:913101046312860336 违法和不良信息举报:021-61278686 举报邮箱:jubao@eastmoney.com
沪ICP证:沪B2-20070217 网站备案号:沪ICP备05006054号-11 沪公网安备 31010402000120号 版权所有:东方财富网 意见与建议:4000300059/952500