外交部:刚果(金)东部地区中国公民应立即撤离
来源:财联社
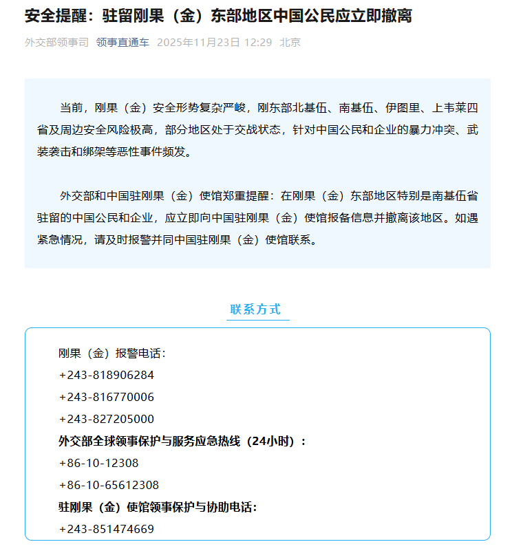
财联社11月23日讯,据领事直通车,当前,刚果(金)安全形势复杂严峻,刚东部北基伍、南基伍、伊图里、上韦莱四省及周边安全风险极高,部分地区处于交战状态,针对中国公民和企业的暴力冲突、武装袭击和绑架等恶性事件频发。
外交部和中国驻刚果(金)使馆郑重提醒:在刚果(金)东部地区特别是南基伍省驻留的中国公民和企业,应立即向中国驻刚果(金)使馆报备信息并撤离该地区。如遇紧急情况,请及时报警并同中国驻刚果(金)使馆联系。

郑重声明:用户在财富号/股吧/博客等社区发表的所有信息(包括但不限于文字、视频、音频、数据及图表)仅代表个人观点,与本网站立场无关,不对您构成任何投资建议,据此操作风险自担。请勿相信代客理财、免费荐股和炒股培训等宣传内容,远离非法证券活动。请勿添加发言用户的手机号码、公众号、微博、微信及QQ等信息,谨防上当受骗!
评论该主题
帖子不见了!怎么办?作者:您目前是匿名发表 登录 | 5秒注册 作者:,欢迎留言 退出发表新主题
温馨提示: 1.根据《证券法》规定,禁止编造、传播虚假信息或者误导性信息,扰乱证券市场;2.用户在本社区发表的所有资料、言论等仅代表个人观点,与本网站立场无关,不对您构成任何投资建议。用户应基于自己的独立判断,自行决定证券投资并承担相应风险。《东方财富社区管理规定》