• 最近访问:
发表于 2025-11-26 17:28:51 股吧网页版
思瑞浦停牌背后:业绩“逆袭”、商誉高悬、并购“豪赌”胜算几何?
来源:理财周刊-财事汇


K图 688536_0

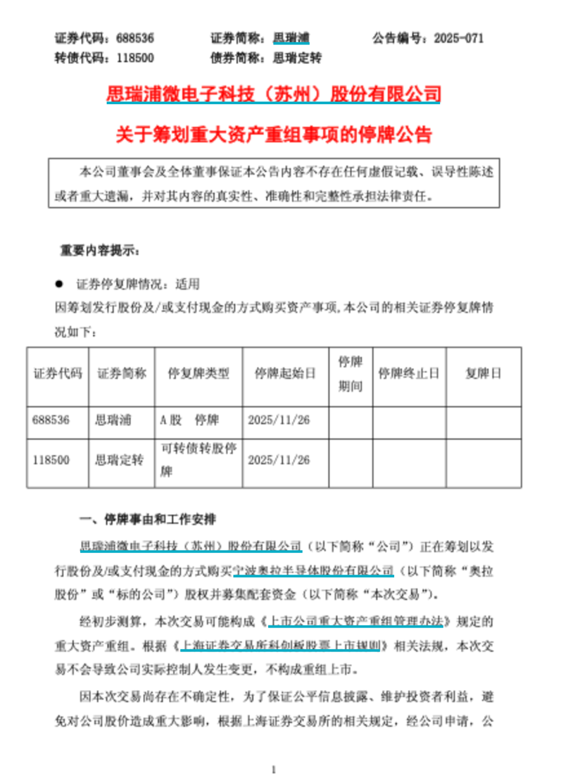
  2025年11月25日晚间,模拟芯片龙头思瑞浦(688536.SH)的一则停牌公告打破了平静。公司宣布拟以发行股份及现金支付方式收购宁波奥拉半导体股份有限公司(以下简称“奥拉股份”)86.12%股权,该交易可能构成重大资产重组,股票自11月26日起停牌。

  今年10月,思瑞浦刚刚交出2025年三季度财报,实现归母净利润1.26亿元,彻底扭转了连续两年的亏损态势。从行业复苏期的“增收不增利”,到三季度的业绩反弹,再到突然启动重大并购,思瑞浦的转型故事正进入关键章节。

  来源:公司公告

  一、业绩过山车:从巅峰首亏到季度反转的数据密码

  若将时间轴拉回四年之前,思瑞浦还是模拟芯片赛道的“明星企业”。2021年,公司营收13.26亿元,归母净利润4.44亿元,毛利率高达61.23%,在国产信号链芯片领域独占鳌头。彼时其核心业务聚焦无线通信与工业市场,60%的营收来自通信领域,30%来自工业领域,高壁垒赛道布局让其盈利能力显著高于同行。

  转折点出现在2023年。这一年,思瑞浦营收同比下滑38.68%至10.94亿元,归母净利润由盈转亏至-3471.31万元,迎来上市以来的首次亏损。这种下滑并非个例,而是延续至2024年——尽管全年营收同比增长11.52%至12.20亿元,但归母净利润亏损扩大至1.95亿元,陷入“越卖越亏”的窘境。对比同行更显尴尬:同期圣邦股份归母净利润4.49亿-5.33亿元,同比增幅达60%-90%,行业复苏的红利似乎绕开了思瑞浦。

  2025年三季度财报终于传来转机。数据显示,公司前三季度营收15.31亿元,已超2024年全年;归母净利润1.26亿元,基本每股收益0.95元,经营活动现金流净额1.27亿元,较2024年同期的1734万元大幅改善。这种反转并非偶然,从季度数据看,盈利修复呈加速态势:2025年一季度归母净利润1556万元,二季度增至6569万元,三季度单季接近4500万元,增长曲线逐步陡峭。

  拆解财务数据可见,此前困扰公司的核心问题正在缓解。库存压力方面,存货周转天数从2023年的245.55天降至2025年三季度的244.32天,虽仍处于高位,但已停止恶化;毛利率虽未回到巅峰,却较2024年的48.20%有所回升,而2024年计提的9200万元存货跌价损失(较2023年增长2.78倍)已充分释放风险。费用端控制见效,研发投入强度从2023年的35%降至2025年三季度的28%,在保持技术竞争力的同时减轻了利润压力。

  二、战略突围:从内生升级到外延并购的双重尝试

  业绩的剧烈波动,本质上是公司战略转型期的阵痛。作为国内唯一信号链营收超10亿元的上市公司,思瑞浦的传统优势在行业周期调整中遭遇挑战,转型成为必然选择。其战略路径清晰地分为两个阶段:2023~2024年的内生产品升级,以及2024年下半年开启的外延并购。

  产品结构调整是最初的突破口。面对消费电子市场疲软与通信行业库存调整,思瑞浦将重心转向车规级芯片与工业机器人等高附加值领域。2024年公司推出200余款车规级芯片,覆盖智能座舱、ADAS系统等核心场景,已与国内主流车厂及Tier1供应商建立合作;工业机器人领域,其芯片产品已应用于工业伺服系统,并向人形机器人赛道拓展。到2025年上半年,车规级产品数量增至300款,规模收入汽车客户达20余家,工业客户数量突破6000家,四大市场全覆盖的格局初步形成。

  但内生增长的见效速度难以匹配业绩压力,并购成为加速转型的捷径。2024年10月,思瑞浦以8.9亿元完成对创芯微的收购,补充电源管理芯片产品线,形成“信号+电源”的解决方案能力。此次并购虽完善了产品矩阵,但也带来新问题:创芯微2022~2023年连续亏损,毛利率仅27.03%,远低于思瑞浦水平,且交易形成7.38亿元商誉,占当时公司净资产的13.9%。由于创芯微客户集中于消费电子领域,与思瑞浦的工业客户形成互补,但也使其暴露在消费电子市场波动风险中。

  此次筹划收购奥拉股份,显然是并购战略的延续与升级。相较于创芯微,奥拉股份的基本面更为优质:奥拉股份在2022?年和2023?年的净利润分别为?8.56?亿元和?9.62?亿元,累计亏损超过?18?亿元,2024年1~7月实现营收5.38亿元、净利润3.07亿元,成功扭亏;其时钟芯片已达全球头部水平,5G基站射频芯片斩获订单,更以1.44亿美元向安森美授权电源技术,技术实力获得国际认可。从协同效应看,奥拉股份的海外渠道与思瑞浦的境内团队形成互补,其数据中心芯片与思瑞浦的光模块芯片可组合成AI领域完整解决方案,瞄准200亿元级市场需求。

  管理层面,公司采取了“并购标的独立运营+核心资源协同”的模式。创芯微保留原有团队架构,奥拉股份的国际化研发中心也将保持相对独立,这种安排既避免了整合初期的人事动荡,又能通过供应链共享实现成本优化——思瑞浦的12寸COT晶圆工艺平台,预计可显著降低奥拉股份SPS产品的制造成本。从调研信息看,公司管理层已将并购整合能力视为核心竞争力,明确表示将积累经验为后续更大规模并购做准备。

  值得一提的是,此前在2024年9月双成药业曾披露的公告,计划重组,拟购买奥拉股份100%股份。

  三、繁荣背后的隐忧:反转能否持续?

  业绩反转与重大并购叠加,让市场对思瑞浦的预期升温,但冷静分析可见,公司仍面临多重风险,转型之路并非坦途。这些风险既来自行业竞争的外部压力,也源于并购整合与战略执行的内部挑战,共同构成了公司发展的“不确定性变量”。

  行业竞争的白热化是最直接的压力。国际巨头的降价冲击持续加剧市场分化,德州仪器等厂商扩产40%后通过降价抢占份额,导致国产模拟芯片出现“替代国产”的内耗竞争。思瑞浦的毛利率从2021年的61.23%降至2024年的48.20%,13个百分点的降幅既反映了产品结构调整的影响,也凸显了价格战的压力。尽管2025年毛利率有所回升,但与圣邦股份52.17%的水平仍有差距,盈利能力修复任重道远。

  并购整合的潜在风险更需警惕。两次并购累计形成的商誉已超15亿元,占2025年三季度末股东权益的25.7%,成为悬在业绩上的“达摩克利斯之剑”。奥拉股份虽实现扭亏,但盈利持续性存疑——其2022~2023年累计亏损超18亿元,仅2024年上半年突然实现3亿元净利润,这种剧烈波动需要更详细的财务数据支撑。创芯微的业绩承诺(2024~2026年合计2.2亿元)能否完成,也将直接影响商誉减值风险。历史经验显示,模拟芯片企业的文化与技术整合难度远超预期,思瑞浦能否实现“1+1>2”的效应,仍需时间检验。

  新产品市场拓展的不确定性构成另一重挑战。公司虽大力宣传车规级与AI相关芯片的进展,但未披露具体收入数据。车规芯片领域,英飞凌、德州仪器等国际厂商占据80%以上市场份额,思瑞浦作为新进入者,面临认证周期长、客户粘性低的问题;AI服务器芯片赛道,国内厂商竞争已趋激烈,奥拉股份的时钟芯片虽技术领先,但市场份额仍不足5%,大规模商业化仍需突破。

  财务结构的隐忧尚未完全消除。尽管经营现金流改善,但投资活动现金流净额持续为负,2025年前三季度达-9.27亿元,主要用于产能建设与并购支付;资产负债率从2023年的5.57%升至2025年三季度的13.72%,负债规模增长近3倍。若并购需要大额现金支付,可能进一步增加财务压力。此外,应收账款周转天数从2021年的65天增至2024年的98天,资金占用问题仍需关注。

  站在重组停牌的节点回望,思瑞浦的发展脉络清晰可见:它既是国产模拟芯片企业突围的缩影,通过技术积累在高端市场站稳脚跟;也是周期波动中企业转型的典型,在行业调整期主动求变。2025年三季度的业绩反转与收购奥拉股份的动作,让公司站在了新的起点。未来能否真正走出困境,关键在于三个核心变量:车规与AI芯片能否实现规模化收入、并购标的协同效应能否兑现、行业库存去化能否持续改善。市场需要的不仅是短期业绩反弹,更是长期增长逻辑的夯实——这或许才是此次停牌背后,思瑞浦需要向投资者回答的核心问题。

郑重声明:用户在财富号/股吧/博客等社区发表的所有信息(包括但不限于文字、视频、音频、数据及图表)仅代表个人观点,与本网站立场无关,不对您构成任何投资建议,据此操作风险自担。请勿相信代客理财、免费荐股和炒股培训等宣传内容,远离非法证券活动。请勿添加发言用户的手机号码、公众号、微博、微信及QQ等信息,谨防上当受骗!
作者:您目前是匿名发表   登录 | 5秒注册 作者:,欢迎留言 退出发表新主题
温馨提示: 1.根据《证券法》规定,禁止编造、传播虚假信息或者误导性信息,扰乱证券市场;2.用户在本社区发表的所有资料、言论等仅代表个人观点,与本网站立场无关,不对您构成任何投资建议。用户应基于自己的独立判断,自行决定证券投资并承担相应风险。《东方财富社区管理规定》

扫一扫下载APP

扫一扫下载APP
信息网络传播视听节目许可证:0908328号 经营证券期货业务许可证编号:913101046312860336 违法和不良信息举报:021-61278686 举报邮箱:jubao@eastmoney.com
沪ICP证:沪B2-20070217 网站备案号:沪ICP备05006054号-11 沪公网安备 31010402000120号 版权所有:东方财富网 意见与建议:4000300059/952500