• 最近访问:
发表于 2025-11-26 23:18:50 股吧网页版
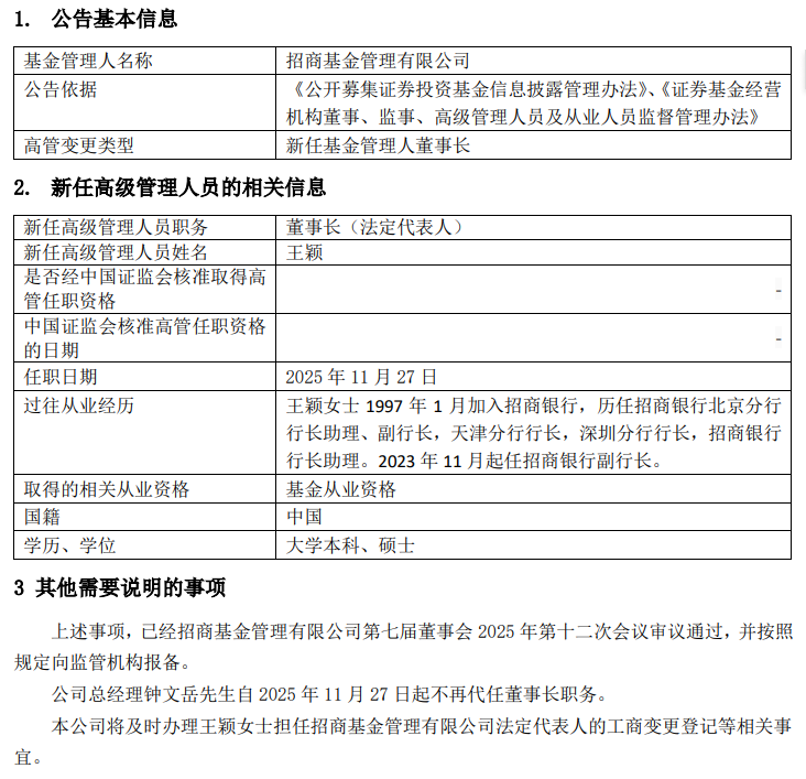
王颖新任招商基金董事长
来源:上海证券报·中国证券网 作者:何漪

  上证报中国证券网讯(记者何漪)11月26日晚间,招商基金关于高级管理人员变更的公告正式发布。

  公告显示,王颖自2025年11月27日起任招商基金董事长(法定代表人),公司总经理钟文岳自2025年11月27日起不再代任董事长职务。

  公告还显示,王颖自1997年1月加入招商银行,历任招商银行北京分行行长助理、副行长,天津分行行长,深圳分行行长,招商银行行长助理;于2023年11月起任招商银行副行长。

郑重声明:用户在财富号/股吧/博客等社区发表的所有信息(包括但不限于文字、视频、音频、数据及图表)仅代表个人观点,与本网站立场无关,不对您构成任何投资建议,据此操作风险自担。请勿相信代客理财、免费荐股和炒股培训等宣传内容,远离非法证券活动。请勿添加发言用户的手机号码、公众号、微博、微信及QQ等信息,谨防上当受骗!
作者:您目前是匿名发表   登录 | 5秒注册 作者:,欢迎留言 退出发表新主题
温馨提示: 1.根据《证券法》规定,禁止编造、传播虚假信息或者误导性信息,扰乱证券市场;2.用户在本社区发表的所有资料、言论等仅代表个人观点,与本网站立场无关,不对您构成任何投资建议。用户应基于自己的独立判断,自行决定证券投资并承担相应风险。《东方财富社区管理规定》

扫一扫下载APP

扫一扫下载APP
信息网络传播视听节目许可证:0908328号 经营证券期货业务许可证编号:913101046312860336 违法和不良信息举报:021-61278686 举报邮箱:jubao@eastmoney.com
沪ICP证:沪B2-20070217 网站备案号:沪ICP备05006054号-11 沪公网安备 31010402000120号 版权所有:东方财富网 意见与建议:4000300059/952500