• 最近访问:
发表于 2025-12-03 19:28:10 股吧网页版
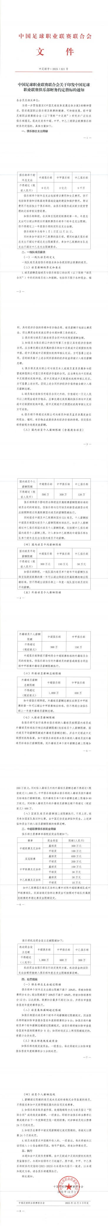
中足联:中超国内球员年薪上限500万元,外援年薪封顶300万欧元
来源:财联社

  财联社12月3日讯,中国足球职业联赛联合会3日发布《中国足球职业联赛联合会关于印发中国足球职业联赛俱乐部财务约定指标的通知》,对职业俱乐部一线队球员薪资做出限额规定。其中,一线队球员是指俱乐部报名参加各级别职业联赛的球员。

  《通知》规定:

  国内球员年薪限额分别不得超过500万元(中超俱乐部)、300万(中甲俱乐部)和120万(中乙俱乐部);

  国内球员平均薪酬分别不得超过300万(中超俱乐部)、150万(中甲俱乐部)和50万(中乙俱乐部);

  外籍球员个人薪酬限额分别不得超过300万欧元(中超俱乐部)和150万欧元(中甲俱乐部)。

  另外,《通知》还公布了中超联赛俱乐部奖金限额,亚冠联赛单场赢球奖金限额为600万元,中超联赛及足协杯单场赢球奖金限额为300万元。

image
郑重声明:用户在财富号/股吧/博客等社区发表的所有信息(包括但不限于文字、视频、音频、数据及图表)仅代表个人观点,与本网站立场无关,不对您构成任何投资建议,据此操作风险自担。请勿相信代客理财、免费荐股和炒股培训等宣传内容,远离非法证券活动。请勿添加发言用户的手机号码、公众号、微博、微信及QQ等信息,谨防上当受骗!
作者:您目前是匿名发表   登录 | 5秒注册 作者:,欢迎留言 退出发表新主题
温馨提示: 1.根据《证券法》规定,禁止编造、传播虚假信息或者误导性信息,扰乱证券市场;2.用户在本社区发表的所有资料、言论等仅代表个人观点,与本网站立场无关,不对您构成任何投资建议。用户应基于自己的独立判断,自行决定证券投资并承担相应风险。《东方财富社区管理规定》

扫一扫下载APP

扫一扫下载APP
信息网络传播视听节目许可证:0908328号 经营证券期货业务许可证编号:913101046312860336 违法和不良信息举报:021-61278686 举报邮箱:jubao@eastmoney.com
沪ICP证:沪B2-20070217 网站备案号:沪ICP备05006054号-11 沪公网安备 31010402000120号 版权所有:东方财富网 意见与建议:4000300059/952500