

AI浪潮下,各类机器和智能设备对时空智能的需求呈现空前增长。全球领先的时空智能科技公司——千寻位置网络有限公司(以下简称“千寻位置”)最新宣布,截至2025年11月,千寻位置的月度时空智能服务调用量已经连续两个月突破1万亿次,成为全球首个达到这一里程碑的时空智能服务平台。
打个比方,如果将这1万亿次平均到每1秒,相当于千寻位置每秒处理38万次时空服务请求。也就是说,一眨眼之间,就有成千上万的智能汽车、手机、无人机、机器人等设备通过千寻服务完成了时空感知。
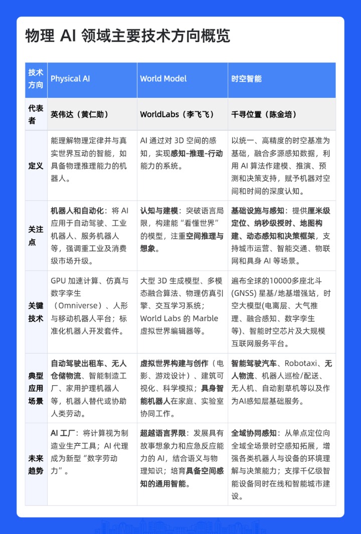
“为我们工作的AI,需要理解世界、感知世界、看清世界。AI与时空智能融合,就产生了真正能在物理世界里工作的智能体。”千寻位置CEO陈金培认为,时空智能是让AI真正“落地到物理世界”的基础设施,它为AI提供“在哪里、何时、如何运动”的高精准时空感知、规划、决策和控制能力。

据悉,物理AI已经成为AI发展的下一个浪潮,而时空智能则是“物理AI”的空间基础设施,为AI在现实世界行动提供必要的“神经系统+感知地图+物理常识”,让各类AI智能体不仅知道自己的位置,还能感知其他智能体的位置。目前,国内外的科学家正在研究世界模型,让AI能够像人类一样,借助观察和体验,循序渐进地学习认知物理世界的常识。
陈金培认为,AI在理解物理世界、能推理并执行任务的过程中,核心难点是把数字驱动指令转化为物理世界的精准操作。他在2019年提出“时空智能”——它是连接物理和数字世界中间的不可或缺的桥梁,助力各类不同的设备在不同的场景里面,在不同需求中进行时空的规划、决策和控制。
在感知层,千寻位置融合北斗时空智能基础能力、视觉系统、惯性导航系统等多种先进技术,为机器提供集成时空感知与端侧算力的行动中枢,赋予机器精准、可靠且安全的时空信息和多模型协同推理能力,实现对模型在端侧的推理,让机器人拥有像人一样的方向感,能够完成复杂环境中的多样化任务。
在规划层,千寻位置为机器提供高精度的环境感知和地图先验信息,帮助机器合理地进行路径规划和自主行动,避开障碍物并顺利到达目标位置。
自2015年成立起,千寻位置就致力于把精准的时空能力打造为一种大规模的公共服务,让时空智能服务像水电煤、互联网,以及云计算一样触手可及。目前,千寻位置利用遍布全球的10000多座GNSS星基/地基增强站,自主研发的智能算法、芯片及大规模互联网服务平台,为机器提供厘米级定位、毫米级感知、纳秒级授时的时空智能服务。

支撑这场变革的基石,是千寻位置从云原生架构到AI智能驱动的基因,使其能在万物互联和大模型时代快速扩展,满足各类AI与数字化应用对时空服务爆发式增长的需求。目前千寻位置具备每秒百万级并发处理能力,以应对动辄高并发的压力,支持海量智能设备同时接入。
同时,突破万亿次调用大关标志着我国北斗高精度时空服务正从前沿技术走向通用服务,北斗应用不仅“可用”更是“好用”,与各类AI新技术不断融合,迈向更高质量发展。