• 最近访问:
发表于 2025-12-04 17:13:11 股吧网页版
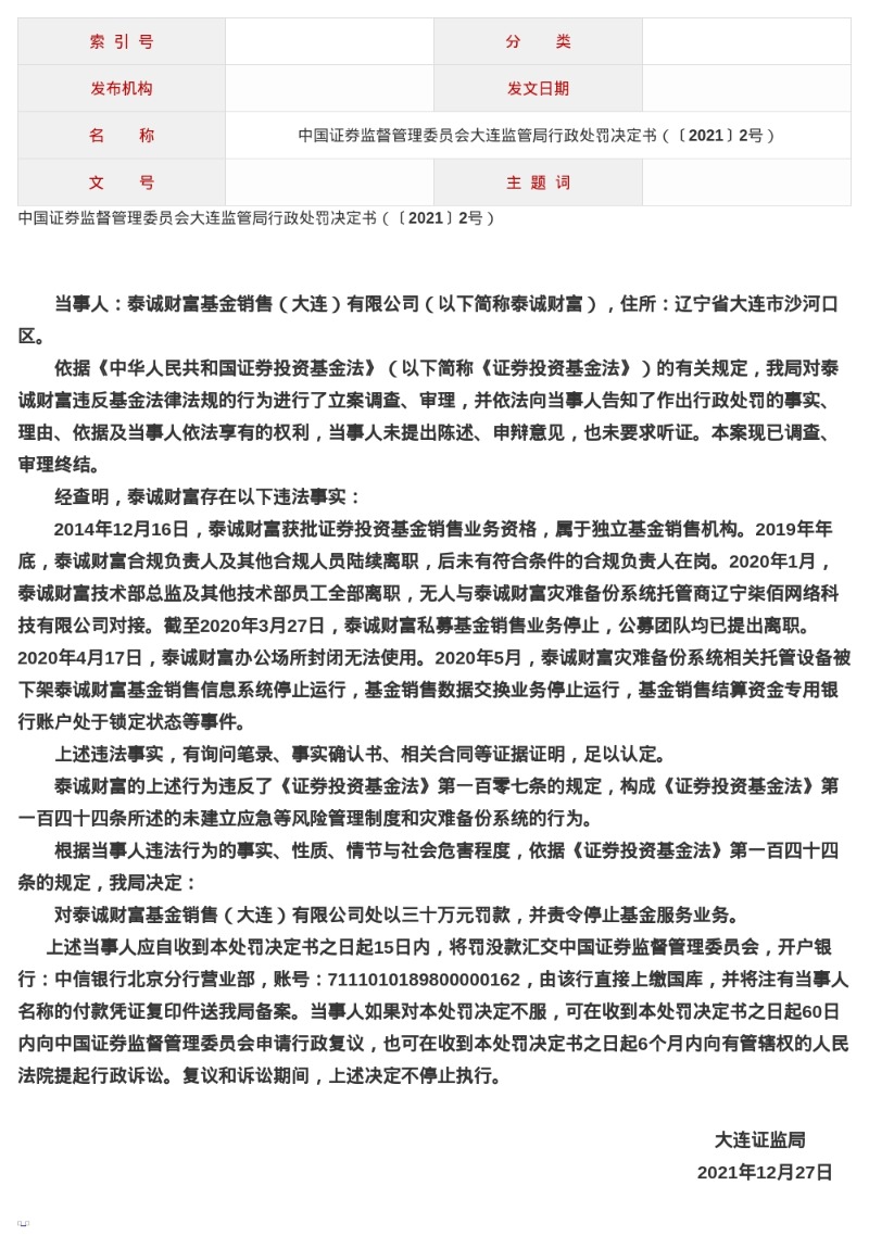
泰诚财富被罚30万,并责令停止基金服务业务
来源:蓝鲸新闻

  蓝鲸新闻12月3日讯,近日,大连证监局发布了行政处罚决定书,剑指泰诚财富基金销售(大连)有限公司。

  决定书显示,泰诚财富存在以下违法事实:2014年12月16日,泰诚财富获批证券投资基金销售业务资格,属于独立基金销售机构。2019年年底,泰诚财富合规负责人及其他合规人员陆续离职,后未有符合条件的合规负责人在岗。2020年1月,泰诚财富技术部总监及其他技术部员工全部离职,无人与泰诚财富灾难备份系统托管商辽宁柒佰网络科技有限公司对接。截至2020年3月27日,泰诚财富私募基金销售业务停止,公募团队均已提出离职。2020年4月17日,泰诚财富办公场所封闭无法使用。2020年5月,泰诚财富灾难备份系统相关托管设备被下架。2020年7月-11月,陆续发生泰诚财富基金销售信息系统停止运行,基金销售数据交换业务停止运行,基金销售结算资金专用银行账户处于锁定状态等事件。

  泰诚财富的上述行为违反了《证券投资基金法》的相关规定。

  根据当事人违法行为的事实、性质、情节与社会危害程度,大连证监局决定对泰诚财富基金销售(大连)有限公司处以30万元罚款,并责令停止基金服务业务。

郑重声明:用户在财富号/股吧/博客等社区发表的所有信息(包括但不限于文字、视频、音频、数据及图表)仅代表个人观点,与本网站立场无关,不对您构成任何投资建议,据此操作风险自担。请勿相信代客理财、免费荐股和炒股培训等宣传内容,远离非法证券活动。请勿添加发言用户的手机号码、公众号、微博、微信及QQ等信息,谨防上当受骗!
作者:您目前是匿名发表   登录 | 5秒注册 作者:,欢迎留言 退出发表新主题
温馨提示: 1.根据《证券法》规定,禁止编造、传播虚假信息或者误导性信息,扰乱证券市场;2.用户在本社区发表的所有资料、言论等仅代表个人观点,与本网站立场无关,不对您构成任何投资建议。用户应基于自己的独立判断,自行决定证券投资并承担相应风险。《东方财富社区管理规定》

扫一扫下载APP

扫一扫下载APP
信息网络传播视听节目许可证:0908328号 经营证券期货业务许可证编号:913101046312860336 违法和不良信息举报:021-61278686 举报邮箱:jubao@eastmoney.com
沪ICP证:沪B2-20070217 网站备案号:沪ICP备05006054号-11 沪公网安备 31010402000120号 版权所有:东方财富网 意见与建议:4000300059/952500