为完善保险公司偿付能力监管标准,充分发挥保险资金作为耐心资本的优势,提升服务实体经济质效,近日金融监管总局发布《关于调整保险公司相关业务风险因子的通知》(以下简称《通知》)。
《通知》积极贯彻落实防风险、强监管、促高质量发展要求,在严守风险底线的基础上,适度调整保险公司相关业务风险因子。一是调整保险公司投资相关股票的风险因子,培育壮大耐心资本。二是调整保险公司出口信用保险业务和中国出口信用保险公司海外投资保险业务的风险因子,鼓励保险公司加大对外贸企业支持力度、有效服务国家战略。
下一步,金融监管总局将指导保险公司认真贯彻执行《通知》要求,推动保险公司提高长期资金投资管理能力,加强偿付能力管理,确保偿付能力数据真实、准确、完整。
通知全文:
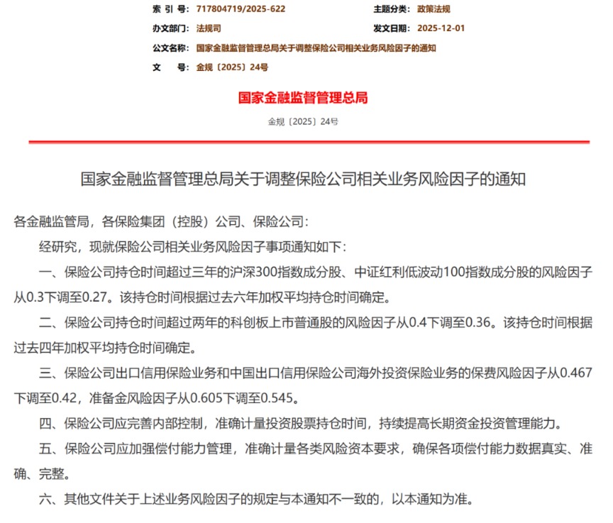
国家金融监督管理总局
关于调整保险公司相关业务风险因子的通知
各金融监管局,各保险集团(控股)公司、保险公司:
经研究,现就保险公司相关业务风险因子事项通知如下:
一、保险公司持仓时间超过三年的沪深300指数成分股、中证红利低波动100指数成分股的风险因子从0.3下调至0.27。该持仓时间根据过去六年加权平均持仓时间确定。
二、保险公司持仓时间超过两年的科创板上市普通股的风险因子从0.4下调至0.36。该持仓时间根据过去四年加权平均持仓时间确定。
三、保险公司出口信用保险业务和中国出口信用保险公司海外投资保险业务的保费风险因子从0.467下调至0.42,准备金风险因子从0.605下调至0.545。
四、保险公司应完善内部控制,准确计量投资股票持仓时间,持续提高长期资金投资管理能力。
五、保险公司应加强偿付能力管理,准确计量各类风险资本要求,确保各项偿付能力数据真实、准确、完整。
六、其他文件关于上述业务风险因子的规定与本通知不一致的,以本通知为准。

每日经济新闻综合自金融监管总局