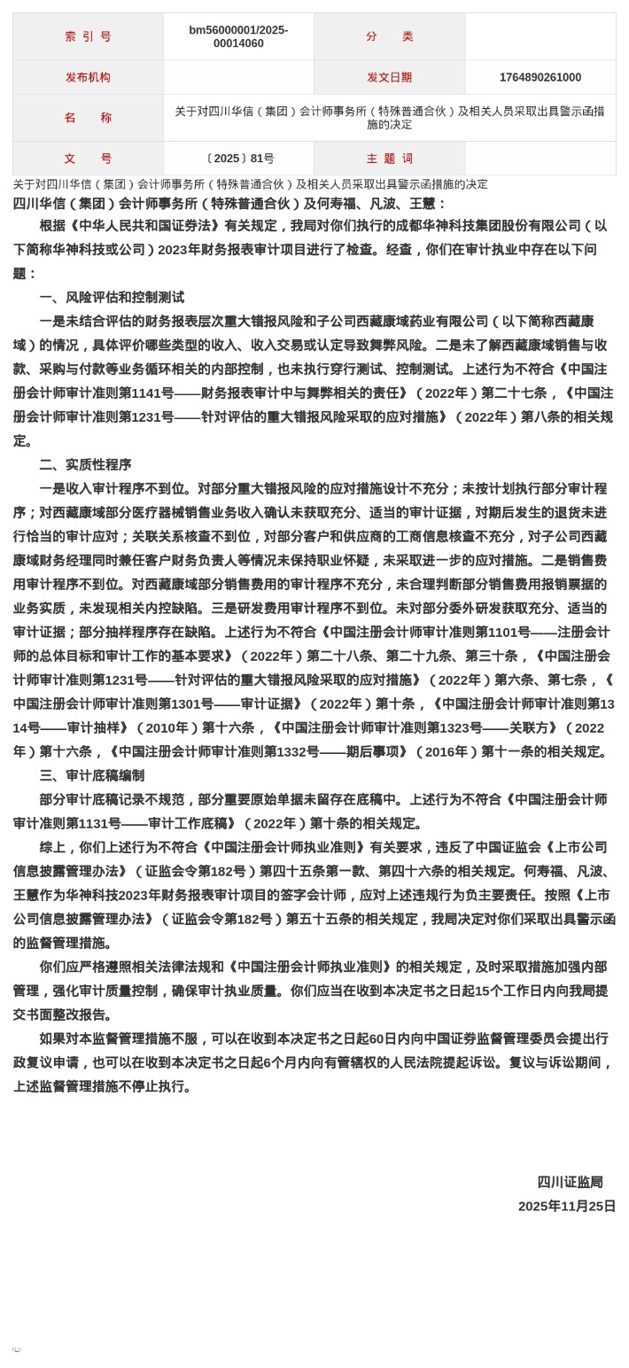
四川华信(集团)会计师事务所被出具警示函,涉审计项目多项违规
来源:蓝鲸新闻
蓝鲸新闻12月5日讯,近日,四川证监局发布了一项行政监管措施决定书,剑指四川华信(集团)会计师事务所(特殊普通合伙)及相关人员。
决定书显示,四川华信(集团)会计师事务所在成都华神科技集团股份有限公司2023年财务报表审计项目中存在以下问题:
一、风险评估和控制测试:一是未结合评估的财务报表层次重大错报风险和子公司西藏康域药业有限公司(以下简称西藏康域)的情况,具体评价哪些类型的收入、收入交易或认定导致舞弊风险。二是未了解西藏康域销售与收款、采购与付款等业务循环相关的内部控制,也未执行穿行测试、控制测试。
二、实质性程序:一是收入审计程序不到位。二是销售费用审计程序不到位。三是研发费用审计程序不到位。
三、审计底稿编制:部分审计底稿记录不规范,部分重要原始单据未留存在底稿中。
上述行为违反了《中国注册会计师执业准则》《上市公司信息披露管理办法》的相关规定。何寿福、凡波、王慧作为华神科技2023年财务报表审计项目的签字会计师,对上述违规行为负主要责任。
针对以上问题,四川证监局决定对四川华信及何寿福、凡波、王慧采取出具警示函的监督管理措施。

郑重声明:用户在财富号/股吧/博客等社区发表的所有信息(包括但不限于文字、视频、音频、数据及图表)仅代表个人观点,与本网站立场无关,不对您构成任何投资建议,据此操作风险自担。请勿相信代客理财、免费荐股和炒股培训等宣传内容,远离非法证券活动。请勿添加发言用户的手机号码、公众号、微博、微信及QQ等信息,谨防上当受骗!
评论该主题
帖子不见了!怎么办?作者:您目前是匿名发表 登录 | 5秒注册 作者:,欢迎留言 退出发表新主题
温馨提示: 1.根据《证券法》规定,禁止编造、传播虚假信息或者误导性信息,扰乱证券市场;2.用户在本社区发表的所有资料、言论等仅代表个人观点,与本网站立场无关,不对您构成任何投资建议。用户应基于自己的独立判断,自行决定证券投资并承担相应风险。《东方财富社区管理规定》