兴证全球基金旗下首只ETF成立,首募规模超11亿元
来源:北京商报

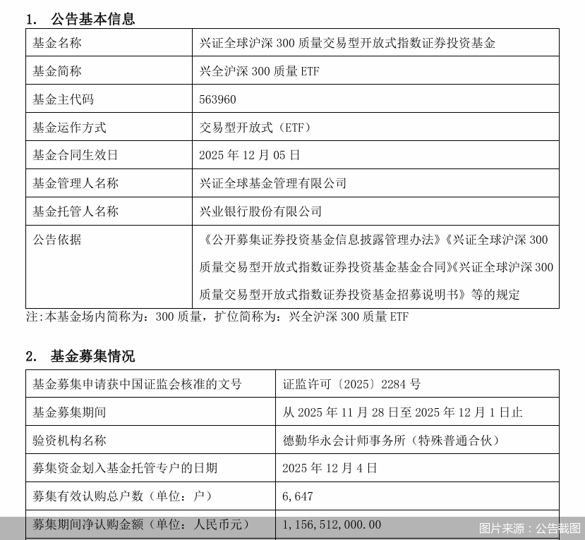
北京商报讯(记者刘宇阳)12月5日,兴证全球基金发布兴证全球沪深300质量ETF基金合同生效公告。公告内容显示,该基金自11月28日开始募集,至12月1日结募,成立日期为12月5日。募集期间净认购金额约为11.57亿元,其中,基金管理人运用固有资金认购1000万元,基金管理人的从业人员认购338.1万元,认购总户数达6647户。
据悉,兴证全球沪深300质量ETF为全市场首只跟踪沪深300质量指数的ETF,也是兴证全球基金旗下的首只ETF。该基金跟踪的沪深300质量指数从沪深300样本中筛选50只盈利优秀的公司,聚焦盈利能力突出、财务健康和经营稳健的行业龙头。
郑重声明:用户在财富号/股吧/博客等社区发表的所有信息(包括但不限于文字、视频、音频、数据及图表)仅代表个人观点,与本网站立场无关,不对您构成任何投资建议,据此操作风险自担。请勿相信代客理财、免费荐股和炒股培训等宣传内容,远离非法证券活动。请勿添加发言用户的手机号码、公众号、微博、微信及QQ等信息,谨防上当受骗!
评论该主题
帖子不见了!怎么办?作者:您目前是匿名发表 登录 | 5秒注册 作者:,欢迎留言 退出发表新主题
温馨提示: 1.根据《证券法》规定,禁止编造、传播虚假信息或者误导性信息,扰乱证券市场;2.用户在本社区发表的所有资料、言论等仅代表个人观点,与本网站立场无关,不对您构成任何投资建议。用户应基于自己的独立判断,自行决定证券投资并承担相应风险。《东方财富社区管理规定》