上周我们讨论了春季躁动核心节点是在春节前后,而整体的风格会从大盘价值切向偏科技的小盘成长。基于近期催化较多,且存在滞涨的因素,我们建议关注泛 AI 应用视作看涨期权。而近期市场对于春季躁动的讨论热度持续提高,核心在于今年春节较晚,今年的躁动是否会提前?我们此前讨论过由于季节性“宽信用-宽预期”逻辑正在淡化,以及政府提前发债的行为,会一定程度上前置春季躁动的时点,此外险资配置比例的提高,提前配置的需求也同样会前置躁动。今年是否会提前躁动,有哪些驱动提前的因素呢?
春季躁动可能提前的驱动:估值调整、十五五规划
从历年来春季躁动的规律来看:首先,当市场处于博弈状态,DDM 三因子产生分歧时,更容易发生春季躁动;而分子端或分母端强定价环境中,春季躁动往往较弱。目前来看,经济仍是温和修复,高质量发展背景下难言大幅刺激,因此博弈环境下春季躁动是大概率事件。其次,我们在《春季行情的节奏与布局》中提到,“学习效应”促使行情前置,春季躁动在 2018 年后提前至元旦的概率提高。再者,今年春节较晚,行情更容易受到政策、经济数据、风险等事件催化,使得躁动提前;如 2013年、2018 年。其次,春季躁动环境往往是基于预期变化的情况下,作提前押注,而低估值带来的高赔率往往能够强化这一现象;因此可以看到,熊市中后期,比如 2009、2019、2023 年均出现提前躁动的情况。此外,如果前期调整幅度较大,亦可能导致躁动提前;因此目前需观察本轮的调整节奏。最后,2026 年是承上启下之年,作为十五五规划布局的第一年,需要为后续打下良好的基础,市场往往对市场给予较高的预期。



五年规划建议稿强化春季躁动,规划中涉及概念表现活跃
历史上五年规划建议稿发布后,春季躁动更为强烈。我们对比近年来发布五年规划后的行情表现:2010 年发布建议稿后,市场继续上涨,随后由于央行持续加息提准导致市场大幅调整,但春季躁动时点则迎来明显修复。2015 年发布建议稿后迎来上行行情,但由于熔断机制导致市场恐慌大幅调整,同样在春季躁动期间迎来明显修复。2020 年发布建议稿后趋势上行,中途无明显风险事件拖累,躁动延续至春节后。

建议稿后成长风格占优,但需要考虑风险因素。首先,十四五规划建议稿发布后,短暂地价值风格占优,随后即表现出强烈的成长风格。对比十二五、十三五在发布建议稿后成长风格相对占优后,由于风险冲击有所中断行情节奏,但调整结束后重新回归成长风格。

五年规划所涉及的概念板块,在春季躁动行情中表现较为活跃。十二五规划建议中提到,“积极有序发展新一代信息技术、节能环保、新能源、生物、高端装备制造、新材料、新能源汽车等产业”,因此可以看到,高端制造、能源建设等概念无论是区间收益还是最大涨幅都明显靠前。十三五规划亦不例外,除了常规的新兴产业外,还着重突出“拓展基础设施建设空间、拓展网络经济空间、拓展蓝色经济空间”,以及“大力推进农业现代化”,因此航运、基建、农牧类概念表现突出。十四五表示“加快壮大新一代信息技术、生物技术、新能源、新材料、高端装备、新能源汽车、绿色环保以及航空航天、海洋装备等产业”,因此新能源、材料等产业快速扩张。

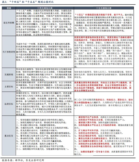
十五五规划:优化提升传统产业+壮大新兴产业+前瞻布局未来产业
十五五规划相对十四五规划的调整核心是三方面:第一,建议稿表示“抓住新一轮科技革命和产业变革历史机遇”。面对全球 AI 科技竞争,我国需加快高水平科技自立自强,加大关键核心技术攻关力度,统筹教育强国、科技强国、人才强国建设,提升国家创新体系整体效能。我国在 AI领域的先发优势为抢占科技制高点提供支撑,通过推动科技创新与产业创新深度融合,新质生产力将成为经济增长的重要驱动力。第二,建议稿将“建设现代化产业体系”、“扩大高水平对外开放”、“加大保障和改善民生力度,扎实推进全体人民共同富裕”三项任务位次提前。其中,“建设现代化产业体系”被列为首要任务,要求坚持智能化、绿色化、融合化方向,巩固壮大实体经济根基;“扩大高水平对外开放”强调稳步扩大制度型开放,以开放促改革促发展;“保障和改善民生”则聚焦就业、收入分配、公共服务等领域,推动共同富裕取得实质性进展。第三,本次建议稿首次将“航天强国”纳入现代化产业体系建设目标,提出“加快建设制造强国、质量强国、航天强国、交通强国、网络强国”的系统布局。新时代以来,我国航天事业已取得显著成就,后续将通过体系化部署推动空间科学、技术和应用的全面发展。同时强调“加快农业农村现代化,扎实推进乡村全面振兴”,通过提升农业综合生产能力和质量效益,建设宜居宜业和美乡村,为实现农业强国奠定基础。

从产业角度出发,十五五规划对于产业的布局主要在三方面:第一,优化提升传统产业,尤其是固提升矿业、冶金、化工、轻工、纺织、机械、船舶、建筑等产业在全球产业分工中的地位和竞争力。第二,壮大新兴产业,着力打造新兴支柱产业,“加快新能源、新材料、航空航天、低空经济等战略性新兴产业集群发展”。第三,前瞻布局未来产业,推动量子科技、生物制造、氢能和核聚变能、脑机接口、具身智能、第六代移动通信等成为新的经济增长点。
中期维度看,十五五规划中对于科技及产业发展的战略定调,将进一步强化成长股的逻辑叙事,我们坚定看好科技成长的结构性机会。政策端,科技创新的战略重要性持续提升,明确提出“抢占科技发展制高点”;海外流动性层面,美联储降息在即,人民币及其他非美资产有望迎来全球资金再配置机遇,成长风格将尤其受益;产业趋势上,全球产业景气度与需求同步上行,我国特有的工程师红利、庞大用户群体及制造优势,正支撑我们深度参与全球科技产业变革,科技成长中长期有望持续领跑。
短期维度看,硬科技板块当前面临切换压力,春季节点临近,市场对于春季躁动的期待日益强烈。从历史经验看,春季躁动期间往往对于五年规划涉及的概念更加敏感,因此建议关注相关板块:1)科技趋势方向:AI 应用、消费电子等前期滞涨的品种存在上涨预期;2)高景气:半导体、储能/锂电产业链、工程机械、风电等;3)泛科技低位:机器人、创新药等具备轮动潜力;4)政策预期或前瞻布局方向:量子科技、生物制造、氢能和核聚变能、脑机接口、具身智能、第六代移动通信等概念。
风险提示:国内经济复苏速度不及预期;联储降息不及预期;宏观政策力度不及预期;科技创新不及预期;地缘政治风险。