国浩律所被出具警示函 涉工作底稿制作不规范等
来源:蓝鲸新闻
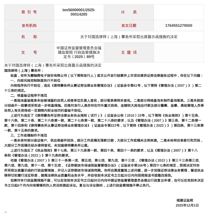
近日,福建证监局发布了一则行政监管措施决定书,剑指国浩律师(上海)事务所。
决定书显示,国浩律师(上海)事务所在为慧翰微电子股份有限公司首次公开发行股票并上市项目提供证券法律服务过程中,存在以下问题:内部风险控制制度执行不到位;核查验证程序不规范;工作底稿制作不规范。
上述行为违反了《律师事务所从事证券法律业务管理办法》《律师事务所证券法律业务执业规则(试行)》《证券期货市场诚信监督管理办法》的相关规定。
针对以上问题,福建证监局决定对国浩律师(上海)事务所采取出具警示函的行政监管措施,并记入证券期货市场诚信档案。

郑重声明:用户在财富号/股吧/博客等社区发表的所有信息(包括但不限于文字、视频、音频、数据及图表)仅代表个人观点,与本网站立场无关,不对您构成任何投资建议,据此操作风险自担。请勿相信代客理财、免费荐股和炒股培训等宣传内容,远离非法证券活动。请勿添加发言用户的手机号码、公众号、微博、微信及QQ等信息,谨防上当受骗!
评论该主题
帖子不见了!怎么办?作者:您目前是匿名发表 登录 | 5秒注册 作者:,欢迎留言 退出发表新主题
温馨提示: 1.根据《证券法》规定,禁止编造、传播虚假信息或者误导性信息,扰乱证券市场;2.用户在本社区发表的所有资料、言论等仅代表个人观点,与本网站立场无关,不对您构成任何投资建议。用户应基于自己的独立判断,自行决定证券投资并承担相应风险。《东方财富社区管理规定》