7000亿银行系公募新“掌舵人” 落定。
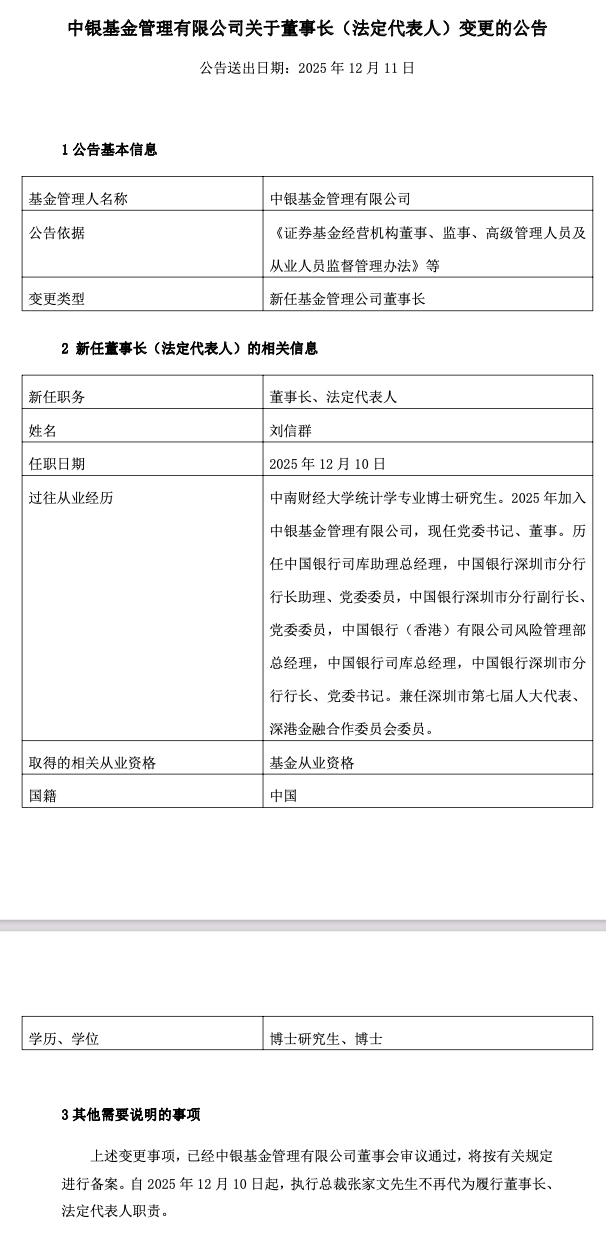
12月11日,中银基金管理有限公司(下称“中银基金”)发布高级管理人员变更公告,刘信群自2025年12月10日起任中银基金董事长、法定代表人,执行总裁张家文不再代为履行董事长、 法定代表人职责。
此前6月17日,中银基金公告称,章砚因工作调整原因离任董事长职位,暂无转任公司其他工作岗位的说明。在新任董事长履职前,暂由执行总裁张家文代行董事长职务,并代为履行法定代表人职责,任职日期为2025年6月16日。
章砚是中银基金任职时间最长的董事长。2017年8月30日,章砚正式升任中银基金董事长,任职时间已近8年。据中国基金业协会信息公示,中银基金的人员信息中已无章砚的相关记录。对此,业内人士透露道,其已调任至中国银行集团内部任职。
据悉,新任董事长刘信群为股东方中国银行内部培养的高管,是一名经验丰富的“老将”。公开履历显示,刘信群,中南财经大学统计学专业博士研究生。2025年加入中银基金,现任党委书记、董事。历任中国银行司库助理总经理,中国银行深圳市分行行长助理、党委委员,中国银行深圳市分行副行长、党委委员,中国银行(香港)有限公司风险管理部总经理,中国银行司库总经理,中国银行深圳市分行行长、党委书记。兼任深圳市第七届人大代表、深港金融合作委员会委员。

官网资料显示,中银基金前身为中银国际基金管理有限公司,于2004年7月29日正式开业,是由中银国际和美林投资管理合资组建(2006年9月29日美林投资管理有限公司与贝莱德投资管理有限公司合并,合并后新公司名称为“贝莱德投资管理有限公司”)。2007年12月25日,经中国证监会批准,中国银行直接控股中银基金。2008年1月16日,公司正式更名为中银基金管理有限公司。
从股权结构来看,中银基金是由中国银行股份有限公司和贝莱德投资管理有限公司两大全球著名领先金融品牌联合组建的中外合资基金管理公司。
从公司管理规模变化情况来看,Wind数据显示,截至2025年三季度末,中银基金资产净值首次突破7000亿元关口,已触及历史峰值,达7102.08亿元,在公募中排名第20位。其中,非货币型基金规模为3334.96亿元;债券型基金、混合型基金、股票型基金的规模分别为2956.60亿元、227.74亿元、70.71亿元。
另据中国银行发布的2025年半年度报告,中银基金2025年上半年实现净利润4.20亿元,同比增长16.99%。

整体来看,年内公募基金行业高管变动较为频繁。截至2025年12月10日,年内公募董事长变动人数已增至105人,变动家数也增至53家,均已超出去年全年水平。若除去公募牌照的券商及券商资管,包括中银基金在内,年内已有35家公募基金变更了董事长(代任董事长也计算在其中),其中包括易方达基金、华夏基金、招商基金、博时基金、兴证全球基金、华安基金、景顺长城基金等。