先锋期货被监管谈话,涉内控缺陷等
来源:蓝鲸新闻
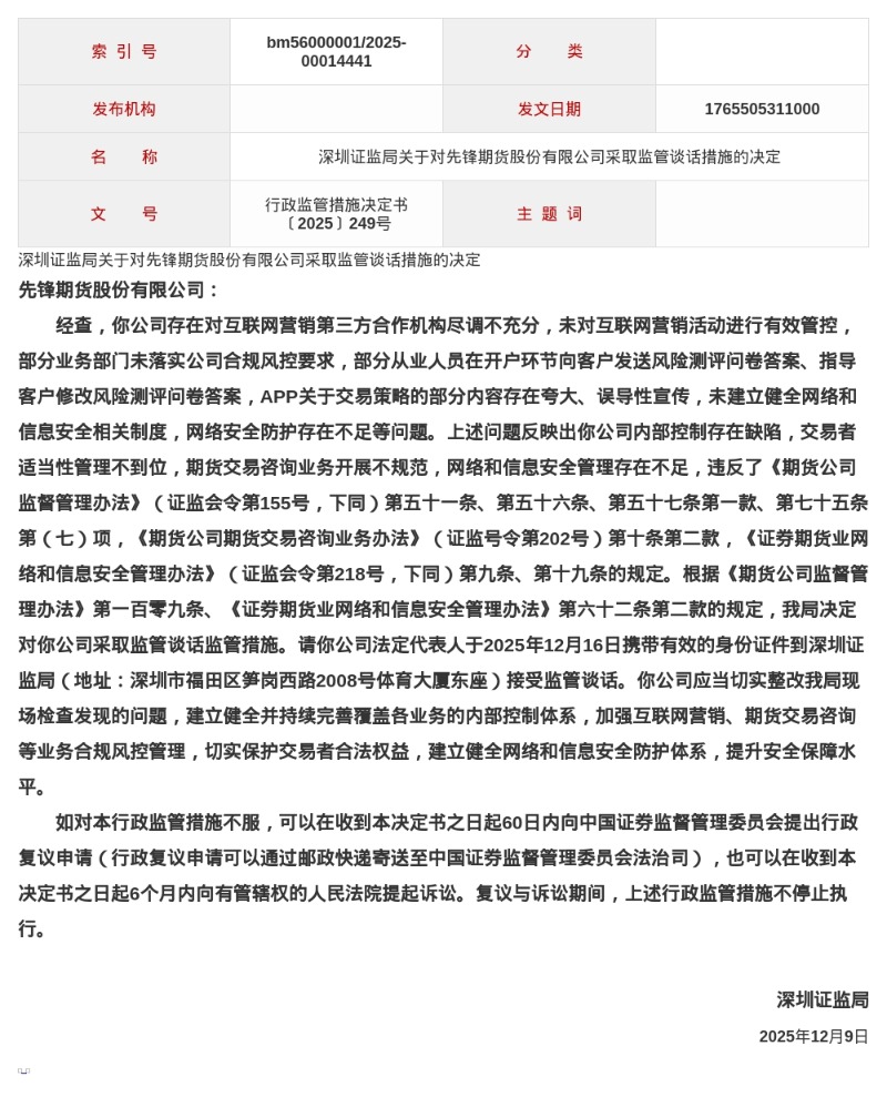
蓝鲸新闻12月13日讯,近日,深圳证监局发布了行政监管措施决定书,剑指先锋期货股份有限公司。
该决定书指出,先锋期货存在对互联网营销第三方合作机构尽调不充分,未对互联网营销活动进行有效管控,部分业务部门未落实公司合规风控要求,部分从业人员在开户环节向客户发送风险测评问卷答案、指导客户修改风险测评问卷答案,APP关于交易策略的部分内容存在夸大、误导性宣传,未建立健全网络和信息安全相关制度,网络安全防护存在不足等问题。
上述问题反映出公司内部控制存在缺陷,交易者适当性管理不到位,期货交易咨询业务开展不规范,网络和信息安全管理存在不足,违反了《期货公司监督管理办法》《期货公司期货交易咨询业务办法》《证券期货业网络和信息安全管理办法》的相关规定。
针对以上问题,深圳证监局决定对先锋期货股份有限公司采取监管谈话的监管措施。

郑重声明:用户在财富号/股吧/博客等社区发表的所有信息(包括但不限于文字、视频、音频、数据及图表)仅代表个人观点,与本网站立场无关,不对您构成任何投资建议,据此操作风险自担。请勿相信代客理财、免费荐股和炒股培训等宣传内容,远离非法证券活动。请勿添加发言用户的手机号码、公众号、微博、微信及QQ等信息,谨防上当受骗!
评论该主题
帖子不见了!怎么办?作者:您目前是匿名发表 登录 | 5秒注册 作者:,欢迎留言 退出发表新主题
温馨提示: 1.根据《证券法》规定,禁止编造、传播虚假信息或者误导性信息,扰乱证券市场;2.用户在本社区发表的所有资料、言论等仅代表个人观点,与本网站立场无关,不对您构成任何投资建议。用户应基于自己的独立判断,自行决定证券投资并承担相应风险。《东方财富社区管理规定》