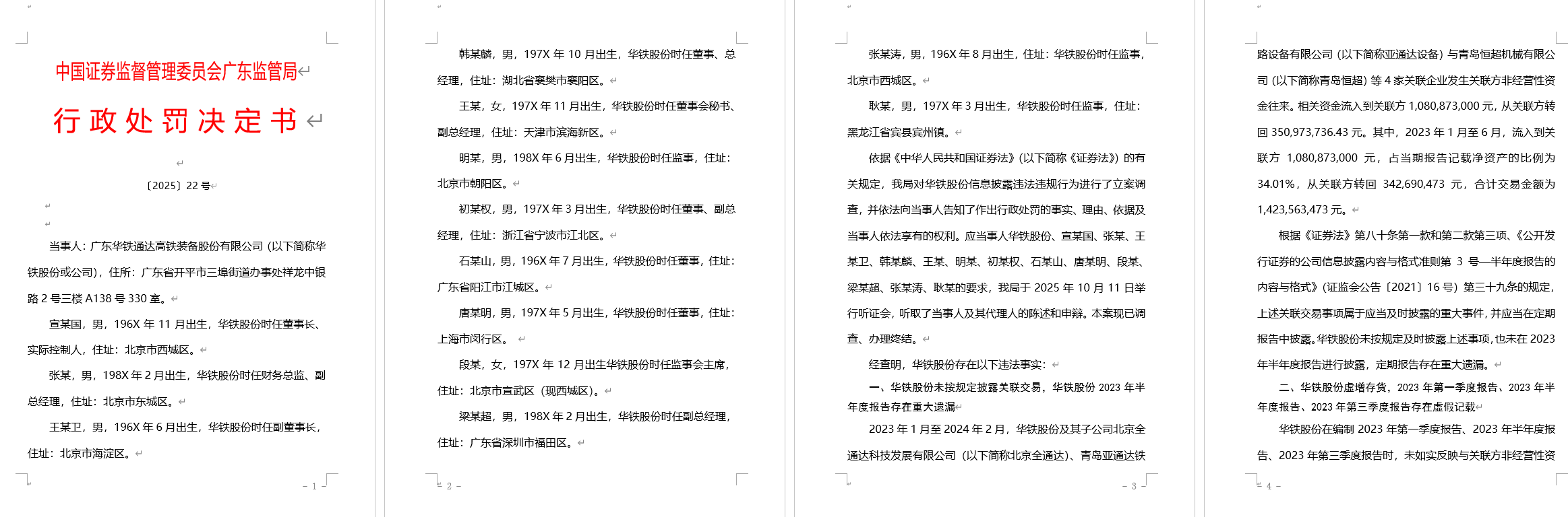
蓝鲸新闻12月13日讯,近日,广东证监局发布行政监管措施决定书,剑指广东华铁通达高铁装备股份有限公司及其相关责任人。
决定书显示,广东华铁通达高铁装备股份有限公司存在以下违法事实:华铁股份未按规定披露关联交易,华铁股份2023年半年度报告存在重大遗漏;华铁股份虚增存货,2023年第一季度报告、2023年半年度报告、2023年第三季度报告存在虚假记载;华铁股份多计货币资金,2023年半年度报告、2023年第三季度报告存在虚假记载。上述行为违反了《证券法》的相关规定。
宣某国作为华铁股份时任董事长、实际控制人,张某作为华铁股份时任财务总监、副总经理,王某卫作为华铁股份时任副董事长、北京全通达时任董事、亚通达设备时任董事,韩某麟作为华铁股份时任董事和总经理、北京全通达时任董事,王某作为华铁股份时任董事会秘书和副总经理、北京全通达时任董事,明某作为华铁股份时任监事、北京全通达时任总经理,初某权作为华铁股份时任董事和副总经理、亚通达设备时任董事和总经理,石某山作为华铁股份时任董事、亚通达设备时任董事,唐某明作为华铁股份时任董事,段某作为华铁股份时任监事会主席,梁某超作为华铁股份时任副总经理,张某涛作为华铁股份时任监事,耿某作为华铁股份时任监事,对以上行为负有主要责任。
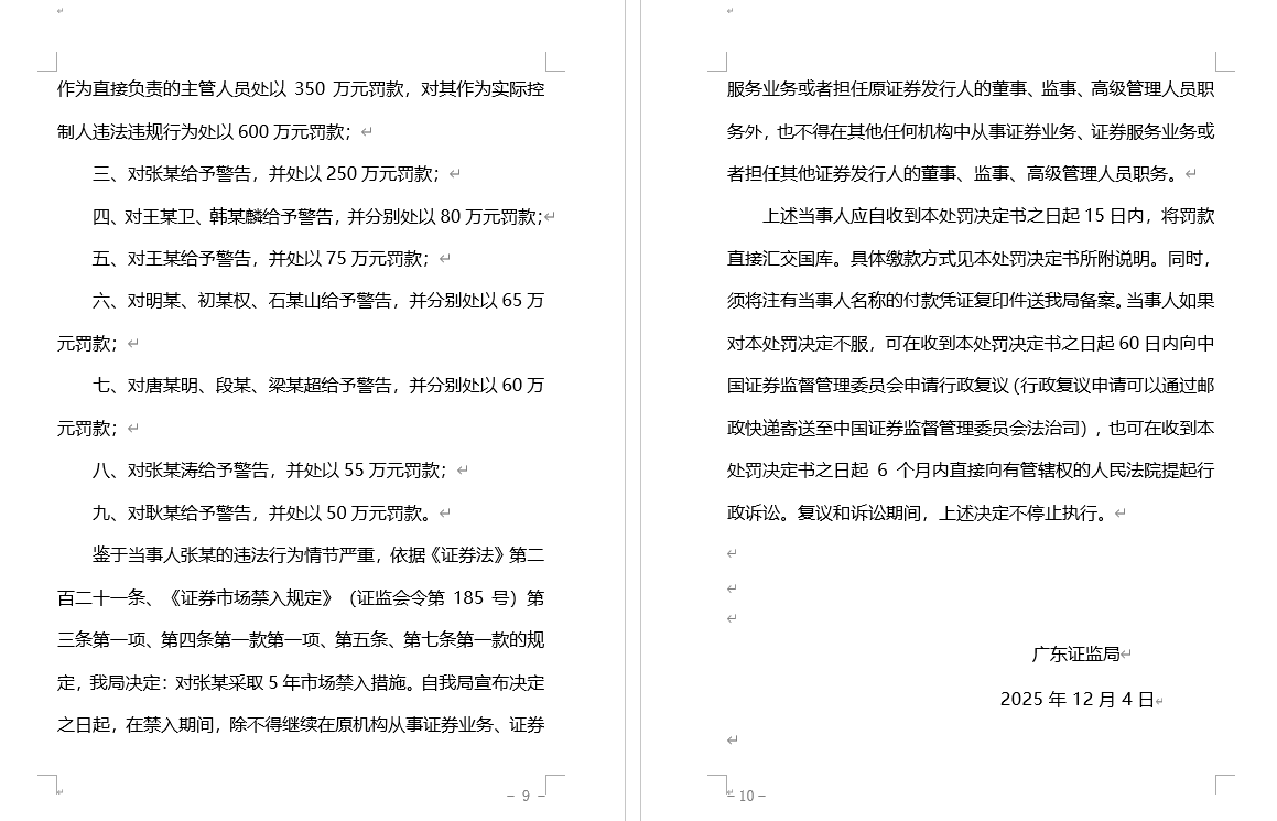
针对以上问题,广东证监局决定对广东华铁通达高铁装备股份有限公司责令改正,给予警告,并处以500万元罚款;对宣某国给予警告,并处以950万元罚款;对张某给予警告,处以250万元罚款,并采取5年市场禁入措施;对王某卫、韩某麟给予警告,并分别处以80万元罚款;对王某给予警告,并处以75万元罚款;对明某、初某权、石某山给予警告,并分别处以65万元罚款;对唐某明、段某、梁某超给予警告,并分别处以60万元罚款;对张某涛给予警告,并处以55万元罚款;对耿某给予警告,并处以50万元罚款。



