就在中国人民银行召开打击虚拟货币交易炒作工作协调机制会议后不久,一个名为“煜志金融”的炒币平台爆雷了。“现在已经无法提现。”一位用户对第一财经说。
根据用户提供的资料,煜志金融自称其经营业务为虚拟货币期权,可以通过预测市场资产(如比特币BTC、泰达币USDT、以太坊ETH等)的价格波动来进行投资。一张无法核实来源的微信截图显示,煜志金融爆雷后,平台负责人在多个微信群嚣张喊话:“我人在国外,你们能拿我怎么样?”
值得注意的是,今年以来,已有包括鑫慷嘉(DGCX)、奥拉丁、博发(BF)等在内的多个以虚拟货币为载体或炒作虚拟货币的资金盘相继爆雷。上海知信律师事务所主任戴鹏飞在接受记者采访时表示,资金盘与虚拟货币的合流,看似偶然,实则有其必然性。
“资金盘的核心逻辑是持续吸纳新资金,兑付旧资金收益,它必须依托高流动性、高热度、高波动且无实物锚定的投资标的吸引资金入局,而虚拟货币天然契合这些特质,是绝佳的炒作噱头,因此被不法分子用作作案工具。市民群体需重点甄别、高度警惕。”他说。
“碰瓷”华为,捏造香港稳定币交易所
根据用户提供的资料,煜志金融成立于2024年9月3日,号称坐落于香港,且在香港股权交易展示中心挂牌,股票代码HK31919。
同时,煜志金融还连带“碰瓷”了华为,称其操盘团队与华为技术有限公司共同研发的6G鸿蒙系统,能够精准地采集公链上的数据进行剖析,再经层层筛选与严格论证,最终输出的交易信号可靠性高达99.99%。

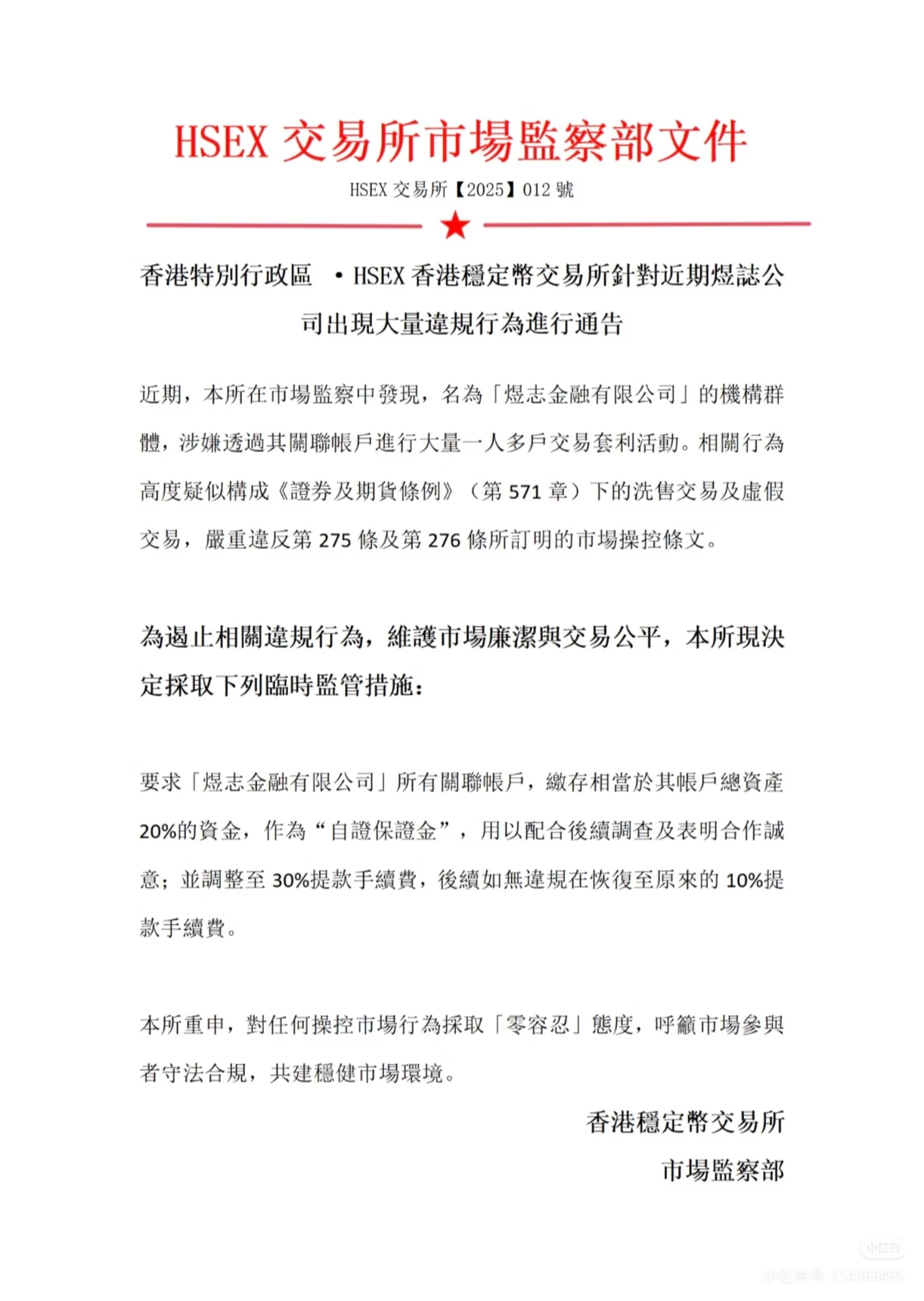
煜志金融采用的交易软件为香港稳定币交易所(HSEX)APP,HSEX从每位投资者的提款中收取10%的手续费。就在爆雷前夕,煜志金融还以香港稳定币交易所的公告作为由头,提高了取款手续费。
一张名头为“HSEX交易所市場监察部文件”显示,该交易所在市场监察中发现煜志金融机构群体涉嫌通过其关联账户进行大量一人多户交易套利活动。相关行为高度疑似构成洗售交易及虚假交易,为此交易所决定采取监管措施,即要求煜志金融所有关联账户缴存相当于其账户总资产20%的资金,作为“自证保证金”,并将10%的提款手续费调整至30%。

事实上,今年5月、10月,香港交易所先后两次将煜志金融列入可疑网站。今年11月,香港交易所澄清,与香港稳定币交易所无任何关联,且将其列入可疑网站系列。据了解,目前香港实质运营的只有HashKey和OSL两家虚拟货币交易所,均明确规定不面向中国内地居民开展业务。

另外,10月14日,煜志金融被香港股权交易展示中心摘牌,理由是有多名人员投诉,公司存在私下融资、非法融资嫌疑,违反与中心签署的承诺函(承诺不得借助香港挂牌进行非法融资活动)。
月收益增长率370.6%
在各个聊天群中,煜志金融刻意打造“金牌带单老师”并晒虚假盈利记录,满屏造富神话,诱导用户跟单投资。“刚开始投入少量资金,平台很快就兑现收益,后面带单老师就怂恿大家加大投资甚至加杠杆,最后制造假爆仓,把钱卷走。”一位用户说。
与其他资金盘类似,煜志金融除了它所声称的“静态收益”,还设计了“拉人头”的“动态收益”。煜志金融方面称,为了促进公司发展规模,获取更多的交易量分红,为每个投资者设立了发展红利,如代言人分红制度、三层25%彩金奖励小群加餐奖励,以及群主每天额外一场交易信号奖励,投资者可以在每日稳定交易计划收益之外,再额外获取更多的发展收益。

以代言人分红制度为例,邀请3个有效成员建仓就可以成为1级代言人,获得0.5%的分红,晋升本人得50USDT,级助力下级成1级代言人得50USDT;直属5人,团队共20人,可以成为2级代言人,可得1%分红,晋升本人得200USDT……最高级别的公司代言人,需要直属20人,团队共500人,可得2.5%分红,晋升本人得3000USDT。
按照该平台的收益演示,静态收益下,投资5000USDT,建仓30天,月收益为3197USTD,增长率为163.9%;动态收益下,投资5000USDT,建仓30天,月收益为13531USTD,增长率为370.6%。

11月27日至12月7日期间,煜志金融以“年度分红狂欢盛宴”为由,进行了最后一波收割,当时的活动海报显示,煜志金融用户数达到了300万。
另外,一张无法核实来源的微信截图显示,煜志金融爆雷后,平台负责人同样在群内嚣张喊话,称“你们的脑子不配拥有这些钱!”喊话版本甚至与鑫慷嘉(DGCX)的“黄先生”、博发(BF)的王总监高度相似。
11月份以来,已有多地提示煜志金融的相关风险,如广东茂名市旗下的信宜市、高州市均发出《致广大市民的一封信》,提醒个别机构或个人涉嫌以“X志金融有限公司”名义从事非法金融活动,存在较大风险隐患。经查,“X志金融有限公司”未获取国家金融监管部门颁发的业务许可牌照,其“HSEX”app也未经任何授权或备案。
“严格意义来说,煜志金融其实并非典型的炒币平台,而是借虚拟货币热度搭建诈骗载体,相关操作不仅违背我国虚拟货币相关业务属非法金融活动的规定,更涉嫌刑法中非法集资、非法吸收公众存款等罪名,违法违规属性明确。”戴鹏飞说。
重拳打击借虚拟货币实施的违法犯罪活动
早在2021年,虚拟货币交易炒作时有发生,并滋生出非法集资、诈骗、传销、洗钱等违法犯罪活动。中国人民银行等十部门联合发布《关于进一步防范和处置虚拟货币交易炒作风险的通知》,明确界定“虚拟货币相关业务活动属于非法金融活动”。
2025年以来,随着香港稳定币立法,稳定币热度极速提升,虚拟货币投机炒作有所抬头,非法集资、诈骗、传销等违法犯罪活动也盯上了稳定币。
今年年中,以虚拟货币炒作的资金盘鑫慷嘉(DGCX)爆雷后,多地集中发布了一轮关于利用虚拟货币进行集资诈骗相关风险的提示。
比如,深圳市防范和打击非法金融活动专责小组办公室7月7日发文称,监测发现,一些不法机构以“金融创新”“数字资产”等为噱头,利用社会公众对稳定币等了解不足的特点,通过发行所谓“虚拟货币”“虚拟资产”“数字资产”等方式吸收资金,诱导社会公众参与交易炒作,扰乱经济金融秩序,滋生非法集资、赌博、诈骗、传销、洗钱等违法犯罪活动,严重危害社会公众财产安全。
广州市防范和打击非法金融活动专责小组发布提示称,虚拟货币不具有与法定货币等同的法律地位,虚拟货币相关业务活动属于非法金融活动,境外虚拟货币交易所通过互联网向我国境内居民提供服务同样属于非法金融活动,参与虚拟货币投资交易活动存在法律风险。
11月底,中国人民银行牵头召开打击虚拟货币交易炒作工作协调机制会议,13个国家级监管部门参会,正式将稳定币纳入虚拟货币监管范畴。会议明确,稳定币是虚拟货币的一种形式,目前无法有效满足客户身份识别、反洗钱等方面的要求,存在被用于洗钱、集资诈骗、违规跨境转移资金等非法活动的风险。
戴鹏飞认为,13部门联手严打炒币举措意义重大,明确了法律边界,填补监管空白,精准界定稳定币属虚拟货币范畴,相关业务归为非法金融活动,推动司法认定标准细化,为案件办理提供清晰法律依据。同时,筑牢金融安全屏障,聚焦资金流、信息流全链条规制,重拳打击借虚拟货币实施的洗钱、非法换汇等违法犯罪,防范跨境资金流动风险,维护货币主权与金融秩序。
另外,规范市场生态,强化风险警示,打破虚拟货币虚假盈利误导,引导投资者远离非法交易,同时为数字人民币等合法金融创新腾出发展空间,衔接国际监管共识,划定监管红线,守护金融市场发展。