策略观点:非银的弹性有望逐步增加
本周保险板块表现较强,直接影响因素是政策和风格。我们认为金融板块的行情可能从银行轮动到非银。保险估值性价比更好,一旦出现政策催化,有望率先表现出弹性。后续如果指数突破,券商也会有表现。2021-2023年非银PB下降速度远快于ROE下降速度,这一点和银行较为类似,因此理论上也存在较大的估值修复空间。动态来看,由于非银当前估值水平仍在长期趋势以下偏低位置。而非银基本面在2024年触底之后,已经出现了明显修复,股价的弹性正在增加。如果按照2014年Q4金融股快速上涨的经验来看,公募低配+制度变化仍有可能带来非银板块走强机会。在公募新规下,主动型基金持仓风格可能进一步向基准回归。指数权重中部分主动基金低配的行业有望实现资金回流,其中银行、非银是当前公募持仓占比低于指数权重最高的板块。同时考虑到非银低配幅度处于历史底部区间,更受益于稳定资本市场的政策红利,我们认为非银的弹性可能更大。这一次居民和配置型资金增配股市的动力较强,本轮牛市中券商仍可能有不错的表现,时间上关注指数突破带来的β行情,以及行业并购重组带来的主题性机会。
(1)本周保险板块表现较强,直接影响因素是政策和风格。12月5日金融监管总局发布《关于调整保险公司相关业务风险因子的通知》,对于保险公司投资的沪深300指数成分股、中证红利低波动100指数成分股以及科创板股票的风险因子进行下调。险资下调权益投资风险因子,有利于进一步提高险资增配权益的比例,同时在“偿二代”过渡关键期有利于减缓保险公司面临的偿付能力压力。12月7日,首版商保创新药目录出炉,有望打开商业健康险发展空间。市场震荡期,逆势维稳需求有所增加,非银作为权重板块受益于宽基ETF流入及防御性配置走强。

(2)2024-2025年上半年银行股上涨的经验来看,非银PB仍有较大修复空间。从PB-ROE的角度来看,2024-2025年上半年银行板块ROE并未出现明显改善,但PB估值出现了明显修复。银行股走强的原因除了“资产荒”背景下配置型资金对高股息资产配置意愿上升之外,还有一个重要的原因是2021-2023年出于对房地产市场的担心,银行股PB下降速度远快于ROE下降速度,由此导致2024年开始银行股出现过度低估后的估值修复。而银行股近2年的上涨表明,过度低估后即使估值修复的背后没有景气度改善,空间也是比较可观的。与银行股上涨逻辑类似,2016年金融去杠杆以来,非银金融的ROE在大部分时间内偏弱。2021-2023年非银PB出现了加速下滑,且下降速度远快于ROE下降速度,因此理论上也存在较大的估值修复空间。

动态来看,由于非银ROE水平比银行低且股息率不高,过去2年的估值修复并不算稳定,当前估值水平仍在长期趋势以下偏低位置。而非银基本面在2024年触底之后,已经出现了明显修复,股价的弹性正在增加。其中证券板块受益于资本市场回暖、鼓励并购重组等政策影响,PB和ROE都出现小幅回升。保险板块的ROE在2020年之后受到权益市场波动、利率下降、产品结构调整、人员出清以及房地产市场下行等因素影响,出现明显走弱。但最近2年保险基本面底部反转,资产端保险资金增加权益配置比例叠加权益市场回暖增厚利润,同时长端利率有企稳的迹象。负债端有预定利率下调、代理人渠道改革进入尾声、保费收入稳健增长等积极因素支撑。ROE大幅回升的同时板块PB只是小幅回升,所以一旦有政策催化,保险有望率先表现出弹性。

(3)2014年Q4金融股快速上涨的经验来看,公募低配+制度变化仍有可能带来非银板块走强机会。2014年Q4金融大幅领涨市场,主要原因在于两点,一是公募基金持续低配金融,在2014年下半年金融快速上涨期大幅增配。二是沪港通开通催化AH股溢价指数的修复以及2014年11月央行降息带来流动性进一步宽松。当前金融板块整体低配(公募配置比例-自由流通市值占比)程度较高,也存在新增制度变化带来长期低配后资金回流的可能性。证监会下发《基金管理公司绩效考核管理指引(征求意见稿)》,强化业绩考核中基金投资收益指标中三年以上中长期指标权重,基金经理绩效薪酬与基金业绩比较基准强挂钩。中基协起草制定《公开募集证券投资基金销售行为规范(征求意见稿)》,核心导向从“规模驱动”转向“回报驱动”。当前高仓位全市场型基金中,有部分因重仓科技成长等热点赛道而低配金融等指数权重板块,导致长期跑输基准。在公募新规下,业绩比较基准约束强化,主动型基金可能进一步提升持仓稳定性,控制跟踪误差,持仓风格向基准回归。指数权重中部分主动基金低配的行业有望实现资金回流,其中银行、非银是当前公募持仓占比低于指数权重最高的板块。同时考虑到非银低配幅度处于历史底部区间,更受益于稳定资本市场的政策红利,我们认为非银的弹性可能更大。

(4)如果后续指数突破,非银的机会有望扩散到券商。证券板块的β主要来自牛熊周期,市场上涨的时候往往更强。如果是类似2005-2007年和2014年的快牛市,券商业绩弹性大,超额收益很强。但如果是类似2019-2021年的慢牛市,券商业绩弹性小,只适合做波段,不过在指数快速上涨期也会有30%-50%的超额收益。过去1年指数走牛,券商板块超额收益却偏弱,背后的原因一方面是板块稳定市场工具化程度提高,另一方面虽然盈利周期反转,但在行业进入转型深化期后业绩弹性有所减弱。但考虑到当前券商估值较低,同时这一次居民和配置型资金增配股市的动力较强,本轮牛市中券商仍可能有不错的表现,时间上关注指数突破带来的β行情,以及行业并购重组带来的主题性机会。

(5)当下的判断:战术上,牛市的基础依然坚实,年度上存在盈利改善和资金流入共振的可能性。战略上,考虑到当前A股估值不低,强力稳增长预期下降,外围市场不确定性风险仍存,短期市场或处于跨年行情启动前的调整期。2026年春节前大概率仍有春季躁动行情,时间上关注经济数据、流动性或产业催化出现积极变化的信号。未来1年市场短期的波动可能来自于监管政策和供给放量速度。过去1年影响市场熊转牛的因素中,政策和资金的影响远大于盈利的影响。本轮牛市的图景已经基本形成:(1)资本市场支持政策持续发力,宏观流动性环境宽松;(2)产业资本(回购增持、分红)和国家队,持续贡献增量资金,支撑市场底部;(3)保险、理财、信托等中长期资金入市仍有较大空间,公募基金新规有利于平滑波动;(4)资产荒和赚钱效应累积驱动的居民资金流入条件逐渐成熟。我们认为当期支撑流动性牛市的基础依然坚实。流动性牛市中的调整和结束可能受政策对渠道资金监管变化的影响,需要关注监管政策变化的情况。流动性牛市的核心基础是股市供需结构扭转,如果股权融资规模放量速度很快,股市供需格局再次转弱,那么市场也存在波动加大的可能。

(6)近期配置观点:年底行情围绕政策和主题快速轮动,适度增配价值类板块,前期滞涨板块可能有结构性补涨。布局春季行情建议增加弹性资产配置,科技板块在春季行情中通常有明显的超额收益,行情可能围绕产业催化出现扩散。周期板块也是春季行情中的弹性品种,政策和盈利均有预期。有色金属、储能等行业供需格局较好,价格持续上行,也可能在春季行情中有较好表现。金融板块中,非银的弹性有望逐步增加。
配置风格展望:Q4风格往往容易发生变化。10月份之后到明年初,季报数据和经济数据对股票市场的影响逐渐弱化,政策预期和估值的重要性提升。一方面10月之后政策密集期往往会有新的政策催化,另一方面市场开始展望明年的盈利,大部分行业的盈利展望回到同一起跑线,低位的板块优势会更明显,容易出现估值切换行情。
牛市震荡期之后风格也容易发生变化。牛市中震荡之后,大小盘风格有很大的概率会变化,成长价值风格转变概率没有明确的规律,即使成长价值风格不变,领涨板块往往也会出现些变化。
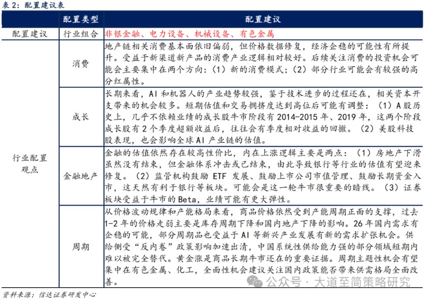
配置行业展望:(1)非银金融:金融整体估值偏低,牛市概率上升,非银的业绩弹性大概率存在。后续伴随着居民资金加速流入,获得超额收益的确定性较高;(2)电力设备:2026年基本面逐渐触底企稳概率高,受益于AI产业链投资机会扩散,供需格局转好,存在涨价动力;(3)机械设备:工程机械出口景气持续,机器人板块催化事件较多,可能受益于成长反弹和风格内部高低切;(4)有色金属&军工:政策、业绩、主题逻辑均较顺畅,基本面相对独立且受益于地缘政治扰动,有色金属需求同时受益于新旧动能和海内外经济共振;(5)高股息资产(石油石化、公用事业、交通运输):指数震荡期适合做底仓,抗波动能力强,险资等中长期资金主要配置方向,公募基金相对于指数权重低配较多。(6)消费:政策增量和预期均较高,估值位置安全,建议关注可能受益于政策催化、基数效应、景气反转共振的服务消费,如出行链、免税、教育等。港股新消费等待海外市场波动缓和。

2
本周市场变化
本周A股主要指数涨跌分化,其中上证50(+0.32%)、上证综指(+0.03%)涨幅靠前,创业板50(-2.66%)、创业板指(-2.26%)、深证成指(-0.85%)跌幅靠前。申万一级行业中,商业贸易(+6.66%)、非银金融(+2.90%)、休闲服务(+2.66%)领涨,机械设备(-1.56%)、电气设备(-3.12%)、电子(-3.28%)领跌。概念股中,特朗普概念股(+23.42%)、乳业(+9.85%)、WSB概念(+8.29%)领涨,卫星概念(-5.56%)、科创次新股(-7.52%)、充电桩(-8.78%)领跌。

风险因素:
房地产市场超预期下行,美股剧烈波动,历史规律可能会失效。