21世纪经济报道记者黎雨辰
继7月公司董事长更迭后,中加基金又现核心高管调整。
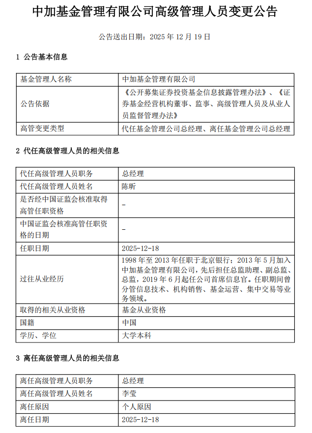
12月19日,中加基金公告,总经理李莹因个人原因离任,首席信息官陈昕代任总经理。

公开信息显示,中加基金管理有限公司成立于2013年3月,是第三批“银行系”试点中首家获批成立的基金公司。其中,北京银行作为公司的第一大股东持股44%,加拿大丰业银行作为外资股东持股28%。
根据公开履历,李莹曾长期在北京银行从事同业票据业务相关工作。2012年12月至2016年9月,李莹任北京银行同业票据管理部副总经理,2016年9月至2023年8月任北京银行同业票据管理部总经理。
2023年8月,李莹加中加基金,并于2024年6月18日升任公司总经理。截至此次离任,李莹在中加基金担任总经理的时长为一年半。
李莹离任后,代任中加基金总经理职务的陈昕,同样拥有股东行的工作背景。据披露,陈昕1998年至2013年任职于北京银行;2013年5月加入中加基金,先后担任总监助理、副总监、总监,2019年6月起任公司首席信息官。任职期间,曾分管信息技术、机构销售、基金运营、集中交易等业务领域。
值得注意的是,此次总经理变动距离上次董事长变更仅约五个月。2025年7月,中加基金原董事长夏远洋因工作安排离任,由同样出身北京银行的杨琳接替。
频繁变动的高管队伍,一定程度上为中加基金的经营连续性和规模增长带来了挑战。Wind数据显示,今年三季度末,中加基金共有基金77只、基金经理18位,管理总规模为1363.64亿元,相较2024年末的1385.35亿元出现下行,规模排名则同期从48名下滑至52名。
作为“银行系”基金,固收产品长期是中加基金的支柱型业务。截至同期,公司的债券型基金规模为1144.52亿元,占比84.13%。
不过对于这一“股强债弱”的格局,从新发产品属性和对外宣传来看,过去两年来,中加基金正一定程度上呈现出在业务线方面的突围探索,例如在权益投资方面加速以科技领域为首的布局。在指数投资方面,公司今年以来则成立了挂钩中证A500指数、沪深300红利低波指数、北证50指数等被动指数或指数增强型产品。
今年三季度,中加基金股票型基金和混合型基金的规模保持了增长,分别从去年年末的0.36亿元和14.85亿元,增至9.96亿元和20.73亿元。
产品之外,中加基金也在进一步招贤纳士。今年11月13日,经济学家、中航基金原副总经理邓海清曾宣布因个人原因辞职,并表示将加盟中加基金。而根据当前中基协最新信息显示,邓海清已正式于中加基金从业。
从行业整体来看,今年已有161家公募管理人发生高管变更,涉及454人次,其中发生总经理变更的基金公司共40家。