工商银行:修订代理个人客户贵金属竞价交易业务协议并明确强平保证金比例
来源:界面新闻
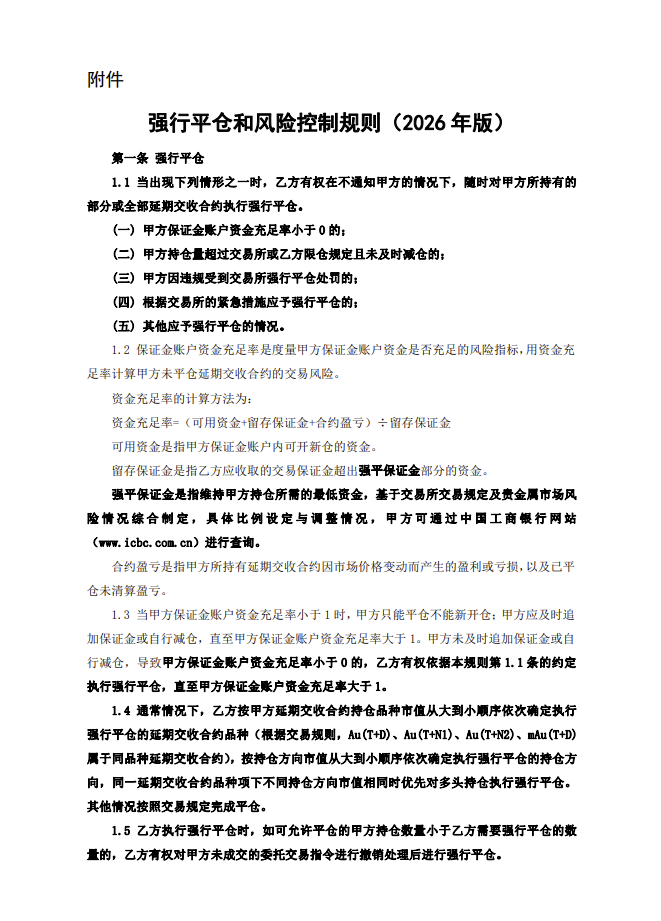
3月20日,工商银行发布关于修订代理个人客户贵金属竞价交易业务协议并明确强平保证金比例的公告。根据贵金属风险管理和业务需要,行对《代理个人客户贵金属竞价交易业务协议书》附件2《强行平仓和风险控制规则》进行了修订,形成了《强行平仓和风险控制规则(2026年版)》。
一、修订要点
修改保证金账户资金充足率的计算方式,新增强平保证金风险控制要求(即客户维持持仓所需的最低资金)。具体修改方式与其他修改内容详见本公告附件《强行平仓和风险控制规则(2026年版)》。
二、强平保证金比例的设定与调整
强平保证金比例暂按上海黄金交易所规定的最低交易保证金比例执行。后续,我行将根据市场情况与贵金属风险管理和业务需要,酌情对强平保证金比例进行调整。本公告自发布之日至2026年3月31日为公示期。公示期内,存量客户有异议的,可依据《代理个人客户贵金属竞价交易业务协议书》的约定解除代理关系。公示期满,存量客户未解除代理关系的,视为同意接受《强行平仓和风险控制规则(2026年版)》,客户与我行签订的《代理个人客户贵金属竞价交易业务协议书》项下的附件2《强行平仓和风险控制规则》同步废止。


郑重声明:用户在财富号/股吧/博客等社区发表的所有信息(包括但不限于文字、视频、音频、数据及图表)仅代表个人观点,与本网站立场无关,不对您构成任何投资建议,据此操作风险自担。请勿相信代客理财、免费荐股和炒股培训等宣传内容,远离非法证券活动。请勿添加发言用户的手机号码、公众号、微博、微信及QQ等信息,谨防上当受骗!
评论该主题
帖子不见了!怎么办?作者:您目前是匿名发表 登录 | 5秒注册 作者:,欢迎留言 退出发表新主题
温馨提示: 1.根据《证券法》规定,禁止编造、传播虚假信息或者误导性信息,扰乱证券市场;2.用户在本社区发表的所有资料、言论等仅代表个人观点,与本网站立场无关,不对您构成任何投资建议。用户应基于自己的独立判断,自行决定证券投资并承担相应风险。《东方财富社区管理规定》