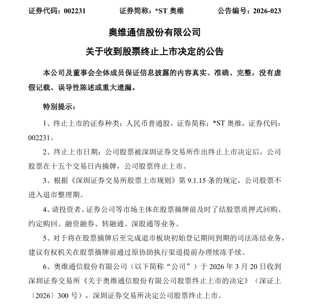
*ST奥维3月20日晚公告称,公司股票因触及交易类强制退市情形,深交所决定公司股票终止上市。当晚,*ST奥维还公告称,因公司涉嫌信息披露违法违规,中国证监会决定对公司立案。

涉交易类强制退市
回溯*ST奥维股价持续下探的情形,2025年12月31日,*ST奥维收盘价为1.4元/股,总市值为4.86亿元,首次低于5亿元。
2026年以来,*ST奥维股价跌势不止,跌停封单高达数十万手。
1月29日,*ST奥维股价收报0.60元/股,总市值仅2.1亿元,连续20个交易日的股票收盘总市值均低于5亿元,触及交易类强制退市情形。公司股票自2026年1月30日开市起停牌。
*ST奥维表示,根据规定,公司股票不进入退市整理期,将于深交所作出终止上市决定后15个交易日内摘牌。

图片来源:Wind
企业经营受困
近年来,*ST奥维生产经营状况堪忧,经营业绩持续下滑。
此前披露的业绩预告显示,*ST奥维2025年归母净利润预计亏损1.33亿元至2.66亿元,亏损幅度增大。
*ST奥维表示,报告期内,公司子公司无锡东和欣金属制品业务处于停产、停工状态,收入同比大幅下降;同时,通信设备制造业务规模缩减,导致本年亏损增大。相关资金占用未按照约定时间还款,相关债权的回收仍存在风险性和不确定性,因此公司从谨慎性原则出发审慎判断逾期影响,计提信用减值损失。
此外,公司子公司无锡东和欣的存货由于被江苏大江金属材料有限公司非法处置,公司针对该存货确认相应的资产损失。
在主营业务发展受困的同时,*ST奥维内控失效,资金被违规占用,公司生产经营面临巨大挑战。
以资金违规占用为例,*ST奥维及其子公司无锡东和欣资金自2023年8月起被*ST奥维股东上海东和欣及其实控人李东、邹梦华控制的公司非经营性占用。截至2024年末,占用余额约2.08亿元。
对此,辽宁证监局于2025年6月17日下发《行政监管措施决定书》,对*ST奥维、上海东和欣、李东、邹梦华采取责令改正的监管措施并记入证券期货市场诚信档案。此外,要求*ST奥维采取积极措施清收被占用的资金,上海东和欣、李东、邹梦华要积极筹措偿还占用资金,所有占用资金在收到决定书之日起六个月内归还。
然而,这笔资金并未在规定期限内全部归还。截至2025年12月17日,上海东和欣及其关联方累计以现金方式偿还占用资金合计6004.50万元,尚有资金占用本息合计1.89亿元未偿还。上海东和欣及其实控人李东、邹梦华未能在责令改正期限届满前完成对资金占用的整改,亦未进一步提出明确可行的还款计划。
公告显示,上海东和欣、李东、邹梦华及部分关联方已被列为失信被执行人。