
今日看点
聚焦一
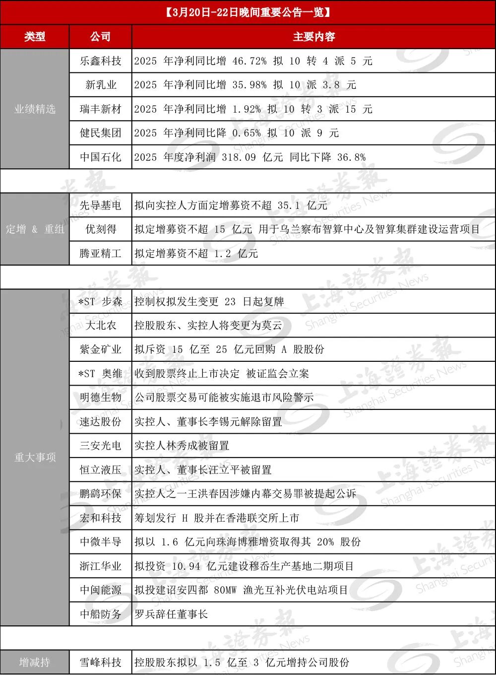
三安光电(600703):实控人林秀成被留置
三安光电公告,公司于2026年3月21日收到福建三安集团有限公司通知,福建三安集团有限公司于近日收到国家监察委员会签发的关于公司实际控制人林秀成被留置、立案调查的通知书。
公司表示,2017年7月10日以来,林秀成一直未在公司担任任何职务。目前,公司生产经营管理情况正常。公司拥有完善的组织架构和规范的治理体系,将持续按照《公司法》《上海证券交易所股票上市规则》《上市公司治理准则》及《公司章程》等法律法规和相关制度规范运作,上述事项不会对公司生产经营产生重大影响。
聚焦二
中微半导:拟以1.6亿元向珠海博雅增资取得其20%股份
中微半导公告,基于战略规划考虑与公司加速存储芯片业务发展需要,公司拟使用自有资金1.6亿元向珠海博雅科技股份有限公司(以下简称“珠海博雅”)进行增资,认购珠海博雅1250万元的新增注册资本,其余1.475亿元计入资本公积。本次交易完成后公司持有珠海博雅20%的股份,珠海博雅将成为公司的参股公司。
公告显示,珠海博雅是一家由海归博士参与创建成立的芯片设计公司,成立于2014年,是专注于NOR Flash等存储芯片研发设计的国家高新技术企业、国家专精特新小巨人企业、广东省博士工作站、广东省工程中心、广东省工业设计中心。
公司表示,入股珠海博雅,有利于两家公司密切合作,有效整合双方产业资源,加快公司“MCU+战略”有效实施,加快相关客户的验证、导入及市场开拓进程,从而提升双方公司经营业绩和核心竞争力,切实提升公司智能控制一站式整体解决方案的能力。公司与珠海博雅均为芯片设计公司,均采取Fabless模式,对晶圆代工厂存在依赖性;若两家公司协同计划产能,可以增加晶圆整体消耗体量,提升与晶圆代工厂深度合作的机会。
聚焦三
明德生物:公司股票交易可能被实施退市风险警示
明德生物披露2025年度业绩预告修正公告。经公司财务部门初步测算(未经审计),预计公司2025年度利润总额为亏损5000万元至7500万元,归属于上市公司股东的净利润为亏损1500万元至2500万元,归属于上市公司股东的扣除非经常性损益后的净利润为亏损1亿元至1.4亿元,预计营业收入为2.5亿元至3.1亿元,扣除后的营业收入为2.37亿元至2.97亿元。
公告称,根据《深圳证券交易所股票上市规则》第9.3.1条第一款第(一)项的规定,上市公司出现“最近一个会计年度经审计的利润总额、净利润,扣除非经常性损益后的净利润三者孰低为负值,且扣除后的营业收入低于3亿元”的情形,深圳证券交易所将对其股票交易实施退市风险警示。公司股票交易可能在2025年年度报告披露后被深圳证券交易所实施退市风险警示。公司提醒广大投资者注意投资风险。
业绩精选
乐鑫科技:披露年报。公司2025年实现营业收入25.65亿元,同比增长27.82%;实现归属于上市公司股东的净利润4.98亿元,同比增长46.72%;基本每股收益3.152元/股。公司2025年度利润分配及公积金转增股本预案为:向全体股东每10股派发现金红利5元(含税),以资本公积向全体股东每10股转增4股。
新乳业:披露年报。公司2025年实现营业收入112.33亿元,同比增长5.33%;实现归属于上市公司股东的净利润7.31亿元,同比增长35.98%;基本每股收益0.85元/股。公司2025年度利润分配预案为:向全体股东每10股派发现金红利3.8元(含税)。
瑞丰新材:披露年报。公司2025年实现营业收入35.08亿元,同比增长11.11%;实现归属于上市公司股东的净利润7.36亿元,同比增长1.92%;基本每股收益2.5元/股。公司2025年度利润分配预案为:向全体股东每10股派发现金红利15元(含税),以资本公积金向全体股东每10股转增3股。
健民集团:披露年报。公司2025年实现营业收入33.7亿元,同比下降3.85%;实现归属于上市公司股东的净利润3.6亿元,同比下降0.65%;基本每股收益2.37元/股。公司2025年度利润分配预案为:向全体股东每10股派现金红利9元(含税)。
中国石化:披露年报。公司2025年实现营业收入2.78万亿元,同比下降9.5%;实现归属于母公司股东的净利润318.09亿元,同比下降36.8%;基本每股收益0.262元/股。
公司第九届董事会第十一次会议通过决议,建议派发末期现金股利每股人民币0.112元(含税),加上2025年半年度已派发现金股利每股人民币0.088元(含税),2025年全年现金股利每股人民币0.2元(含税)。末期股利建议尚待股东于2025年度股东会上批准。
定增&重组
先导基电:披露向特定对象发行A股股票预案。本次发行对象为公司实际控制人朱世会控制的企业先导科技集团有限公司,发行价格为14.9元/股,拟募集资金总额不超过35.1亿元,扣除发行费用后的募集资金净额将全部用于半导体光学部件研发及产业化项目、半导体精密零部件和子系统研发及产业化项目、高端量测装备与生命科学仪器研发及产业化项目、铋材料业务升级改造项目。
优刻得:披露向特定对象发行A股股票预案。本次发行募集资金总额不超过15亿元,扣除发行费用后的募集资金净额将用于“优刻得乌兰察布智算中心及智算集群建设运营项目”。
腾亚精工:披露以简易程序向特定对象发行股票预案。本次发行拟募集资金总额不超过1.2亿元,扣除发行费用后的募集资金净额将用于腾亚精工越南动力工具智造项目、腾亚精工安徽园林工具智造项目及补充流动资金。
重大事项
*ST步森:2026年3月20日,公司控股股东方维同创与广州延丰数字科技有限公司(以下简称“延丰数字”)签署《股份转让协议》,方维同创拟以协议转让方式将其持有的公司2133.376万股股份(占公司总股本14.81%)转让给延丰数字。本次股份转让的交易对价总额为3.01575亿元,相应标的股份单价为14.136元/股。
本次交易完成后,延丰数字将成为公司控股股东,延丰数字的实际控制人王波将成为公司的实际控制人。
公司股票将于2026年3月23日开市起复牌。
大北农:公司原实际控制人、董事长邵根伙于2026年2月3日因病逝世,邵根伙生前直接持有公司股份约9.28亿股,占公司总股本的21.58%。根据北京市精诚公证处于2026年3月20日出具的证书编号为(2026)京精诚内民证字第739号《公证书》,邵根伙生前未订立遗嘱,亦未与他人签订遗赠扶养协议,邵根伙生前持有的公司股份约9.28亿股,上述财产的一半(即约4.64亿股大北农股票)为其遗产,由其配偶莫云、未成年女儿邵某某共同继承。基于夫妻共同财产分割及遗产继承,莫云女士继承约6.96亿股,占公司总股本的16.18%,未成年女儿邵某某继承约2.32亿股,占公司总股本的5.39%。
本次权益变动后,莫云及未成年女儿邵某某作为一致行动人合计持有公司21.58%的股份,鉴于莫云是未成年女儿邵某某的法定监护人,未成年女儿邵某某持有的公司股份的权利由莫云行使,莫云合计持有公司表决权约9.28亿股,占公司有表决权股份总数的比例为21.58%,足以对公司股东会决议产生重大影响。因此,本次权益变动后,公司控股股东、实际控制人变更为莫云。
公司表示,本次权益变动不会对公司治理结构、日常经营活动、持续性经营能力、独立性等产生重大不利影响。另外,本次权益变动拟进行非交易过户的约9.28亿股份中有约5亿股处于被质押状态,股份非交易过户的具体进展以实际办理情况为准。信息披露义务人正在办理相应权益变动后续登记手续,公司将密切关注本次权益变动后续进展情况,并及时履行信息披露义务。
紫金矿业:公司拟以自有资金回购部分公司已在境内发行的A股股份,用于实施公司员工持股计划或股权激励。本次回购股份资金总额不低于15亿元且不超过25亿元,回购价格不超过41.5元/股。
*ST奥维:公司于2026年3月20日收到深圳证券交易所《关于奥维通信股份有限公司股票终止上市的决定》,公司股票在2025年12月31日至2026年1月29日期间,连续二十个交易日的股票收盘总市值均低于5亿元,触及深圳证券交易所《股票上市规则(2025年修订)》第9.2.1条第一款第六项规定的股票终止上市情形,深圳证券交易所决定公司股票终止上市。
根据相关规定,公司股票因触及交易类强制退市情形而被作出终止上市的决定,公司股票不进入退市整理期,公司股票将于被作出终止上市决定后十五个交易日内摘牌。
公司同日公告,公司近日收到中国证监会出具的《立案告知书》。因公司涉嫌信息披露违法违规,根据相关法律法规,中国证监会决定对公司立案。
速达股份:2026年3月20日,公司收到公司实际控制人、董事长李锡元家属的通知,其收到蚌埠市蚌山区监察委员会出具的《解除留置通知书》,蚌埠市蚌山区监察委员会已解除对李锡元的留置措施。目前,李锡元已能正常履行公司董事长的职责,公司生产经营情况正常。此前,公司曾于2026年3月17日披露,李锡元被蚌埠市蚌山区监察委员会留置。
恒立液压:公司近日收到公司实际控制人、董事长汪立平家属通知,其于近日收到江苏省监察委员会签发的关于汪立平的《立案通知书》和《留置通知书》,汪立平被留置。
公司表示,目前,公司已对相关工作进行了妥善安排。公司拥有完善的组织架构和规范治理体系,将继续按照《公司法》《上海证券交易所股票上市规则》《上市公司治理准则》及《公司章程》等法律法规和相关制度规范运作。公司日常经营管理由高管团队负责,公司其他董事和高级管理人员均正常履职,生产经营情况正常。上述事项不会对公司生产经营产生重大影响。
鹏鹞环保:公司收到公司实际控制人之一王洪春的通知,其于2026年3月19日收到江苏省无锡市人民检察院《起诉书》与江苏省无锡市中级人民法院《传票》,王洪春因涉嫌内幕交易罪被提起公诉。
公司表示,截至目前,王洪春未担任公司的董事或高级管理人员职务。上述诉讼为实际控制人的个人事务,不会对公司日常生产经营造成重大影响。公司已建立完善的治理结构及内部控制机制,日常经营管理由高级管理人员团队负责。目前,公司及子公司生产经营秩序正常,各项业务稳步推进。
宏和科技:公司正在筹划发行境外股份(H股)并申请在香港联交所主板挂牌上市。截至目前,公司正在与相关中介机构就本次发行H股并上市的相关工作进行商讨,相关细节尚未确定。本次发行H股并上市不会导致公司控股股东和实际控制人发生变化。
浙江华业:根据公司战略发展规划,拟投资建设穆岙生产基地项目。穆岙生产基地项目总投资额14.92亿元,分为已审定的生产基地建设项目(一期)和计划中的穆岙生产基地项目(二期)(以下简称“二期项目”)。二期项目旨在搭建高效、柔性的生产线,着力提升螺杆、机筒及哥林柱的生产能力,以突破现有产能瓶颈。二期项目计划总投资10.94亿元。
中闽能源:公司拟在福建省漳州市诏安县投资建设中闽能源诏安四都80MW渔光互补光伏电站项目,项目总投资金额约4.52亿元,建设装机容量为80MW的集中式光伏电站项目,建设内容包括直流阵列、光伏逆变器,场内集电线路等。
公司将以控股子公司福建诏安闽投光伏发电有限公司(以下简称“项目公司”)为实施主体投资建设上述项目。项目公司注册资本为9000万元。其中,公司持股比例51%,认缴出资额4590万元;诏安金钠光伏发电有限公司持股比例49%,认缴出资额4410万元。
中船防务:公司董事会于2026年3月19日收到公司董事长罗兵的书面辞职报告。由于工作变动原因,罗兵申请辞去公司董事长、董事及董事会战略委员会主任委员职务。根据有关规定,罗兵辞职未造成公司董事会低于法定人数,其辞职报告自送达董事会时生效。公司表示,将尽快按照法定程序完成新任董事、董事长的选举工作。
增减持
雪峰科技:公司控股股东广东宏大于2026年3月20日通过集中竞价方式增持公司股份1071.69万股,占公司总股本的1%,其持股比例由21%增加至22%,增持股份金额9333.64万元(含交易费用)。后续,广东宏大计划自公告日起12个月内,以自有资金通过上海证券交易所系统允许的方式(包括但不限于集中竞价、大宗交易等)增持公司A股股份,累计增持金额不低于1.5亿元且不超过3亿元(含本次增持金额),拟增持股份价格不超过9.6元/股。
停复牌
复牌公司:*ST步森(002569)、雪浪环境(300385)。
停牌公司:集友股份(603429)。