市场监管总局发布3月9日—3月15日无条件批准经营者集中案件列表
来源:界面新闻
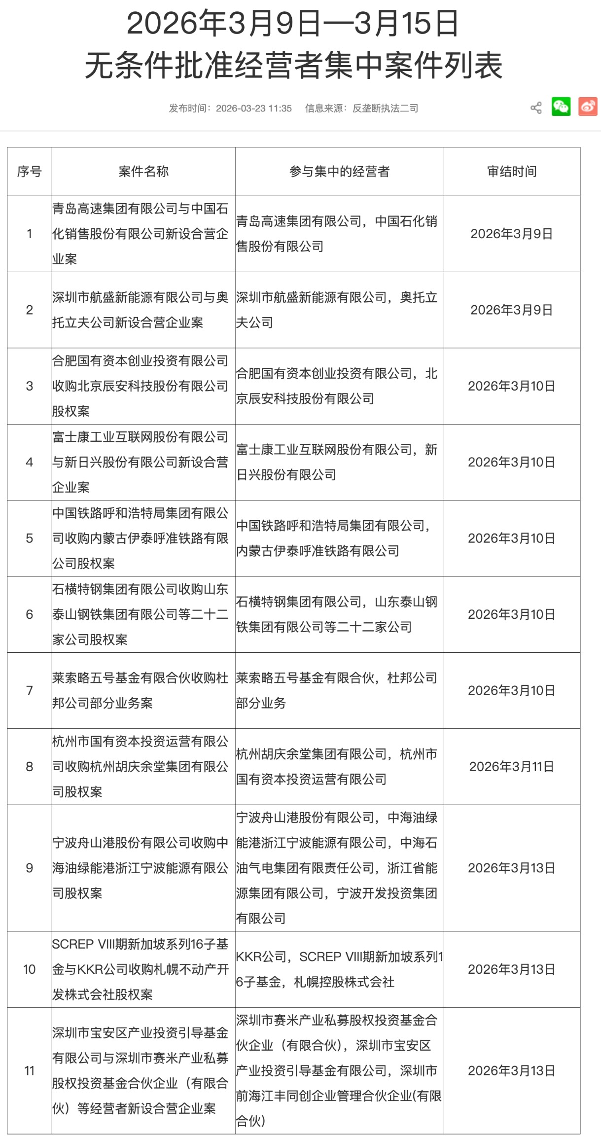
3月23日,市场监管总局发布2026年3月9日—3月15日无条件批准经营者集中案件列表。其中包括青岛高速集团有限公司与中国石化销售股份有限公司新设合营企业案、深圳市航盛新能源有限公司与奥托立夫公司新设合营企业案、合肥国有资本创业投资有限公司收购北京辰安科技股份有限公司股权案、富士康工业互联网股份有限公司与新日兴股份有限公司新设合营企业案等。

郑重声明:用户在财富号/股吧/博客等社区发表的所有信息(包括但不限于文字、视频、音频、数据及图表)仅代表个人观点,与本网站立场无关,不对您构成任何投资建议,据此操作风险自担。请勿相信代客理财、免费荐股和炒股培训等宣传内容,远离非法证券活动。请勿添加发言用户的手机号码、公众号、微博、微信及QQ等信息,谨防上当受骗!
评论该主题
帖子不见了!怎么办?作者:您目前是匿名发表 登录 | 5秒注册 作者:,欢迎留言 退出发表新主题
温馨提示: 1.根据《证券法》规定,禁止编造、传播虚假信息或者误导性信息,扰乱证券市场;2.用户在本社区发表的所有资料、言论等仅代表个人观点,与本网站立场无关,不对您构成任何投资建议。用户应基于自己的独立判断,自行决定证券投资并承担相应风险。《东方财富社区管理规定》