3月23日,国内医疗信息化龙头卫宁健康(300253.SZ) 发布公告,披露公司实控人之一、原董事长周炜及全资子公司深圳卫宁中天软件有限公司(下称“深圳卫宁中天”)单位行贿案的二审终审判决结果。广东省茂名市中级人民法院终审裁定,深圳卫宁中天罚金80万元维持原判,周炜刑期由一审一年六个月改判为一年三个月,罚金20万元不变。双方均服判,持续近两年的诉讼风波正式落幕。
原董事长周炜获刑一年三个月,公司称无重大影响
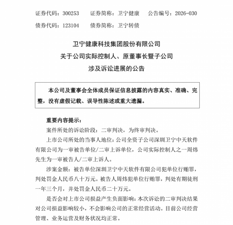
该案始于2023年7月,周炜因涉嫌单位行贿被茂名市监察委立案调查并留置。2025年11月5日,茂名市电白区人民法院一审判决:深圳卫宁中天犯单位行贿罪,罚金80万元;周炜犯单位行贿罪,判处有期徒刑一年六个月、罚金20万元。

一审后,双方均提起上诉。2026年3月19日,茂名中院作出终审判决:维持对深圳卫宁中天的罚金及对周炜的定罪、罚金部分,撤销一审主刑,改判周炜有期徒刑一年三个月。公告显示,上诉双方均表示服从终审判决,案件尘埃落定。
卫宁健康在公告披露的财务数据显示,2022年至2024年,深圳卫宁中天分别实现营收2367.53万元、1564.34万元、1365.20万元,占卫宁健康整体营业收入的比例分别为0.77%、0.49%、0.49%;净利润分别为999.39万元、1126.92万元、700.14万元,占公司整体净利润的比例分别为9.20%、3.15%、7.97%。
针对此次判决对公司的影响,卫宁健康称,周炜已于2025年11月辞去公司董事长职务,目前不再担任公司董事、监事、高级管理人员,仅担任公司顾问,不参与公司日常经营管理,其相关判决不会对公司经营管理产生重大不利影响。
人事层面,周炜已于2025年11月辞去董事长、董事等职务,目前仅担任顾问,不参与公司日常经营管理。公司已选举另一位创始人刘宁接任董事长,完成治理层平稳过渡。卫宁健康表示,本次诉讼不触及重大违法强制退市情形,对公司损益影响较小。
2025年业绩承压,上市以来首次亏损
作为国内医疗信息化龙头,卫宁健康连续多年市占率居首。但2025年公司业绩遭遇严峻挑战,前三季度营收12.96亿元,同比下降32.27%;归母净利润亏损2.41亿元,同比下滑256.10%。
1月30日,卫宁健康发布的2025年业绩预告显示,预计全年归母净利润亏损3.2亿元至3.9亿元,同比由盈转亏;扣非归母净利润亏损3.04亿元至3.74亿元。值得注意的是,这也是公司上市以来首次陷入亏损。
对此,卫宁健康表示,报告期内,公司医疗卫生信息化业务受宏观环境、行业需求波动、市场竞争加剧、WiNEX产品升级替换尚未转化为规模收入等因素影响,同时叠加相对固定支出居高不下、计提减值准备、补缴税款及滞纳金、互联网医疗健康业务优化等多重压力,导致整体收入和利润下滑。