“矿茅”紫金矿业(601899)再度出手,拟以182.58亿元拿下赤峰黄金(600988)控股权,进一步巩固其在黄金矿业领域的领先地位。
3月23日早间,紫金矿业公告称,全资子公司紫金黄金(集团)有限公司(简称“紫金黄金”)与赤峰黄金控股股东李金阳及其一致行动人浙江瀚丰创业投资合伙企业(有限合伙)(简称“浙江瀚丰”)签署《股份转让协议》,拟合计约182.58亿元,取得赤峰黄金的控制权。

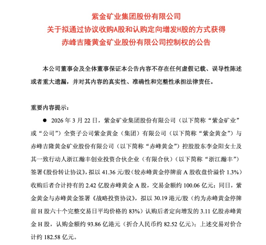
根据协议,紫金黄金拟以41.36元/股收购转让方持有的2.42亿股赤峰黄金A股,交易金额共计100.06亿元人民币;同时,拟以30.19港元/股(约为赤峰黄金停牌前H股六十个完整交易日平均价格的83%)认购赤峰黄金定向增发的3.11亿股H股,认购金额共计93.86亿港元,约合82.52亿元人民币。上述交易对价合计约182.58亿元。
本次交易前,紫金矿业其他全资子公司已持有赤峰黄金0.19亿股;本次交易完成后,公司全资子公司合计将持有赤峰黄金5.72亿股,约占其增发完成后总股份数的25.85%。公司将取得赤峰黄金的控制权,并实现对其财务并表。交易完成后,李金阳与浙江瀚丰将不再持有赤峰黄金股份。
据披露,赤峰黄金旗下运营6座黄金矿山及1座多金属矿山,业务覆盖中国、东南亚及西非等国家和地区。境内子公司中,吉隆矿业、五龙矿业、华泰矿业、锦泰矿业主营黄金采选业务,瀚丰矿业专注于锌、铅、铜、钼等多金属采选业务;境外子公司中,老挝万象矿业主营黄金采选及铜金属开采冶炼业务,加纳瓦萨矿业主营黄金采选业务。此外,赤峰黄金控股子公司广源科技深耕资源综合回收利用领域,专注于废弃电器电子产品拆解等环保业务。
根据赤峰黄金2025年年度报告,截至2025年12月31日,赤峰黄金并表口径拥有黄金资源量583吨,平均品位1.54克/吨;铜资源量59万吨,平均品位0.35%;锌(铅)资源量56万吨,平均品位2.91%;钼资源量8万吨,平均品位0.12%;稀土资源量6万吨,平均品位286.17克/吨。
本次收购完成后,紫金及其子公司和赤峰黄金在金矿业务方面存在同业竞争或潜在的同业竞争的情形。
紫金矿业表示,按照相关证券监管部门要求,在符合届时适用的法律法规及相关监管规则的前提下,积极协调紫金及子公司综合运用包括但不限于资产重组、业务调整、委托管理和在法律法规和相关政策允许的范围内其他可行的解决措施,稳妥推进相关业务整合以解决同业竞争或潜在同业竞争问题。
同日,赤峰黄金公告称,公司控股股东、实际控制人筹划股份转让事宜已取得进展。公司股票将于3月23日开市起复牌。上述交易完成后,公司控股股东将由李金阳变更为紫金黄金,公司实际控制人将变更为上杭县财政局。