小米集团-W将于3月24日(周二)发布2025年Q4业绩报告。市场预期显示,2025Q4公司预计实现营收1171.5亿元,同比增加7.47%;预期每股收益0.21元,同比下滑41.67%。

一、Q3财报简要回顾
三季度公司营收1131亿元,同比增长22.3%;经调净利润113亿元,同比大增80.9%,创历史新高。
业务分部来看,2025年第三季度,“手机×AIoT”分部收入为841亿元,同比增长1.6%;智能电动汽车及AI等创新业务分部收入为290亿元,同比增长199.2%。
二、Q4财报前瞻
手机业务:短期承压,高端化布局提供支撑
作为集团利润的核心基本盘,手机业务在当季面临短期压力,但其持续推进的高端化战略预计将为其业绩提供关键支撑。
行业层面,全球智能手机市场正经历显著挑战。据IDC预测,2026年全球智能手机出货量或下滑12.9%至十多年来的低位,核心原因之一是DRAM、NAND存储芯片价格的持续快速上涨,这不仅抑制了消费需求,也对品牌厂商的毛利率构成了普遍压力。具体到2025年第四季度,IDC数据显示全球智能手机出货量约为3.4亿台。其中,小米该季度出货量估计为3780万台,同比下降11.4%。华泰证券分析师指出,受内存成本上涨影响,小米手机业务在Q4的毛利率可能面临约2.6个百分点的环比下滑压力,预计降至8.5%左右。
在此背景下,中国手机市场竞争加剧,安卓厂商普遍陷入“提价保毛利”与“让价保销量”的两难抉择。对小米而言,其高端化战略的成效成为对冲成本压力、稳定手机业务盈利能力的核心变量。尽管短期出货量承压,但小米的高端化势头仍在加强。2025年第四季度,其在中国市场售价3000元人民币以上的机型销售占比已达到32%,明显高于全年27%的平均水平。中信建投分析师认为,受新机型拉动,小米手机第四季度的平均销售单价(ASP)预计环比提升11%至约1180元人民币。此前,在2025年第三季度,小米凭借4330万台的出货量占据全球13.6%的市场份额,其高端化成果已有所体现,例如在中国大陆4000-6000元价位段市占率达18.9%,小米17系列首月销量同比其前代也实现了近30%的增长。
虽然存储成本上涨和行业需求疲软在短期内压制了小米手机的出货量与毛利率表现,但其持续强化的高端产品布局,通过提升ASP和产品结构,正在成为稳定利润池的关键防线。市场将密切关注其高端化进程是否能有效对冲行业逆风,并为中长期市场份额的提升奠定基础。
汽车业务:全年交付破41万辆,Q4继续放量
汽车业务无疑是本次财报的最大看点。此前乘联会披露的数据显示,2025年全年小米汽车总销量达41万辆,其中Q4单季度交付量达到14万台,环比有所提速。但由于高端车型 SU7 Ultra 交付比例环比有一定下降,分析师预计ASP环比有所下降。
值得注意的是,进入2026年,小米汽车已迅速开启产品更新周期。3月19日,新一代小米SU7正式发布,标准版、Pro版、Max版的最终定价分别为21.99万元、24.99万元和30.39万元。相比预售价格,其最终上市价下调了6000元至10000元不等,定价策略更具竞争力。市场反应极为积极,新款SU7在开启预定后34分钟内,确认订单即突破1.5万张。高盛分析认为,新一代车型,特别是Pro版,凭借显著提升的性价比和配置,在初始销售期后有望成为最畅销的型号。强劲的市场表现,再次验证了小米品牌在竞争激烈的纯电市场的强大号召力。
展望下一阶段,小米汽车已进入产品切换与市场竞争的新阶段。在新能源汽车行业价格战持续的背景下,市场将密切关注其增长的动能与持续性。投资者预计,在本次财报的电话会议中,管理层对2026年汽车业务的销量目标、盈利路径及市场竞争策略的展望,将成为指引市场预期的最关键信息。
AIoT与生活消费产品:全年稳健增长,Q4收入或同比小幅下滑
东吴证券预计AIoT业务全年收入达1264亿元,同比增长21%。Q4收入或同比小幅下滑,主要受国补退坡影响,但毛利率预计保持稳定,全年毛利率接近24%(同比提升3个百分点)。随着“人车家”全生态战略在底层技术和服务上的进一步打通,以及海内外线上与线下渠道布局的不断深化,IoT与生活消费产品业务有望巩固其在智能家居等核心领域的领先优势。
AI:全新估值引擎,生态整合塑造长期价值
AI创新正稳步成为小米集团面向未来的全新估值引擎。25年Q4,小米推出了总参数量达309B的自研MoE模型Xiaomi MiMo-V2-Flash,在多个Agent评测基准中跻身全球开源模型前列,展现了卓越的代码与推理能力。此后,在3月19日的春季发布会上,公司进一步宣布推出包括Xiaomi MiMo-V2-Pro、MiMo-V2-Omni在内的三款自研大模型。CEO雷军更在会上宣布,未来三年内小米将在AI领域投入超过600亿元人民币,这将成为该业务加速发展的关键催化剂。
从战略纵深看,AI业务的核心价值在于其对“人车家全生态”的深度赋能。以MiMo-V2-Omni为例,其商业终局明确指向成为全生态的底层“大脑”。小米对其的展望包括长周期智能体规划、实时感知与多智能体协同,以及与物理世界的深层整合。如果该模型能成功深度整合至澎湃OS中,打造一个能够跨设备理解指令、自主调用应用甚至控制车机的AI基座,将极大提升小米全系硬件的协同体验、产品溢价能力和用户生态粘性。
然而,巨大的机遇伴随着现实的挑战。在内存价格上涨导致手机业务承压的“逆风局”中,如何平衡手机、汽车与百亿级AI大模型研发的“多线投入”,对小米的管理智慧构成考验。
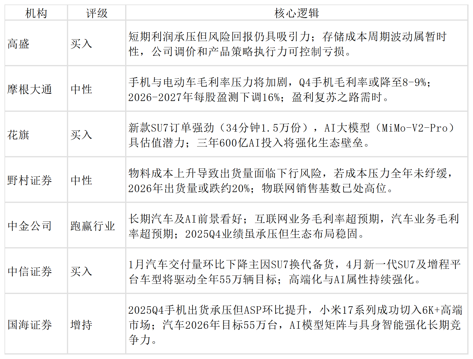
三、机构观点

四、总结
总体来看,小米集团在复杂市场环境中展现出强大的战略定力与增长韧性。短期挑战不改长期向好趋势,小米正通过多业务协同发展,为未来价值增长打开全新空间。