建行信用卡中心被罚575万,涉信用卡发放严重违反审慎经营规则等
来源:财联社
财联社3月23日讯上海金融监管局3月23日发布了一张罚单,剑指中国建设银行股份有限公司信用卡中心及其相关责任人。
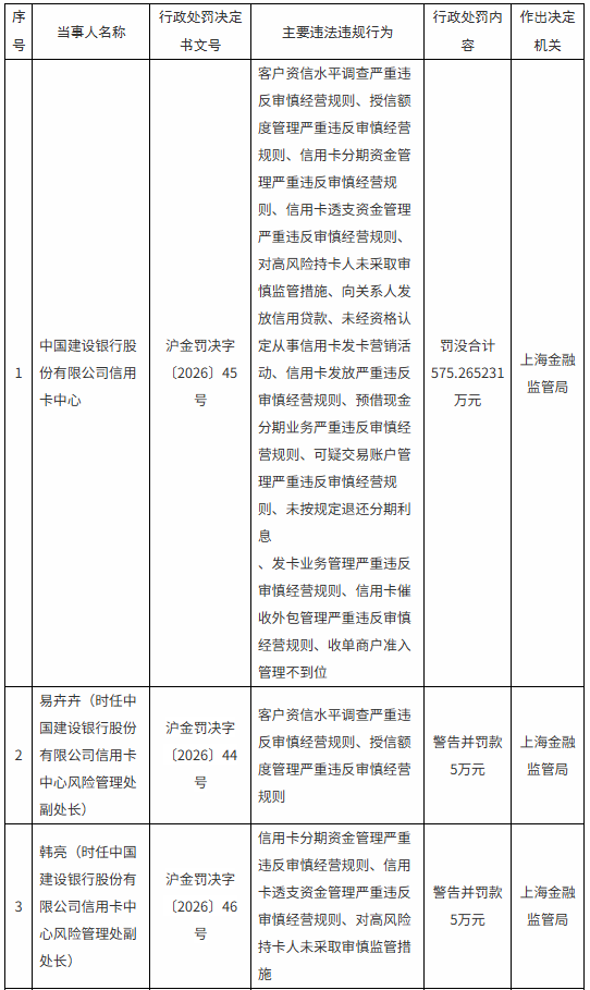
罚单显示,建行信用卡中心的主要违法违规事实(案由)为:客户资信水平调查严重违反审慎经营规则、授信额度管理严重违反审慎经营规则、信用卡分期资金管理严重违反审慎经营规则、信用卡透支资金管理严重违反审慎经营规则、对高风险持卡人未采取审慎监管措施、向关系人发放信用贷款、未经资格认定从事信用卡发卡营销活动、信用卡发放严重违反审慎经营规则、预借现金分期业务严重违反审慎经营规则、可疑交易账户管理严重违反审慎经营规则、未按规定退还分期利息、发卡业务管理严重违反审慎经营规则、信用卡催收外包管理严重违反审慎经营规则、收单商户准入管理不到位。
针对上述违法违规行为,上海金融监管局对建行信用卡中心罚没合计575.265231万元;对时任建行信用卡中心风险管理处副处长易卉卉警告并罚款5万元;对时任建行信用卡中心风险管理处副处长韩亮警告并罚款5万元。

郑重声明:用户在财富号/股吧/博客等社区发表的所有信息(包括但不限于文字、视频、音频、数据及图表)仅代表个人观点,与本网站立场无关,不对您构成任何投资建议,据此操作风险自担。请勿相信代客理财、免费荐股和炒股培训等宣传内容,远离非法证券活动。请勿添加发言用户的手机号码、公众号、微博、微信及QQ等信息,谨防上当受骗!
评论该主题
帖子不见了!怎么办?作者:您目前是匿名发表 登录 | 5秒注册 作者:,欢迎留言 退出发表新主题
温馨提示: 1.根据《证券法》规定,禁止编造、传播虚假信息或者误导性信息,扰乱证券市场;2.用户在本社区发表的所有资料、言论等仅代表个人观点,与本网站立场无关,不对您构成任何投资建议。用户应基于自己的独立判断,自行决定证券投资并承担相应风险。《东方财富社区管理规定》